Suppr超能文献

揭示群体蛋白质组学中的暗物质:与认知和衰老相关的单氨基酸多态性全分析

Uncovering dark mass in population proteomics: Pan-analysis of single amino acid polymorphism relevant to cognition and aging.

作者信息

Gao Xiaojing, Yin Yuanyuan, Chen Yiqian, Lu Ling, Zhao Jian, Lin Xu, Wu Jiarui, Li Qingrun, Zeng Rong

机构信息

Shanghai Clinical Research and Trial Center, ShanghaiTech University, Shanghai 201210, China; Shanghai Institute for Advanced Immunochemical Studies, ShanghaiTech University, Shanghai 201210, China; School of Life Sciences and Technology, ShanghaiTech University, Shanghai 201210, China.

Key Laboratory of Systems Health Science of Zhejiang Province, School of Life Science, Hangzhou Institute for Advanced Study, University of Chinese Academy of Sciences, Hangzhou 310024, China.

出版信息

Cell Genom. 2025 Feb 12;5(2):100763. doi: 10.1016/j.xgen.2025.100763. Epub 2025 Jan 30.

Abstract

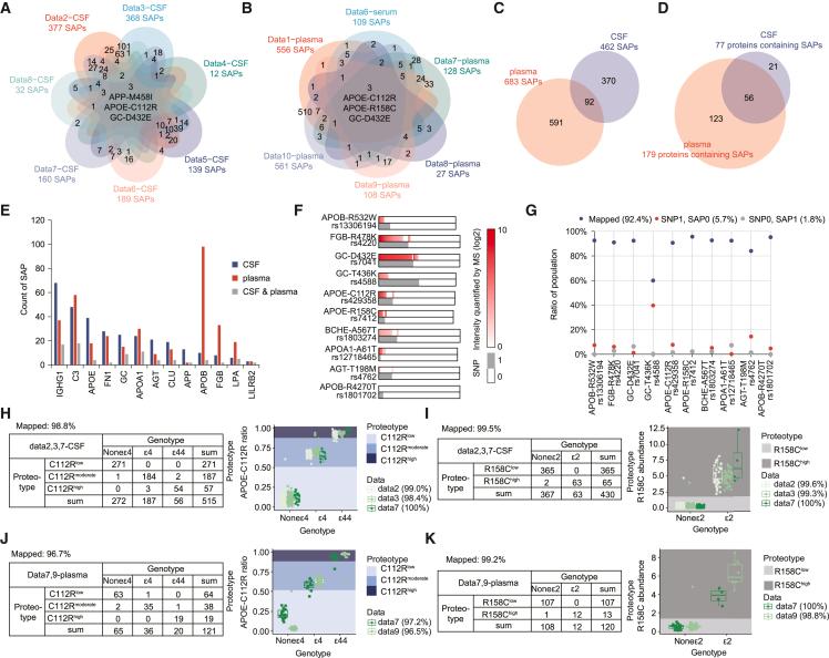
Human proteome data across populations have been analyzed extensively to reveal protein quantitative associations with physiological or pathological states, while the single amino acid polymorphism (SAP) has been rarely investigated. In this work, we introduce a pan-SAP workflow that relies on pan-database searching independent of individual genome sequencing. Using ten cohorts comprising 2,004 individuals related to cognition disorder and aging, we quantify the SAP sites in key proteins, such as apolipoprotein E (APOE) in plasma and cerebrospinal fluid at the proteome level. Specifically, the quantification of heterozygous APOE-C112R, including its abundance and ratio, provides insights into the dosage effect and relationship with cognition disorder, which cannot be interpreted at the genomic level. Furthermore, our approach could precisely track age-related changes in APOE-C112R levels. Taken together, this pan-SAP workflow uncovered existing but hidden SAPs in multi-populations, connecting SAP quantification to disease progression and paving the way for broader proteomic investigations in complex diseases.

摘要

为揭示蛋白质与生理或病理状态的定量关联,人们已对不同人群的人类蛋白质组数据进行了广泛分析,而单氨基酸多态性(SAP)却鲜有研究。在这项工作中,我们引入了一种泛SAP工作流程,该流程依赖于独立于个体基因组测序的泛数据库搜索。我们使用了十个队列,共2004名与认知障碍和衰老相关的个体,在蛋白质组水平上对关键蛋白质中的SAP位点进行定量,比如血浆和脑脊液中的载脂蛋白E(APOE)。具体而言,对杂合APOE-C112R的定量,包括其丰度和比例,为剂量效应以及与认知障碍的关系提供了见解,而这在基因组水平上无法得到解释。此外,我们的方法能够精确追踪APOE-C112R水平与年龄相关的变化。综上所述,这种泛SAP工作流程揭示了多人群中存在但隐藏的SAP,将SAP定量与疾病进展联系起来,为复杂疾病的更广泛蛋白质组学研究铺平了道路。

https://cdn.ncbi.nlm.nih.gov/pmc/blobs/adf2/11872527/827a3b2fd6b8/fx1.jpg

文献AI研究员

20分钟写一篇综述,助力文献阅读效率提升50倍。

立即体验

用中文搜PubMed

大模型驱动的PubMed中文搜索引擎

马上搜索

文档翻译

学术文献翻译模型,支持多种主流文档格式。

立即体验