Suppr超能文献

不同病因慢性肝病中晚期纤维化的蛋白质组学与转录组学综合特征分析

Integrative proteo-transcriptomic characterization of advanced fibrosis in chronic liver disease across etiologies.

作者信息

Yang Hong, Atak Dila, Yuan Meng, Li Mengzhen, Altay Ozlem, Demirtas Elif, Peltek Ibrahim Batuhan, Ulukan Burge, Yigit Buket, Sipahioglu Tarik, Álvez María Bueno, Meng Lingqi, Yüksel Bayram, Turkez Hasan, Kirimlioglu Hale, Saka Burcu, Yurdaydin Cihan, Akyildiz Murat, Dayangac Murat, Uhlen Mathias, Boren Jan, Zhang Cheng, Mardinoglu Adil, Zeybel Mujdat

机构信息

Science for Life Laboratory, KTH - Royal Institute of Technology, Stockholm, Sweden.

Department of Gastroenterology and Hepatology, School of Medicine, Koç University, İstanbul 34010, Turkiye.

出版信息

Cell Rep Med. 2025 Feb 18;6(2):101935. doi: 10.1016/j.xcrm.2025.101935. Epub 2025 Jan 30.

Abstract

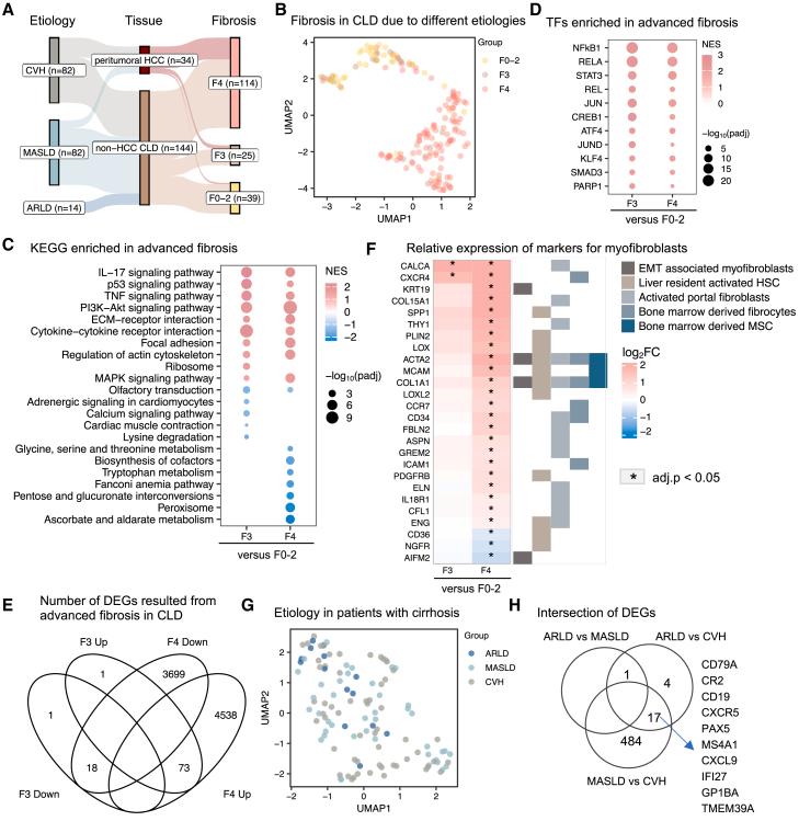
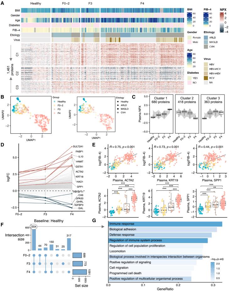
Chronic hepatic injury and inflammation from various causes can lead to fibrosis and cirrhosis, potentially predisposing to hepatocellular carcinoma. The molecular mechanisms underlying fibrosis and its progression remain incompletely understood. Using a proteo-transcriptomics approach, we analyze liver and plasma samples from 330 individuals, including 40 healthy individuals and 290 patients with histologically characterized fibrosis due to chronic viral infection, alcohol consumption, or metabolic dysfunction-associated steatotic liver disease. Our findings reveal dysregulated pathways related to extracellular matrix, immune response, inflammation, and metabolism in advanced fibrosis. We also identify 132 circulating proteins associated with advanced fibrosis, with neurofascin and growth differentiation factor 15 demonstrating superior predictive performance for advanced fibrosis(area under the receiver operating characteristic curve [AUROC] 0.89 [95% confidence interval (CI) 0.81-0.97]) compared to the fibrosis-4 model (AUROC 0.85 [95% CI 0.78-0.93]). These findings provide insights into fibrosis pathogenesis and highlight the potential for more accurate non-invasive diagnosis.

摘要

各种原因引起的慢性肝损伤和炎症可导致肝纤维化和肝硬化,有可能引发肝细胞癌。纤维化及其进展的分子机制仍未完全明确。我们采用蛋白质组学与转录组学相结合的方法,分析了330名个体的肝脏和血浆样本,其中包括40名健康个体以及290名因慢性病毒感染、饮酒或代谢功能障碍相关脂肪性肝病而具有组织学特征性纤维化的患者。我们的研究结果揭示了晚期纤维化中与细胞外基质、免疫反应、炎症和代谢相关的失调通路。我们还鉴定出132种与晚期纤维化相关的循环蛋白,与纤维化-4模型(受试者工作特征曲线下面积[AUC]为0.85[95%置信区间(CI)0.78-0.93])相比,神经束蛋白和生长分化因子15对晚期纤维化具有更优的预测性能(受试者工作特征曲线下面积[AUC]为0.89[95%CI 0.81-0.97])。这些发现为纤维化发病机制提供了见解,并突出了更准确的非侵入性诊断的潜力。

https://cdn.ncbi.nlm.nih.gov/pmc/blobs/00b6/11866494/4fc736a48e87/fx1.jpg

文献AI研究员

20分钟写一篇综述,助力文献阅读效率提升50倍。

立即体验

用中文搜PubMed

大模型驱动的PubMed中文搜索引擎

马上搜索

文档翻译

学术文献翻译模型,支持多种主流文档格式。

立即体验