Suppr超能文献

利用生物信息学和机器学习确定阿尔茨海默病治疗的靶点

Identification of therapeutic targets for Alzheimer's Disease Treatment using bioinformatics and machine learning.

作者信息

Xie ZhanQiang, Situ YongLi, Deng Li, Liang Meng, Ding Hang, Guo Zhen, Xu QinYing, Liang Zhu, Shao Zheng

机构信息

Department of Thoracic Surgery, Affiliated Hospital of Guangdong Medical University, Zhanjiang, 524001, China.

Department of Parasitology, Guangdong Medical University, Zhanjiang, 524023, China.

出版信息

Sci Rep. 2025 Jan 31;15(1):3888. doi: 10.1038/s41598-025-88134-w.

Abstract

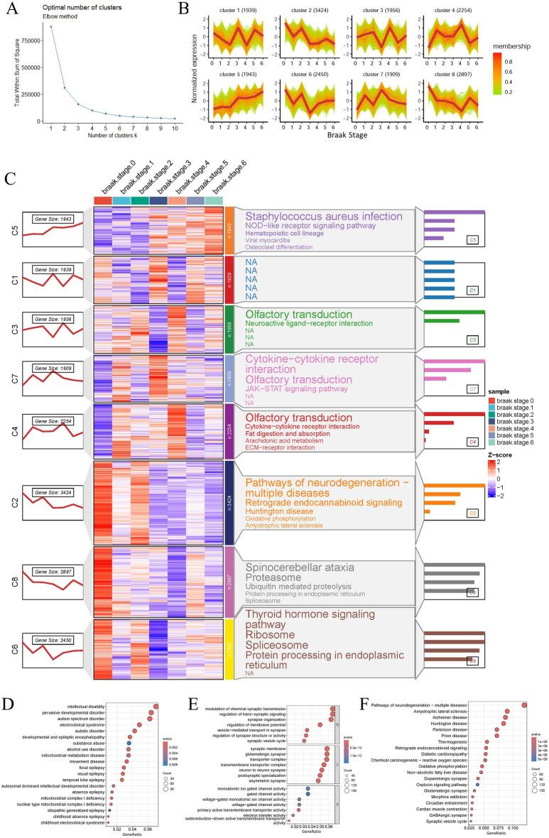
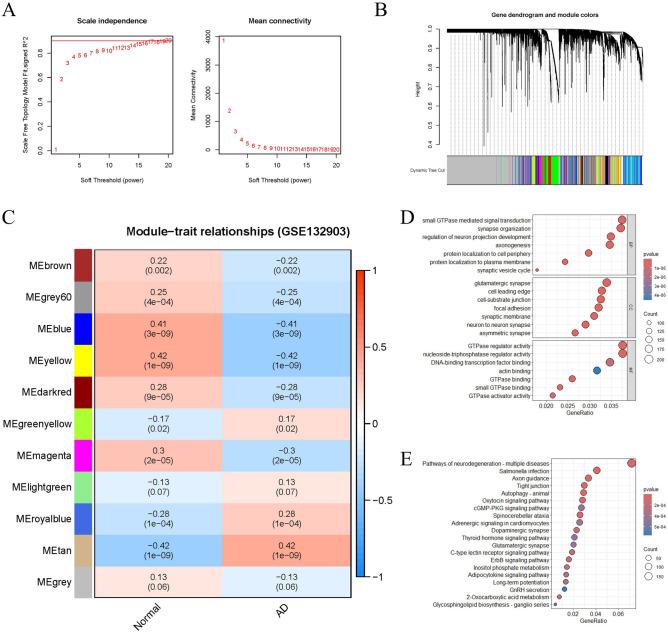
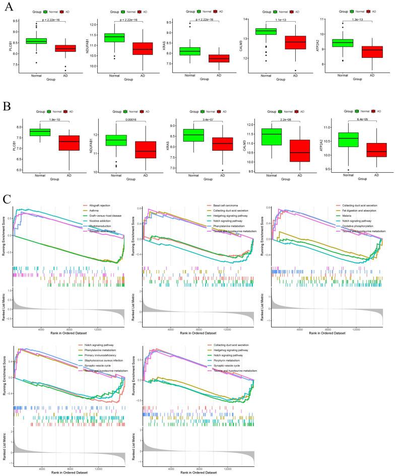
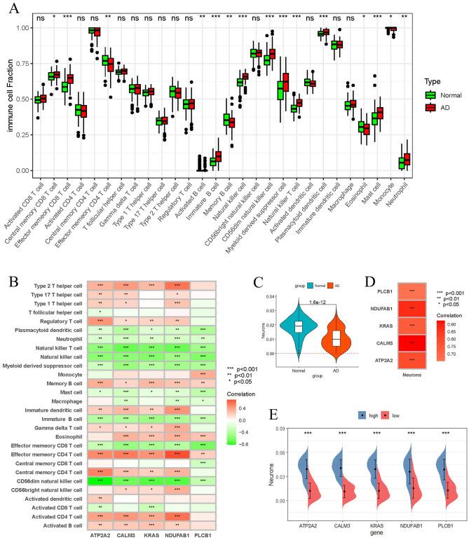
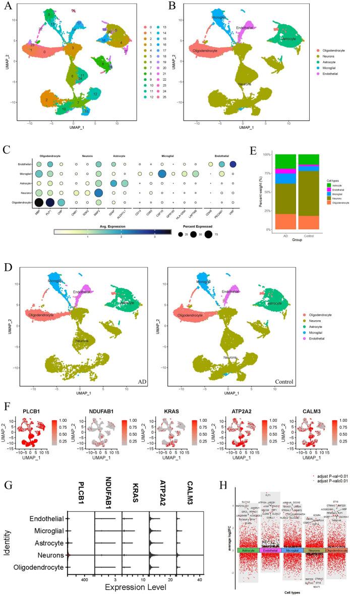
Alzheimer's disease (AD) is a complex neurodegenerative disorder that currently lacks effective treatment options. This study aimed to identify potential therapeutic targets for the treatment of AD using comprehensive bioinformatics methods and machine learning algorithms. By integrating differential gene expression analysis, weighted gene co-expression network analysis, Mfuzz clustering, single-cell RNA sequencing, and machine learning algorithms including LASSO regression, SVM-RFE, and random forest, five hub genes related to AD, including PLCB1, NDUFAB1, KRAS, ATP2A2, and CALM3 were identified. PLCB1, in particular, exhibited the highest diagnostic value in AD and showed significant correlation with Braak stages and neuronal expression. Furthermore, Noscapine, PX-316, and TAK-901 were selected as potential therapeutic drugs for AD based on PLCB1. This research provides a comprehensive and reliable method for the discovery of AD therapeutic targets and the construction of diagnostic models, offering important insights and directions for future AD treatment strategies and drug development.

摘要

阿尔茨海默病(AD)是一种复杂的神经退行性疾病,目前缺乏有效的治疗方案。本研究旨在使用综合生物信息学方法和机器学习算法来确定AD治疗的潜在靶点。通过整合差异基因表达分析、加权基因共表达网络分析、Mfuzz聚类、单细胞RNA测序以及包括LASSO回归、支持向量机递归特征消除(SVM-RFE)和随机森林在内的机器学习算法,确定了5个与AD相关的枢纽基因,包括磷脂酶Cβ1(PLCB1)、NADH脱氢酶(泛醌)铁硫蛋白1(NDUFAB1)、KRAS原癌基因、ATP酶2A2(ATP2A2)和钙调蛋白3(CALM3)。特别是,PLCB1在AD中表现出最高的诊断价值,并与Braak分期和神经元表达显著相关。此外,基于PLCB1,选择了诺司卡品、PX-316和TAK-901作为AD的潜在治疗药物。本研究为发现AD治疗靶点和构建诊断模型提供了一种全面且可靠的方法,为未来AD治疗策略和药物开发提供了重要的见解和方向。

https://cdn.ncbi.nlm.nih.gov/pmc/blobs/0284/11785788/3325c07ff51f/41598_2025_88134_Fig1_HTML.jpg

文献AI研究员

20分钟写一篇综述,助力文献阅读效率提升50倍。

立即体验

用中文搜PubMed

大模型驱动的PubMed中文搜索引擎

马上搜索

文档翻译

学术文献翻译模型,支持多种主流文档格式。

立即体验