Suppr超能文献

定义癌症中的缺氧:缺氧基因表达特征的里程碑式评估。

Defining hypoxia in cancer: A landmark evaluation of hypoxia gene expression signatures.

作者信息

Di Giovannantonio Matteo, Hartley Fiona, Elshenawy Badran, Barberis Alessandro, Hudson Dan, Shafique Hana S, Allott Vincent E S, Harris David A, Lord Simon R, Haider Syed, Harris Adrian L, Buffa Francesca M, Harris Benjamin H L

机构信息

Computational Biology and Integrative Genomics Lab, Department of Oncology, University of Oxford, Oxford, UK.

Chinese Academy of Medical Sciences Oxford Institute, University of Oxford, Oxford, UK; The Rosalind Franklin Institute, Didcot, UK.

出版信息

Cell Genom. 2025 Feb 12;5(2):100764. doi: 10.1016/j.xgen.2025.100764. Epub 2025 Jan 31.

Abstract

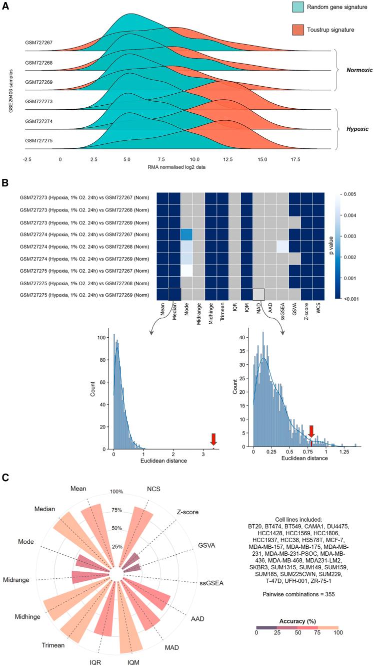
Tumor hypoxia drives metabolic shifts, cancer progression, and therapeutic resistance. Challenges in quantifying hypoxia have hindered the exploitation of this potential "Achilles' heel." While gene expression signatures have shown promise as surrogate measures of hypoxia, signature usage is heterogeneous and debated. Here, we present a systematic pan-cancer evaluation of 70 hypoxia signatures and 14 summary scores in 104 cell lines and 5,407 tumor samples using 472 million length-matched random gene signatures. Signature and score choice strongly influenced the prediction of hypoxia in vitro and in vivo. In cell lines, the Tardon signature was highly accurate in both bulk and single-cell data (94% accuracy, interquartile mean). In tumors, the Buffa and Ragnum signatures demonstrated superior performance, with Buffa/mean and Ragnum/interquartile mean emerging as the most promising for prospective clinical trials. This work delivers recommendations for experimental hypoxia detection and patient stratification for hypoxia-targeting therapies, alongside a generalizable framework for signature evaluation.

摘要

肿瘤缺氧驱动代谢转变、癌症进展和治疗抗性。量化缺氧的挑战阻碍了对这一潜在“阿喀琉斯之踵”的利用。虽然基因表达特征已显示出有望作为缺氧的替代指标,但特征的使用存在异质性且存在争议。在此,我们使用4.72亿个长度匹配的随机基因特征,对104个细胞系和5407个肿瘤样本中的70个缺氧特征和14个汇总分数进行了系统的泛癌评估。特征和分数的选择对体外和体内缺氧的预测有很大影响。在细胞系中,Tardon特征在批量和单细胞数据中都非常准确(准确率94%,四分位间距均值)。在肿瘤中,Buffa和Ragnum特征表现出卓越的性能,Buffa/均值和Ragnum/四分位间距均值在前瞻性临床试验中最具前景。这项工作为实验性缺氧检测和缺氧靶向治疗的患者分层提供了建议,同时还提供了一个通用的特征评估框架。

https://cdn.ncbi.nlm.nih.gov/pmc/blobs/7189/11872601/4d109c542e1a/fx1.jpg

文献AI研究员

20分钟写一篇综述,助力文献阅读效率提升50倍。

立即体验

用中文搜PubMed

大模型驱动的PubMed中文搜索引擎

马上搜索

文档翻译

学术文献翻译模型,支持多种主流文档格式。

立即体验