Suppr超能文献

两种玉米根虫滞育的分子机制及比较转录组学

Molecular mechanisms and comparative transcriptomics of diapause in two corn rootworm species ( spp.).

作者信息

Lecheta Melise C, Nielson Chad, French B Wade, Nadeau Emily A W, Teets Nicholas M

机构信息

Department of Entomology, University of Kentucky, Lexington, KY, United States.

North Central Agricultural Research Laboratory, Agricultural Research Service, US Department of Agriculture, Brookings, SD, United States.

出版信息

Curr Res Insect Sci. 2025 Jan 2;7:100104. doi: 10.1016/j.cris.2024.100104. eCollection 2025.

Abstract

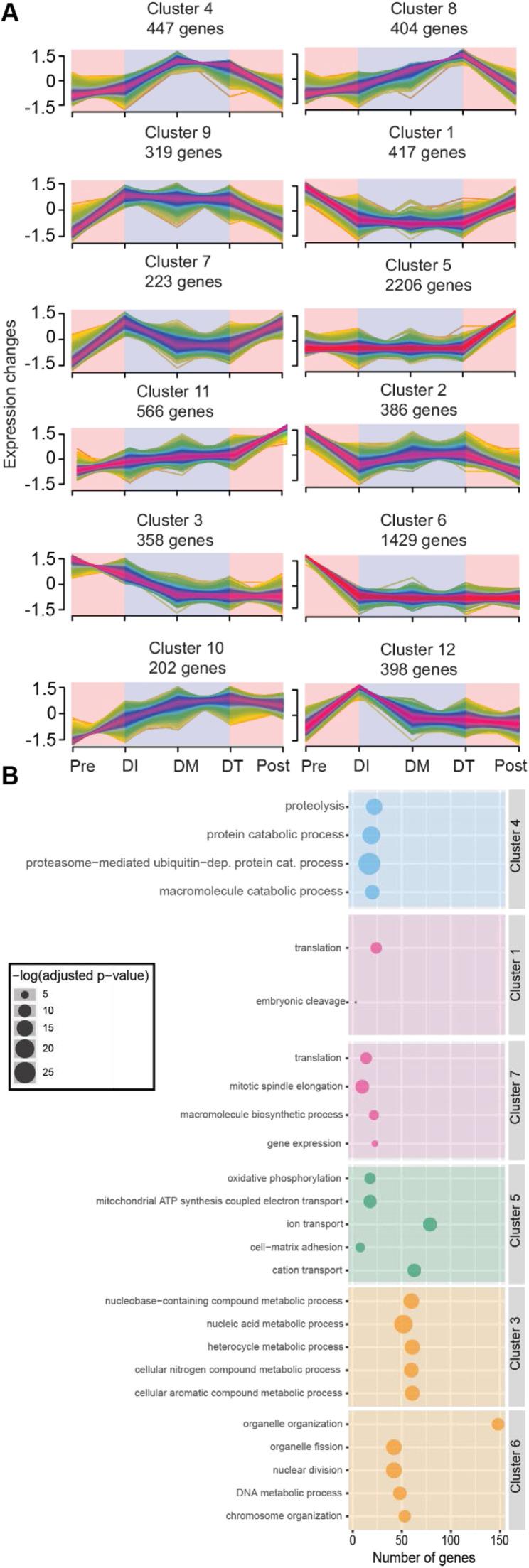
Diapause is a programmed developmental arrest that can occur at any developmental stage depending on species, but the mechanisms that underscore embryonic diapause are poorly understood. Here, we identified molecular mechanisms underscoring distinct phases of diapause in the spp. complex. This species complex includes economically significant agricultural pests, notably the western corn rootworm (WCR) and northern corn rootworm (NCR), which cause major losses in maize production. Rootworms undergo an obligate embryonic diapause to synchronize their life cycles with host plants, and we sequenced transcriptomes from both species at five time points (pre-diapause, diapause initiation, diapause maintenance, diapause termination, and post-diapause). Our results indicate that transcriptional regulation is dynamic during diapause. Diapause initiation involves shutdown of the cell cycle by downregulating cyclin-related genes, downregulation of aerobic metabolism, with concurrent upregulation of stress-related genes, especially heat shock proteins, the proteasome, and immune-related genes. During post-diapause development, there is a dramatic activation cellular respiration, which may be controlled by insulin signaling. Comparative transcriptomic analyses between WCR and NCR indicated that while many gene expression changes were conserved across species, overall gene expression profiles were distinct, indicating that many transcriptional changes are species-specific, despite the close phylogenetic relationship and phenotypic similarity between these species. This study sheds light on the suite of mechanisms that allow some organisms to pause the symphony of cellular events that occur during embryonic development and persist for several months as a tiny egg. Further, the mechanisms identified here may contribute to further research and pest management efforts in this economically important pest group.

摘要

滞育是一种程序性发育停滞,根据物种不同,可发生在任何发育阶段,但胚胎滞育背后的机制却鲜为人知。在这里,我们确定了 spp. 复合体中滞育不同阶段的分子机制。这个物种复合体包括具有重要经济意义的农业害虫,特别是西部玉米根虫(WCR)和北部玉米根虫(NCR),它们给玉米生产造成重大损失。根虫经历 obligate 胚胎滞育,以使它们的生命周期与寄主植物同步,我们在五个时间点(滞育前、滞育开始、滞育维持、滞育终止和滞育后)对这两个物种的转录组进行了测序。我们的结果表明,转录调控在滞育期间是动态的。滞育开始涉及通过下调细胞周期蛋白相关基因来关闭细胞周期,下调有氧代谢,同时上调应激相关基因,特别是热休克蛋白、蛋白酶体和免疫相关基因。在滞育后发育期间,细胞呼吸有显著激活,这可能受胰岛素信号控制。WCR 和 NCR 之间的比较转录组分析表明,虽然许多基因表达变化在物种间是保守的,但总体基因表达谱是不同的,这表明尽管这些物种之间有密切的系统发育关系和表型相似性,但许多转录变化是物种特异性的。这项研究揭示了一系列机制,这些机制使一些生物体能够暂停胚胎发育期间发生的细胞事件交响曲,并作为一个微小的卵持续数月。此外,这里确定的机制可能有助于对这个具有重要经济意义的害虫群体进行进一步研究和害虫管理工作。

https://cdn.ncbi.nlm.nih.gov/pmc/blobs/627f/11786089/4a47f04fcf20/gr1.jpg

文献AI研究员

20分钟写一篇综述,助力文献阅读效率提升50倍。

立即体验

用中文搜PubMed

大模型驱动的PubMed中文搜索引擎

马上搜索

文档翻译

学术文献翻译模型,支持多种主流文档格式。

立即体验