Suppr超能文献

连接人类子宫颈和阴道芯片中的宫颈黏液可调节阴道微生物群失调。

Cervical mucus in linked human Cervix and Vagina Chips modulates vaginal dysbiosis.

作者信息

Gutzeit Ola, Gulati Aakanksha, Izadifar Zohreh, Stejskalova Anna, Rhbiny Hassan, Cotton Justin, Budnik Bogdan, Shahriar Sanjid, Goyal Girija, Junaid Abidemi, Ingber Donald E

机构信息

Wyss Institute for Biologically Inspired Engineering at Harvard University, Boston, MA USA.

Department of Obstetrics and Gynecology, IVF Unit, Rambam Medical Center, Haifa, Israel.

出版信息

NPJ Womens Health. 2025;3(1):5. doi: 10.1038/s44294-025-00054-2. Epub 2025 Jan 29.

Abstract

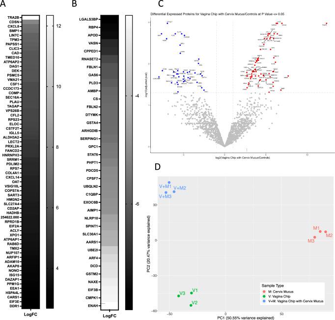
This study explores the protective role of cervicovaginal mucus in maintaining vaginal health, particularly in relation to bacterial vaginosis (BV), using organ chip technology. By integrating human Cervix and Vagina Chips, we demonstrated that cervical mucus significantly reduces inflammation and epithelial damage caused by a dysbiotic microbiome commonly associated with BV. Proteomic analysis of the Vagina Chip, following exposure to mucus from the Cervix Chip, revealed differentially abundant proteins, suggesting potential biomarkers and therapeutic targets for BV management. Our findings highlight the essential function of cervical mucus in preserving vaginal health and underscore the value of organ chip models for studying complex interactions within the female reproductive tract. This research provides new insights into the mechanisms underlying vaginal dysbiosis and opens avenues for developing targeted therapies and diagnostic tools to enhance women's reproductive health.

摘要

本研究利用器官芯片技术探讨宫颈阴道黏液在维持阴道健康,特别是与细菌性阴道病(BV)相关方面的保护作用。通过整合人宫颈芯片和阴道芯片,我们证明宫颈黏液能显著减轻由通常与BV相关的生态失调微生物群引起的炎症和上皮损伤。对暴露于宫颈芯片黏液后的阴道芯片进行蛋白质组分析,发现了丰度有差异的蛋白质,提示了BV管理的潜在生物标志物和治疗靶点。我们的研究结果突出了宫颈黏液在维护阴道健康中的重要功能,并强调了器官芯片模型在研究女性生殖道内复杂相互作用方面的价值。这项研究为阴道生态失调的潜在机制提供了新见解,并为开发针对性疗法和诊断工具以促进女性生殖健康开辟了道路。

https://cdn.ncbi.nlm.nih.gov/pmc/blobs/60d0/11779628/5a7a7f7ef3dd/44294_2025_54_Fig1_HTML.jpg

文献AI研究员

20分钟写一篇综述,助力文献阅读效率提升50倍。

立即体验

用中文搜PubMed

大模型驱动的PubMed中文搜索引擎

马上搜索

文档翻译

学术文献翻译模型,支持多种主流文档格式。

立即体验