Suppr超能文献

在一种惰性疾病模型中,自身免疫促进慢性淋巴细胞白血病进展。

Autoimmunity promotes chronic lymphocytic leukemia progression in an indolent disease model.

作者信息

Pfeuffer Lisa, Siegert Viola, Trozzo Riccardo, Steiger Katja, Rad Roland, Ruland Jürgen, Buchner Maike

机构信息

Institute of Clinical Chemistry and Pathobiochemistry, Technical University of Munich, TUM School of Medicine and Health, Ismaninger Str. 22, 81675, Munich, Germany.

TranslaTUM, Center for Translational Cancer Research, Technical University of Munich, Munich, Germany.

出版信息

Sci Rep. 2025 Feb 3;15(1):4117. doi: 10.1038/s41598-025-86876-1.

Abstract

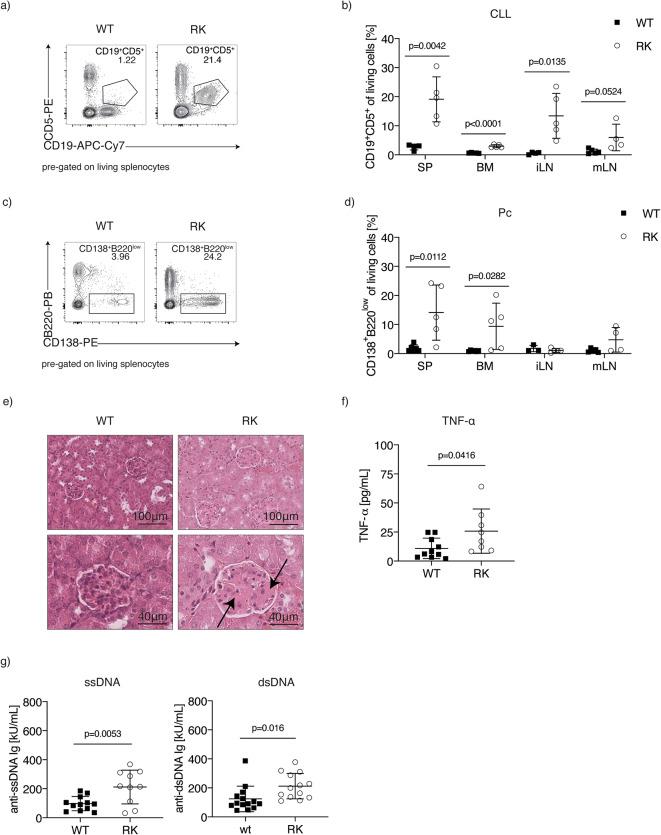
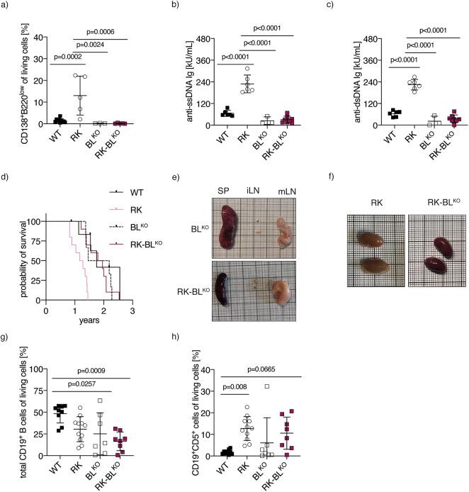
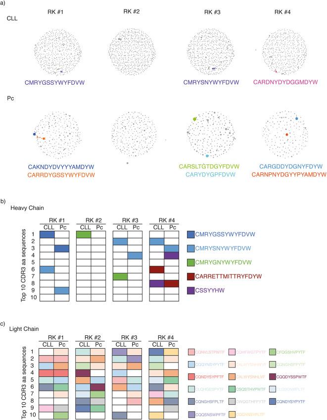
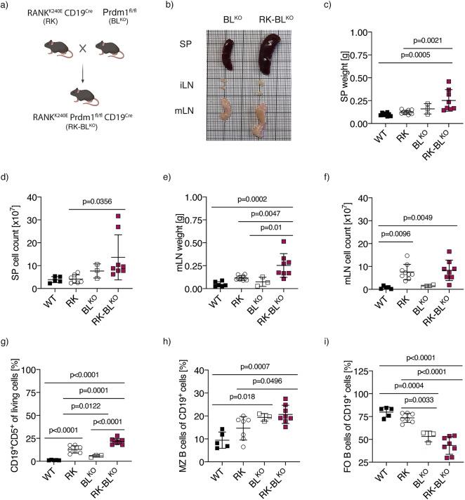
Chronic lymphocytic leukemia (CLL) is a heterogeneous B cell malignancy characterized by the accumulation of functionally incompetent B lymphocytes. Despite the availability of highly effective treatments, CLL remains incurable, and the factors contributing to disease progression are not fully understood. Autoimmune complications frequently arise in CLL patients and are associated with poor clinical prognosis. This study investigates the connection between plasma cell-mediated autoimmunity and CLL progression using a mouse model that expresses an active Receptor Activator of NF-κB (RANK) in B cells (RK mice), where autoimmune manifestations coexist with CLL. Transcriptional profiling of RANK-driven leukemic cells revealed a more indolent form of CLL compared to the classical TCL1 model. The discovery of near-identical CDR3 regions in both plasma and CLL cells of RK mice suggests a shared progenitor and antigen driving both conditions. Deletion of Blimp-1, which prevents plasma cell differentiation, initially enhanced B1/CLL formation in young mice but nearly halted CLL progression, highlighting the significant influence of autoimmune complications on disease outcomes. This research underscores the intertwined nature of autoimmunity and CLL, suggesting that targeting inflammatory pathways could offer therapeutic potential for managing both conditions.

摘要

慢性淋巴细胞白血病(CLL)是一种异质性B细胞恶性肿瘤,其特征是功能不全的B淋巴细胞积累。尽管有高效的治疗方法,但CLL仍然无法治愈,且导致疾病进展的因素尚未完全明确。自身免疫并发症在CLL患者中经常出现,并与不良临床预后相关。本研究使用一种在B细胞中表达活性核因子κB受体激活剂(RANK)的小鼠模型(RK小鼠)来研究浆细胞介导的自身免疫与CLL进展之间的联系,在该模型中自身免疫表现与CLL共存。对RANK驱动的白血病细胞进行转录谱分析发现,与经典的TCL1模型相比,CLL的形式更为惰性。在RK小鼠的血浆和CLL细胞中发现近乎相同的互补决定区3(CDR3)区域,表明存在共同的祖细胞和驱动这两种情况的抗原。缺失阻止浆细胞分化的B淋巴细胞诱导成熟蛋白1(Blimp-1)最初增强了幼鼠中B1/CLL的形成,但几乎阻止了CLL的进展,突出了自身免疫并发症对疾病结局的重大影响。这项研究强调了自身免疫与CLL的相互交织性质,表明靶向炎症途径可能为管理这两种疾病提供治疗潜力。

https://cdn.ncbi.nlm.nih.gov/pmc/blobs/52e1/11791097/8e3a5a9661da/41598_2025_86876_Fig1_HTML.jpg

文献AI研究员

20分钟写一篇综述,助力文献阅读效率提升50倍。

立即体验

用中文搜PubMed

大模型驱动的PubMed中文搜索引擎

马上搜索

文档翻译

学术文献翻译模型,支持多种主流文档格式。

立即体验