Suppr超能文献

载脂蛋白E4(APOE4)和阿尔茨海默病(AD)中,胆固醇积累诱导的细胞衰老由溶酶体三磷酸腺苷结合盒转运体A1(ABCA1)介导。

Cellular senescence induced by cholesterol accumulation is mediated by lysosomal ABCA1 in APOE4 and AD.

作者信息

Wang Shaowei, Li Boyang, Li Jie, Cai Zhiheng, Hugo Cristelle, Sun Yi, Qian Lu, Tcw Julia, Chui Helena C, Dikeman Dante, Asante Isaac, Louie Stan G, Bennett David A, Arvanitakis Zoe, Remaley Alan T, Kerman Bilal E, Yassine Hussein N

机构信息

Keck School of Medicine, University of Southern California, Los Angeles, CA, 90033, USA.

Department of Pharmacology, Physiology & Biophysics, Chobanian & Avedisian School of Medicine, Boston University, Boston, MA, 02118, USA.

出版信息

Mol Neurodegener. 2025 Feb 4;20(1):15. doi: 10.1186/s13024-025-00802-7.

Abstract

BACKGROUND

Cellular senescence, a hallmark of aging, has been implicated in Alzheimer's disease (AD) pathogenesis. Cholesterol accumulation is known to drive cellular senescence; however, its underlying mechanisms are not fully understood. ATP-binding cassette transporter A1 (ABCA1) plays an important role in cholesterol homeostasis, and its expression and trafficking are altered in APOE4 and AD models. However, the role of ABCA1 trafficking in cellular senescence associated with APOE4 and AD remains unclear.

METHODS

We examined the association between cellular senescence and ABCA1 expression in human postmortem brain samples using transcriptomic, histological, and biochemical analyses. Unbiased proteomic screening was performed to identify the proteins that mediate cellular ABCA1 trafficking. We created ABCA1 knock out cell lines and mouse models to validate the role of ABCA1 in cholesterol-induced mTORC1 activation and senescence. Additionally, we used APOE4-TR mice and induced pluripotent stem cell (iPSC) models to explore cholesterol-ABCA1-senescence pathways.

RESULTS

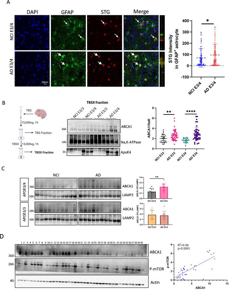
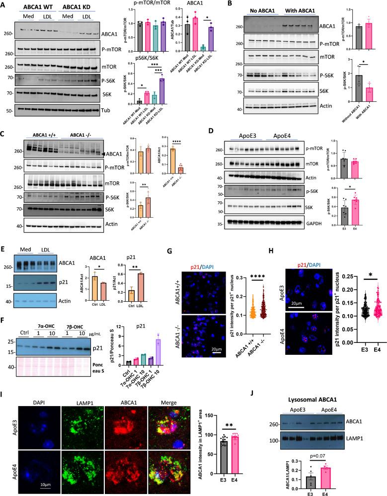
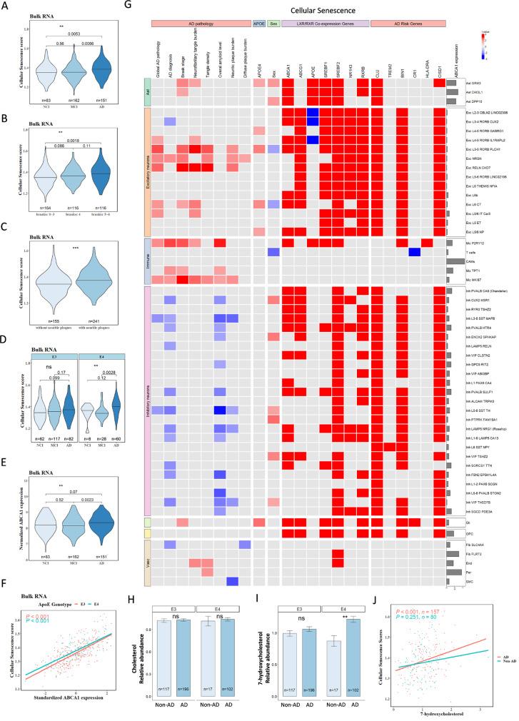
Transcriptomic profiling of the human dorsolateral prefrontal cortex from the Religious Order Study/Memory Aging Project (ROSMAP) cohort revealed the upregulation of cellular senescence transcriptome signatures in AD, which correlated with ABCA1 expression and oxysterol levels. Immunofluorescence and immunoblotting analyses confirmed increased lipofuscin-stained lipids and ABCA1 expression in AD brains and an association with mTOR phosphorylation. Discovery proteomics identified caveolin-1, a sensor of cellular cholesterol accumulation, as a key promoter of ABCA1 endolysosomal trafficking. Greater caveolin-1 expression was observed in APOE4-TR mouse models and AD human brains. Oxysterol induced mTORC1 activation and senescence were regulated by ABCA1 lysosomal trapping. Treatment of APOE4-TR mice with cyclodextrin reduced brain oxysterol levels, ABCA1 lysosome trapping, mTORC1 activation, and attenuated senescence and neuroinflammation markers. In human iPSC-derived astrocytes, the reduction of cholesterol by cyclodextrin attenuated inflammatory responses.

CONCLUSIONS

Oxysterol accumulation in APOE4 and AD induced ABCA1 and caveolin-1 expression, contributing to lysosomal dysfunction and increased cellular senescence markers. This study provides novel insights into how cholesterol metabolism accelerates features of brain cellular senescence pathway and identifies therapeutic targets to mitigate these processes.

摘要

背景

细胞衰老作为衰老的一个标志,与阿尔茨海默病(AD)的发病机制有关。已知胆固醇积累会驱动细胞衰老;然而,其潜在机制尚未完全明确。ATP结合盒转运蛋白A1(ABCA1)在胆固醇稳态中起重要作用,并且其表达和转运在APOE4和AD模型中发生改变。然而,ABCA1转运在与APOE4和AD相关的细胞衰老中的作用仍不清楚。

方法

我们使用转录组学、组织学和生化分析,研究了人类尸检脑样本中细胞衰老与ABCA1表达之间的关联。进行了无偏倚蛋白质组学筛选,以鉴定介导细胞ABCA1转运的蛋白质。我们创建了ABCA1基因敲除细胞系和小鼠模型,以验证ABCA1在胆固醇诱导的mTORC1激活和衰老中的作用。此外,我们使用APOE4-TR小鼠和诱导多能干细胞(iPSC)模型来探索胆固醇-ABCA1-衰老途径。

结果

来自宗教团体研究/记忆衰老项目(ROSMAP)队列的人类背外侧前额叶皮质的转录组分析显示,AD中细胞衰老转录组特征上调,这与ABCA1表达和氧化甾醇水平相关。免疫荧光和免疫印迹分析证实,AD大脑中脂褐素染色的脂质和ABCA1表达增加,并且与mTOR磷酸化有关。发现蛋白质组学鉴定出小窝蛋白-1(一种细胞胆固醇积累的传感器)是ABCA1内溶酶体转运的关键促进因子。在APOE4-TR小鼠模型和AD人类大脑中观察到更高的小窝蛋白-1表达。氧化甾醇诱导的mTORC1激活和衰老受ABCA1溶酶体捕获调节。用环糊精处理APOE4-TR小鼠可降低脑氧化甾醇水平、ABCA1溶酶体捕获、mTORC1激活,并减弱衰老和神经炎症标志物。在人类iPSC衍生的星形胶质细胞中,环糊精降低胆固醇可减弱炎症反应。

结论

APOE4和AD中氧化甾醇积累诱导ABCA1和小窝蛋白-1表达,导致溶酶体功能障碍并增加细胞衰老标志物。本研究为胆固醇代谢如何加速脑细胞衰老途径的特征提供了新见解,并确定了减轻这些过程的治疗靶点。

https://cdn.ncbi.nlm.nih.gov/pmc/blobs/11b4/11792374/bc16a763433e/13024_2025_802_Fig1_HTML.jpg

文献AI研究员

20分钟写一篇综述,助力文献阅读效率提升50倍。

立即体验

用中文搜PubMed

大模型驱动的PubMed中文搜索引擎

马上搜索

文档翻译

学术文献翻译模型,支持多种主流文档格式。

立即体验