Suppr超能文献

环状RNA在血管细胞分化过程中增加,并且是血管疾病的生物标志物。

Circular RNAs increase during vascular cell differentiation and are biomarkers for vascular disease.

作者信息

Northoff Bernd H, Herbst Andreas, Wenk Catharina, Weindl Lena, Gäbel Gabor, Brezski Andre, Zarnack Kathi, Küpper Alina, Dimmeler Stefanie, Moretti Alessandra, Laugwitz Karl-Ludwig, Engelhardt Stefan, Maegdefessel Lars, Boon Reinier A, Doppler Stefanie, Dreßen Martina, Lahm Harald, Lange Rüdiger, Krane Markus, Krohn Knut, Kohlmaier Alexander, Holdt Lesca M, Teupser Daniel

机构信息

Institute of Laboratory Medicine, LMU University Hospital, LMU Munich, Marchioninistr. 15, 81377 Munich, Germany.

Department of Vascular Medicine, HELIOS Klinikum Krefeld, Krefeld, Germany.

出版信息

Cardiovasc Res. 2025 Apr 29;121(3):405-423. doi: 10.1093/cvr/cvaf013.

Abstract

AIMS

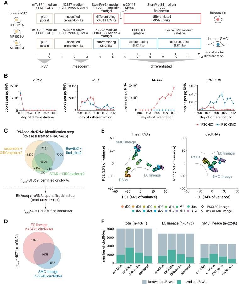
The role of circular RNAs (circRNAs) and their regulation in health and disease are poorly understood. Here, we systematically investigated the temporally resolved transcriptomic expression of circRNAs during differentiation of human induced pluripotent stem cells (iPSCs) into vascular endothelial cells (ECs) and smooth muscle cells (SMCs) and explored their potential as biomarkers for human vascular disease.

METHODS AND RESULTS

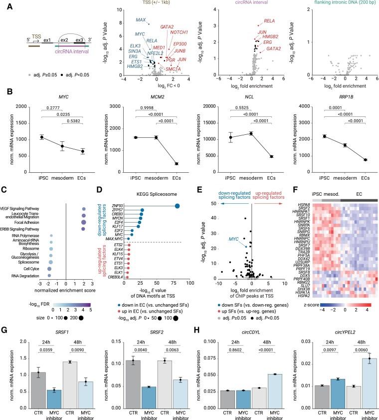
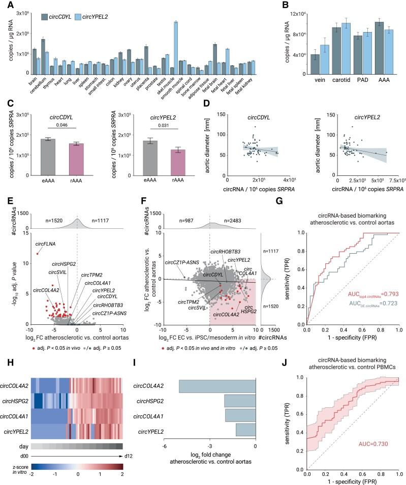
Using high-throughput RNA sequencing and a de novo circRNA detection pipeline, we quantified the daily levels of 31 369 circRNAs in a 2-week differentiation trajectory from human stem cells to proliferating mesoderm progenitors to quiescent, differentiated EC and SMC. We detected a significant global increase in RNA circularization, with 397 and 214 circRNAs up-regulated greater than two-fold (adjusted P < 0.05) in mature EC and SMC, compared with undifferentiated progenitor cells. This global increase in circRNAs was associated with up-regulation of host genes and their promoters and a parallel down-regulation of splicing factors. Underlying this switch, the proliferation-regulating transcription factor MYC decreased as vascular cells matured, and inhibition of MYC led to down-regulation of splicing factors such as SRSF1 and SRSF2 and changes in vascular circRNA levels. Examining the identified circRNAs in arterial tissue samples and in peripheral blood mononuclear cells (PBMCs) from patients, we found that circRNA levels decreased in atherosclerotic disease, in contrast to their increase during iPSC maturation into EC and SMC. Using machine learning, we determined that a set of circRNAs derived from COL4A1, COL4A2, HSPG2, and YPEL2 discriminated atherosclerotic from healthy tissue with an area under the receiver operating characteristic curve (AUC) of 0.79. circRNAs from HSPG2 and YPEL2 in blood PBMC samples detected atherosclerosis with an AUC of 0.73.

CONCLUSION

Time-resolved transcriptional profiling of linear and circRNA species revealed that circRNAs provide granular molecular information for disease profiling. The identified circRNAs may serve as blood biomarkers for atherosclerotic vascular disease.

摘要

目的

环状RNA(circRNA)在健康与疾病中的作用及其调控机制目前尚不清楚。在此,我们系统地研究了人诱导多能干细胞(iPSC)分化为血管内皮细胞(EC)和平滑肌细胞(SMC)过程中circRNA的时间分辨转录组表达,并探讨了它们作为人类血管疾病生物标志物的潜力。

方法与结果

利用高通量RNA测序和从头circRNA检测流程,我们对从人类干细胞到增殖中胚层祖细胞,再到静止、分化的EC和SMC的2周分化轨迹中31369种circRNA的每日水平进行了定量。我们检测到RNA环化显著增加,与未分化的祖细胞相比,成熟EC和SMC中分别有397种和214种circRNA上调超过两倍(校正P<0.05)。circRNA的这种整体增加与宿主基因及其启动子的上调以及剪接因子的平行下调有关。在这种转变的背后,随着血管细胞成熟,增殖调节转录因子MYC减少,抑制MYC导致剪接因子如SRSF1和SRSF2下调以及血管circRNA水平改变。在动脉组织样本和患者外周血单核细胞(PBMC)中检测所鉴定的circRNA,我们发现与iPSC成熟为EC和SMC过程中circRNA水平增加相反,在动脉粥样硬化疾病中circRNA水平降低。利用机器学习,我们确定一组源自COL4A1、COL4A2、HSPG2和YPEL2的circRNA能够区分动脉粥样硬化组织和健康组织,受试者工作特征曲线(AUC)下面积为0.79。血液PBMC样本中来自HSPG2和YPEL2的circRNA检测动脉粥样硬化的AUC为0.73。

结论

线性和circRNA物种的时间分辨转录谱分析表明,circRNA为疾病谱分析提供了详细的分子信息。所鉴定的circRNA可能作为动脉粥样硬化血管疾病的血液生物标志物。

https://cdn.ncbi.nlm.nih.gov/pmc/blobs/e6f8/12038242/d6fb1921ff01/cvaf013_ga.jpg

文献AI研究员

20分钟写一篇综述,助力文献阅读效率提升50倍。

立即体验

用中文搜PubMed

大模型驱动的PubMed中文搜索引擎

马上搜索

文档翻译

学术文献翻译模型,支持多种主流文档格式。

立即体验