Suppr超能文献

睡莲中III类过氧化物酶(POD)基因家族的综合鉴定、特征分析及表达分析

Comprehensive identification, characterization and expression analyses of the class III POD gene family in water lily ().

作者信息

Khan Wasi Ullah, Khan Latif Ullah, Khan Noor Muhammad, Zhang Ji, Wenquan Wang, Chen Fei

机构信息

National Key Laboratory for Tropical Crop Breeding, College of Breeding and Multiplication, Sanya Institute of Breeding and Multiplication, Hainan University, Sanya, China.

College of Tropical Agriculture and Forestry, Hainan University, Danzhou, China.

出版信息

Front Plant Sci. 2025 Jan 20;15:1524657. doi: 10.3389/fpls.2024.1524657. eCollection 2024.

Abstract

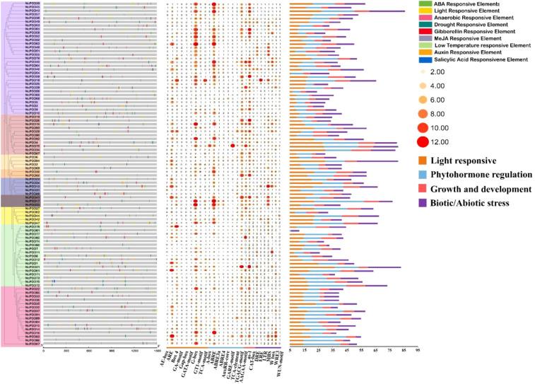
Class III peroxidases are plant-specific glycoproteins and widely distributed among plant species, that play a crucial role in plant resistance to different stresses, such as salt, heat, cold and metal toxicity. The present study is the first comprehensive and systematic report to characterize the gene family in water lily (). In this study, 94 genes in water lily were identified, each possessing a conserved domain, which are dispersed unevenly across the genome. Through comparative maximum-likelihood phylogenetic analysis, these genes were categorized into 10 groups, along with two other species, and . Notably, the largest group, group-c, comprised 32 distinct types of NcPOD proteins. These genes exhibited uneven distribution on 11 of the 14 chromosomes of water lily. Exon-intron and motif analyses exhibited the structural and functional diversity among the sub-groups. The Examination of duplication patterns suggests that tandem duplication has contributed to the expansion of genes. The analysis of promoter cis-acting elements indicated the presence of regulatory elements associated with various responses such as ABA, MeJA, light responsiveness, anaerobic conditions, and drought inducibility. Finally, the RT-qPCR based expression and enzymes activity of ten genes depicted the dynamically differential response to NaCl, heat, cold, and heavy metals (CuSO and CdCl) stresses. These findings provide valuable insights for future exploration of functions in water lily growth and stress tolerance, laying a foundation for further comparative genomics and functional studies of this important class of antioxidant genes.

摘要

Ⅲ类过氧化物酶是植物特有的糖蛋白,广泛分布于植物物种中,在植物对盐、热、冷和金属毒性等不同胁迫的抗性中起关键作用。本研究是首次对睡莲中该基因家族进行全面系统表征的报告。在本研究中,鉴定出睡莲中的94个该基因,每个基因都具有一个保守结构域,它们在基因组中分布不均。通过比较最大似然系统发育分析,这些基因与另外两个物种([物种名1]和[物种名2])一起被分为10组。值得注意的是,最大的一组,即c组,包含32种不同类型的NcPOD蛋白。这些基因在睡莲14条染色体中的11条上分布不均。外显子-内含子和基序分析显示了亚组间的结构和功能多样性。对重复模式的研究表明串联重复促进了该基因的扩增。对启动子顺式作用元件的分析表明存在与脱落酸、茉莉酸甲酯、光响应、厌氧条件和干旱诱导等各种反应相关的调控元件。最后,基于RT-qPCR的10个该基因的表达和酶活性描绘了对NaCl、热、冷和重金属(CuSO₄和CdCl₂)胁迫的动态差异响应。这些发现为未来探索该基因在睡莲生长和胁迫耐受性中的功能提供了有价值的见解,为进一步对这类重要抗氧化基因进行比较基因组学和功能研究奠定了基础。

https://cdn.ncbi.nlm.nih.gov/pmc/blobs/d09c/11788295/e2a61dc0c79d/fpls-15-1524657-g001.jpg

文献AI研究员

20分钟写一篇综述,助力文献阅读效率提升50倍。

立即体验

用中文搜PubMed

大模型驱动的PubMed中文搜索引擎

马上搜索

文档翻译

学术文献翻译模型,支持多种主流文档格式。

立即体验