Suppr超能文献

白细胞介素-23在干眼病进展过程中促进γδT细胞活性。

IL-23 Promotes γδT Cell Activity in Dry Eye Disease Progression.

作者信息

Li Yanxiao, Luo Zan, Liu Zihao, Zhu Xinhao, Reinach Peter S, Li Ling, Chen Wei

机构信息

State Key Laboratory of Ophthalmology, Optometry and Visual Science, Eye Hospital, Wenzhou Medical University, Wenzhou, China.

National Clinical Research Center for Ocular Diseases, Eye Hospital, Wenzhou Medical University, Wenzhou, China.

出版信息

Invest Ophthalmol Vis Sci. 2025 Feb 3;66(2):10. doi: 10.1167/iovs.66.2.10.

Abstract

PURPOSE

Conjunctival-resident γδT cells, the predominant ocular source of interleukin-17A (IL-17A), play crucial roles in dry eye disease (DED) pathogenesis. The upstream regulators of these cells are unknown. This study evaluated the role of conjunctival IL-23 expression in mediating γδT cell generation and elucidated its contribution to dry eye inflammatory responses.

METHODS

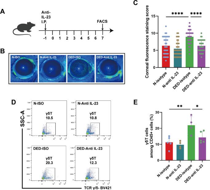
Single-cell RNA sequencing (scRNA-seq) was used to identify and quantify conjunctival mRNA molecules in γδT cells in mice. The IL-23 level increased in wild-type (WT) and decreased in γδT-deficient (TCRδ-/-) mice after dry eye was induced via an intelligently controlled environmental system (ICES). Flow cytometry and transcriptome sequencing were used to investigate the impact of the changes in IL-23 expression on human γδT cells.

RESULTS

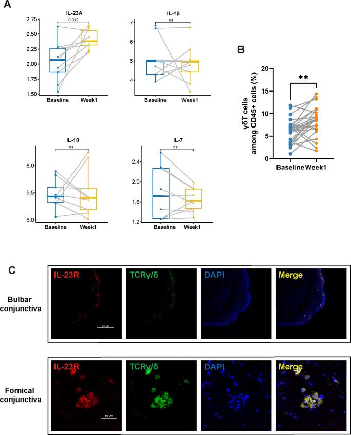
The expression of the IL-23 receptor (IL-23R) was greater in γδT cells than in other conjunctival cell types, such as CD4+ T cells, CD8+ T cells and epithelial cells. An increase in IL-23 led to an increase in γδT cell density, which was proportional to dry eye severity. However, in the TCRδ-/- mice, the upregulation of IL-23 failed to increase the expression level of IL-17A and the severity of dry eye. Furthermore, increases in the expression of IL-23 and the number of γδT cells were evident in the ocular surface cells of patients who developed visual display terminal syndrome.

CONCLUSIONS

An increase in conjunctival IL-23 expression contributes to the induction of the DED inflammatory response through interactions with its cognate receptor on γδT cells and the promotion of their proliferation. The findings of this study suggest that the suppression of IL-17A through the blockade of IL-23R activation may be a viable target for improving the management of inflammation in DED patients.

摘要

目的

结膜驻留γδT细胞是白细胞介素-17A(IL-17A)的主要眼部来源,在干眼病(DED)发病机制中起关键作用。这些细胞的上游调节因子尚不清楚。本研究评估结膜IL-23表达在介导γδT细胞生成中的作用,并阐明其对干眼炎症反应的贡献。

方法

采用单细胞RNA测序(scRNA-seq)来识别和定量小鼠γδT细胞中的结膜mRNA分子。通过智能控制环境系统(ICES)诱导干眼后,野生型(WT)小鼠的IL-23水平升高,而γδT细胞缺陷型(TCRδ-/-)小鼠的IL-23水平降低。采用流式细胞术和转录组测序来研究IL-23表达变化对人γδT细胞的影响。

结果

γδT细胞中IL-23受体(IL-23R)的表达高于其他结膜细胞类型,如CD4+T细胞、CD8+T细胞和上皮细胞。IL-23的增加导致γδT细胞密度增加,这与干眼严重程度成正比。然而,在TCRδ-/-小鼠中,IL-23的上调未能增加IL-17A的表达水平和干眼的严重程度。此外,在发生视觉显示终端综合征的患者眼表细胞中,IL-23表达增加和γδT细胞数量增加明显。

结论

结膜IL-23表达增加通过与其在γδT细胞上的同源受体相互作用并促进其增殖,有助于诱导DED炎症反应。本研究结果表明,通过阻断IL-23R激活来抑制IL-17A可能是改善DED患者炎症管理的一个可行靶点。

https://cdn.ncbi.nlm.nih.gov/pmc/blobs/04ab/11801388/6ac2d81caaf1/iovs-66-2-10-f001.jpg

文献AI研究员

20分钟写一篇综述,助力文献阅读效率提升50倍。

立即体验

用中文搜PubMed

大模型驱动的PubMed中文搜索引擎

马上搜索

文档翻译

学术文献翻译模型,支持多种主流文档格式。

立即体验