Suppr超能文献

SEC23A对5-氟尿嘧啶化疗敏感性的影响及其在结直肠癌内质网应激诱导凋亡中的作用。

The impact of SEC23A on 5-FU chemotherapy sensitivity and its involvement in endoplasmic reticulum stress-induced apoptosis in colorectal cancer.

作者信息

Su Zhaoran, Liu Menglan, Krohn Mathias, Schwarz Sandra, Linnebacher Michael

机构信息

Department of Gastrointestinal Surgery, People's Hospital of Tongling City, Tongling, 244000, China.

Molecular Oncology and Immunotherapy, Clinic of General Surgery, University Medical Center Rostock, 18057, Rostock, Germany.

出版信息

Apoptosis. 2025 Apr;30(3-4):976-990. doi: 10.1007/s10495-025-02084-2. Epub 2025 Feb 4.

Abstract

BACKGROUND

Colorectal cancer (CRC) represents a significant global health burden, with chemotherapy resistance representing a significant challenge to effective treatment. SEC23A, a core component of the COPII vesicle trafficking system, is of critical importance with regard to protein transport and cellular homeostasis. Nevertheless, its function in CRC progression and chemoresistance remains uncertain. The present study investigates the correlation between SEC23A expression and sensitivity to 5-fluorouracil (5-FU), a widely used chemotherapeutic agent, with particular emphasis on ER stress-induced apoptosis.

METHODS

A bioinformatic analysis was conducted to evaluate SEC23A expression in CRC and its association with patient prognosis. Chemotherapy sensitivity was predicted using GDSC data and validated experimentally using CRC cell lines with manipulated SEC23A expression. In order to explore the role of SEC23A in acquired drug resistance, patient-derived xenograft (PDX) models and 5-FU-resistant cell lines were employed. Apoptosis assays, cell cycle analysis, and ER stress modulation experiments were performed to elucidate the underlying mechanisms.

RESULTS

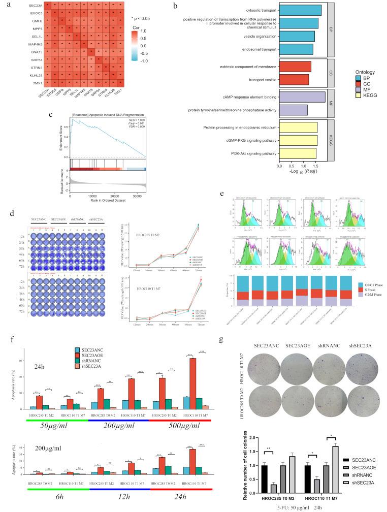
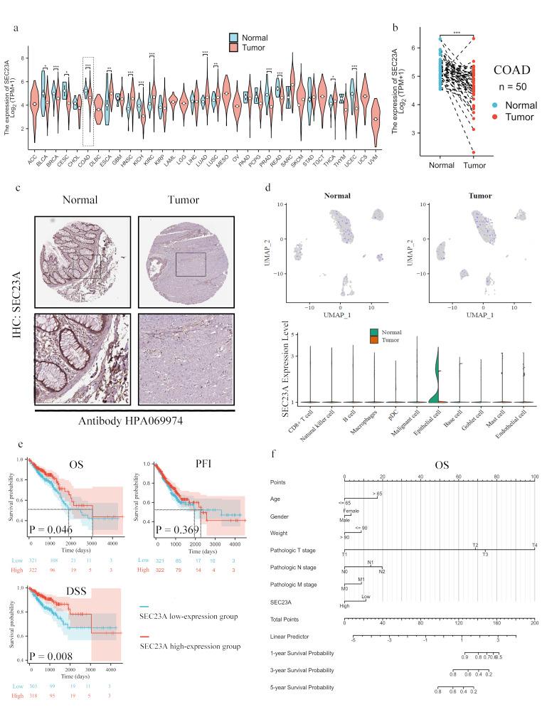
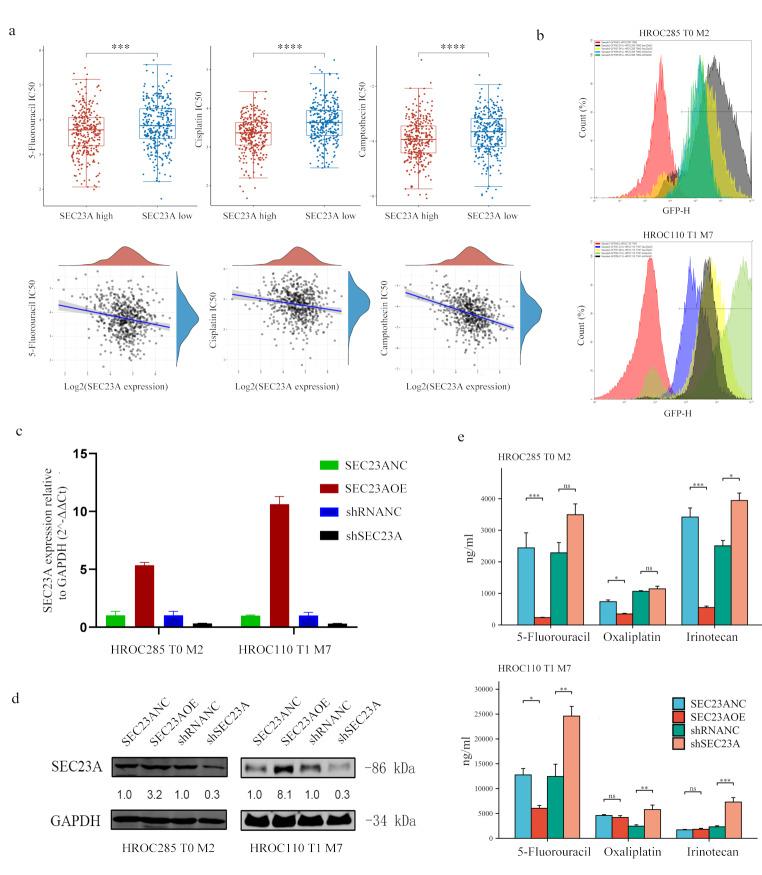
SEC23A expression was significantly reduced in CRC samples compared to normal tissues. This reduction was linked to a poorer prognosis, including both overall and disease-specific survival. A correlation was observed between low SEC23A expression and increased resistance to 5-FU, as evidenced by both bioinformatic predictions and in vitro experiments. In PDX models, metastatic lesions exhibited decreased SEC23A expression following 5-FU treatment in comparison to primary tumors. Overexpression of SEC23A in 5-FU-resistant cell lines restored sensitivity to the drug and increased apoptosis. Bioinformatic and experimental analyses revealed a robust correlation between SEC23A and ER stress-related apoptotic pathways. Elevated expression of SEC23A was observed to facilitate the accumulation of misfolded proteins in response to 5-FU treatment, which in turn resulted in increased ER stress and apoptosis.

CONCLUSIONS

SEC23A plays a crucial role in modulating the sensitivity of CRC cells to 5-FU by regulating ER stress-induced apoptosis. Its downregulation contributes to chemoresistance, indicating that SEC23A may serve as a prognostic marker and therapeutic target in CRC. Strategies aimed at upregulating SEC23A or enhancing ER stress may provide new avenues for overcoming chemoresistance and improving treatment outcomes for CRC patients.

摘要

背景

结直肠癌(CRC)是一项重大的全球健康负担,化疗耐药性是有效治疗的一项重大挑战。SEC23A是COPII囊泡运输系统的核心组成部分,在蛋白质运输和细胞稳态方面至关重要。然而,其在结直肠癌进展和化疗耐药中的作用仍不确定。本研究调查了SEC23A表达与对5-氟尿嘧啶(5-FU,一种广泛使用的化疗药物)敏感性之间的相关性,特别关注内质网应激诱导的细胞凋亡。

方法

进行生物信息学分析以评估SEC23A在结直肠癌中的表达及其与患者预后的关联。使用GDSC数据预测化疗敏感性,并通过操纵SEC23A表达的结直肠癌细胞系进行实验验证。为了探究SEC23A在获得性耐药中的作用,采用了患者来源的异种移植(PDX)模型和5-FU耐药细胞系。进行细胞凋亡检测、细胞周期分析和内质网应激调节实验以阐明潜在机制。

结果

与正常组织相比,结直肠癌样本中SEC23A表达显著降低。这种降低与较差的预后相关,包括总生存期和疾病特异性生存期。生物信息学预测和体外实验均证明,SEC23A低表达与对5-FU的耐药性增加相关。在PDX模型中,与原发性肿瘤相比,转移性病变在5-FU治疗后SEC23A表达降低。在5-FU耐药细胞系中过表达SEC23A可恢复对该药物的敏感性并增加细胞凋亡。生物信息学和实验分析揭示了SEC23A与内质网应激相关凋亡途径之间的密切相关性。观察到SEC23A表达升高会促进5-FU治疗后错误折叠蛋白的积累,进而导致内质网应激和细胞凋亡增加。

结论

SEC23A通过调节内质网应激诱导的细胞凋亡,在调节结直肠癌细胞对5-FU的敏感性中起关键作用。其下调导致化疗耐药,表明SEC23A可能作为结直肠癌的预后标志物和治疗靶点。旨在上调SEC23A或增强内质网应激的策略可能为克服化疗耐药性和改善结直肠癌患者的治疗结果提供新途径。

https://cdn.ncbi.nlm.nih.gov/pmc/blobs/606b/11946983/209e4824435e/10495_2025_2084_Fig1_HTML.jpg

文献AI研究员

20分钟写一篇综述,助力文献阅读效率提升50倍。

立即体验

用中文搜PubMed

大模型驱动的PubMed中文搜索引擎

马上搜索

文档翻译

学术文献翻译模型,支持多种主流文档格式。

立即体验