Suppr超能文献

多级可塑性和糖基化改变驱动缺氧和葡萄糖剥夺的膀胱癌细胞的侵袭性。

Multilevel plasticity and altered glycosylation drive aggressiveness in hypoxic and glucose-deprived bladder cancer cells.

作者信息

Peixoto Andreia, Ferreira Dylan, Miranda Andreia, Relvas-Santos Marta, Freitas Rui, Veth Tim S, Brandão Andreia, Ferreira Eduardo, Paulo Paula, Cardoso Marta, Gaiteiro Cristiana, Cotton Sofia, Soares Janine, Lima Luís, Teixeira Filipe, Ferreira Rita, Palmeira Carlos, Heck Albert J R, Oliveira Maria José, Silva André M N, Santos Lúcio Lara, Ferreira José Alexandre

机构信息

Research Center of IPO-Porto (CI-IPOP) / CI-IPOP@RISE (Health Research Network), Portuguese Oncology Institute of Porto (IPO-Porto) / Porto Comprehensive Cancer Center (P.ccc) Raquel Seruca, Porto, Portugal.

i3S - Instituto de Investigação e Inovação em Saúde, Universidade do Porto, Porto, Portugal.

出版信息

iScience. 2025 Jan 4;28(2):111758. doi: 10.1016/j.isci.2025.111758. eCollection 2025 Feb 21.

Abstract

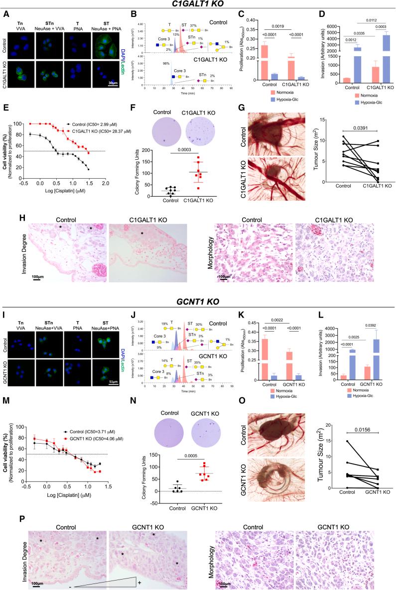
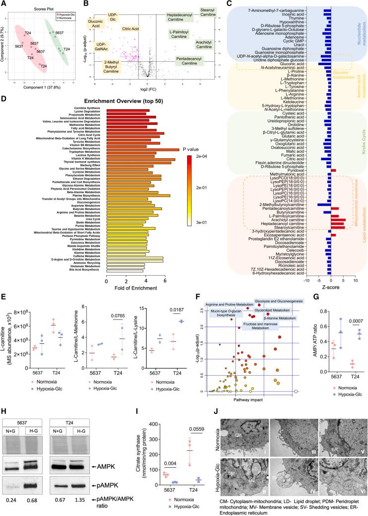
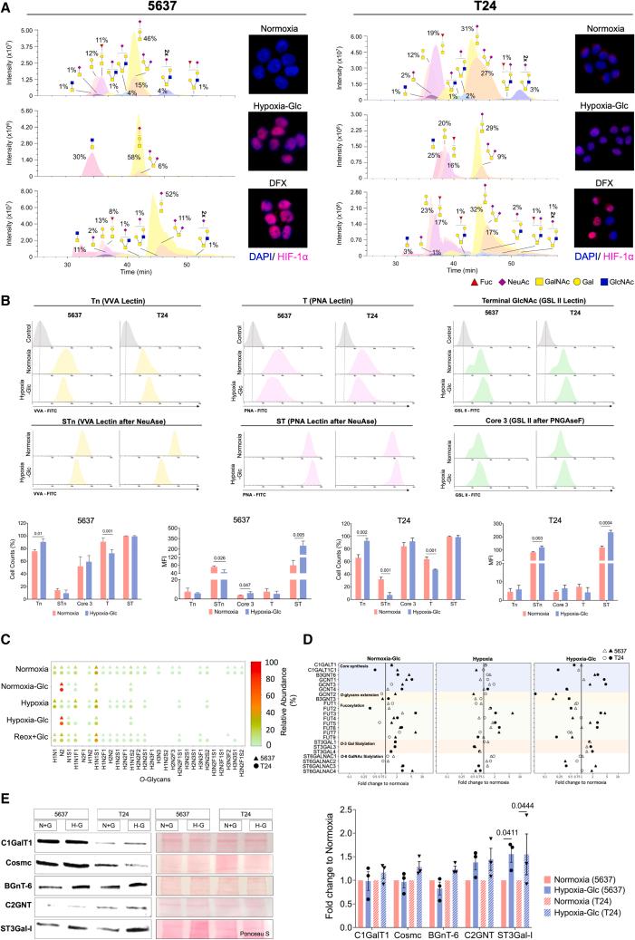
Bladder tumors with aggressive characteristics often present microenvironmental niches marked by low oxygen levels (hypoxia) and limited glucose supply due to inadequate vascularization. The molecular mechanisms facilitating cellular adaptation to these stimuli remain largely elusive. Employing a multi-omics approach, we discovered that hypoxic and glucose-deprived cancer cells enter a quiescent state supported by mitophagy, fatty acid β-oxidation, and amino acid catabolism, concurrently enhancing their invasive capabilities. Reoxygenation and glucose restoration efficiently reversed cell quiescence without affecting cellular viability, highlighting significant molecular plasticity in adapting to microenvironmental challenges. Furthermore, cancer cells exhibited substantial perturbation of protein -glycosylation, leading to simplified glycophenotypes with shorter glycosidic chains. Exploiting glycoengineered cell models, we established that immature glycosylation contributes to reduced cell proliferation and increased invasion. Our findings collectively indicate that hypoxia and glucose deprivation trigger cancer aggressiveness, reflecting an adaptive escape mechanism underpinned by altered metabolism and protein glycosylation, providing grounds for clinical intervention.

摘要

具有侵袭性特征的膀胱肿瘤通常呈现出微环境生态位,其特点是由于血管生成不足导致氧含量低(缺氧)和葡萄糖供应受限。促进细胞适应这些刺激的分子机制在很大程度上仍然不清楚。采用多组学方法,我们发现缺氧和葡萄糖剥夺的癌细胞进入一种由线粒体自噬、脂肪酸β氧化和氨基酸分解代谢支持的静止状态,同时增强其侵袭能力。复氧和葡萄糖恢复有效地逆转了细胞静止状态,而不影响细胞活力,突出了在适应微环境挑战方面显著的分子可塑性。此外,癌细胞表现出蛋白质糖基化的大量扰动,导致糖型简化,糖苷链更短。利用糖工程细胞模型,我们确定未成熟的糖基化有助于减少细胞增殖并增加侵袭。我们的研究结果共同表明,缺氧和葡萄糖剥夺会引发癌症侵袭性,反映出一种由代谢改变和蛋白质糖基化支撑的适应性逃逸机制,为临床干预提供了依据。

https://cdn.ncbi.nlm.nih.gov/pmc/blobs/d69a/11791300/972941000c30/fx1.jpg

文献AI研究员

20分钟写一篇综述,助力文献阅读效率提升50倍。

立即体验

用中文搜PubMed

大模型驱动的PubMed中文搜索引擎

马上搜索

文档翻译

学术文献翻译模型,支持多种主流文档格式。

立即体验