Suppr超能文献

活化石大西洋鲎(Limulus polyphemus)的基因组组装揭示了特定谱系的全基因组复制、基于转座元件的着丝粒以及ZW性染色体系统。

Genome Assembly of a Living Fossil, the Atlantic Horseshoe Crab Limulus polyphemus, Reveals Lineage-Specific Whole-Genome Duplications, Transposable Element-Based Centromeres, and a ZW Sex Chromosome System.

作者信息

Castellano Kate R, Neitzey Michelle L, Starovoitov Andrew, Barrett Gabriel A, Reid Noah M, Vuruputoor Vidya S, Webster Cynthia N, Storer Jessica M, Pauloski Nicole R, Ameral Natalie J, McEvoy Susan L, McManus M Conor, Puritz Jonathan B, Wegrzyn Jill L, O'Neill Rachel J

机构信息

Department of Molecular and Cell Biology, University of Connecticut, Storrs, CT 06269, USA.

Institute for Systems Genomics, University of Connecticut, Storrs, CT 06269, USA.

出版信息

Mol Biol Evol. 2025 Feb 3;42(2). doi: 10.1093/molbev/msaf021.

Abstract

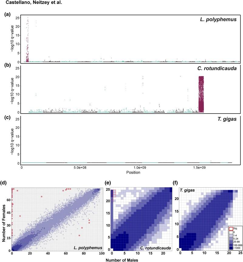
Horseshoe crabs, considered living fossils with a stable morphotype spanning ∼445 million years, are evolutionarily, ecologically, and biomedically important species experiencing rapid population decline. Of the four extant species of horseshoe crabs, the Atlantic horseshoe crab, Limulus polyphemus, has become an essential component of the modern medicine toolkit. Here, we present the first chromosome-level genome assembly, and the most contiguous and complete assembly to date, for L. polyphemus using nanopore long-read sequencing and chromatin conformation analysis. We find support for three horseshoe crab-specific whole-genome duplications, but none shared with Arachnopulmonata (spiders and scorpions). Moreover, we discovered tandem duplicates of endotoxin detection pathway components Factors C and G, identify candidate centromeres consisting of Gypsy retroelements, and classify the ZW sex chromosome system for this species and a sister taxon, Carcinoscorpius rotundicauda. Finally, we revealed this species has been experiencing a steep population decline over the last 5 million years, highlighting the need for international conservation interventions and fisheries-based management for this critical species.

摘要

鲎被认为是活化石,其形态型稳定,跨越了约4.45亿年,是在进化、生态和生物医学方面具有重要意义的物种,但它们的种群数量正在迅速下降。在现存的四种鲎中,大西洋鲎(Limulus polyphemus)已成为现代医学工具包的重要组成部分。在此,我们使用纳米孔长读长测序和染色质构象分析,展示了首个大西洋鲎的染色体水平基因组组装,也是迄今为止最连续和完整的组装。我们发现有证据支持三次鲎特异性的全基因组复制,但没有一次与蛛形纲动物(蜘蛛和蝎子)共享。此外,我们发现了内毒素检测途径成分C因子和G因子的串联重复,确定了由吉卜赛逆转录元件组成的候选着丝粒,并对该物种及其姐妹分类群圆尾鲎(Carcinoscorpius rotundicauda)的ZW性染色体系统进行了分类。最后,我们揭示该物种在过去500万年中种群数量一直在急剧下降,凸显了对这一关键物种进行国际保护干预和基于渔业的管理的必要性。

https://cdn.ncbi.nlm.nih.gov/pmc/blobs/3959/11836539/b19d8b7e7198/msaf021_ga.jpg

文献AI研究员

20分钟写一篇综述,助力文献阅读效率提升50倍。

立即体验

用中文搜PubMed

大模型驱动的PubMed中文搜索引擎

马上搜索

文档翻译

学术文献翻译模型,支持多种主流文档格式。

立即体验