Suppr超能文献

两种温度响应性RNA协同作用:小RNA CyaR和mRNA ompX。

Two temperature-responsive RNAs act in concert: the small RNA CyaR and the mRNA ompX.

作者信息

Guanzon David A, Pienkoß Stephan, Brandenburg Vivian B, Röder Jennifer, Scheller Daniel, Dietze Alisa, Wimbert Andrea, Twittenhoff Christian, Narberhaus Franz

机构信息

Microbial Biology, Ruhr University Bochum, 44801 Bochum, Germany.

Bioinformatics Group, Ruhr University Bochum, 44801 Bochum, Germany.

出版信息

Nucleic Acids Res. 2025 Jan 24;53(3). doi: 10.1093/nar/gkaf041.

Abstract

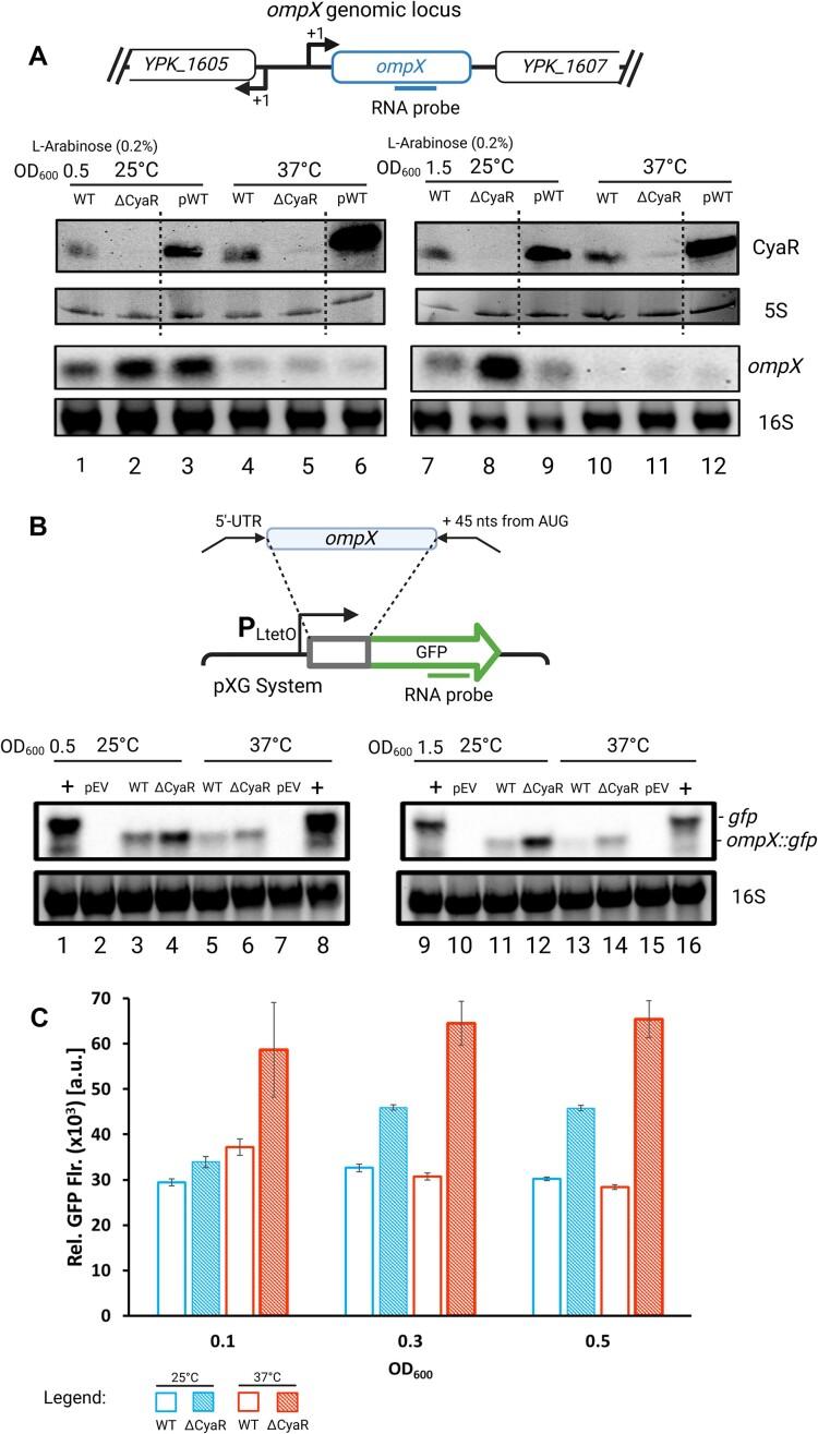
Bacterial pathogens, such as Yersinia pseudotuberculosis, encounter temperature fluctuations during host infection and upon return to the environment. These temperature shifts impact RNA structures globally. While previous transcriptome-wide studies have focused on RNA thermometers in the 5'-untranslated region of virulence-related messenger RNAs, our investigation revealed temperature-driven structural rearrangements in the small RNA CyaR (cyclic AMP-activated RNA). At 25°C, CyaR primarily adopts a conformation that occludes its seed region, but transitions to a liberated state at 37°C. By RNA sequencing and in-line probing experiments, we identified the Shine-Dalgarno sequence of ompX as a direct target of CyaR. Interestingly, the ompX transcript itself exhibits RNA thermometer-like properties, facilitating CyaR base pairing at elevated temperatures. This interaction impedes ribosome binding to ompX and accelerates degradation of the ompX transcript. Furthermore, we observed induced proteolytic turnover of the OmpX protein at higher temperatures. Collectively, our study uncovered multilayered post-transcriptional mechanisms governing ompX expression, resulting in lower OmpX levels at 37°C compared with 25°C.

摘要

诸如假结核耶尔森菌等细菌病原体在宿主感染期间以及返回环境时会遇到温度波动。这些温度变化会对RNA结构产生全局性影响。虽然先前的全转录组研究聚焦于毒力相关信使RNA 5'非翻译区的RNA温度计,但我们的研究揭示了小RNA CyaR(环磷酸腺苷激活RNA)中温度驱动的结构重排。在25°C时,CyaR主要采取一种封闭其种子区域的构象,但在37°C时转变为一种释放状态。通过RNA测序和在线探针实验,我们确定ompX的Shine-Dalgarno序列是CyaR的直接靶点。有趣的是,ompX转录本本身表现出类似RNA温度计的特性,在较高温度下促进CyaR碱基配对。这种相互作用阻碍核糖体与ompX结合,并加速ompX转录本的降解。此外,我们观察到在较高温度下OmpX蛋白的蛋白水解周转被诱导。总体而言,我们的研究揭示了调控ompX表达的多层转录后机制,导致37°C时的OmpX水平低于25°C时的水平。

https://cdn.ncbi.nlm.nih.gov/pmc/blobs/8047/11795201/c0e450bfc1f0/gkaf041figgra1.jpg

文献AI研究员

20分钟写一篇综述,助力文献阅读效率提升50倍。

立即体验

用中文搜PubMed

大模型驱动的PubMed中文搜索引擎

马上搜索

文档翻译

学术文献翻译模型,支持多种主流文档格式。

立即体验