Suppr超能文献

非洲裔患者慢性淋巴细胞白血病的基因组特征分析。

Genomic characterization of chronic lymphocytic leukemia in patients of African ancestry.

作者信息

Bonolo de Campos Cecilia, McCabe Chantal E, Bruins Laura A, O'Brien Daniel R, Brown Sochilt, Tschumper Renee C, Allmer Cristine, Zhu Yuan Xiao, Rabe Kari G, Parikh Sameer A, Kay Neil E, Yan Huihuang, Cerhan James R, Allan John N, Furman Richard R, Weinberg J Brice, Brander Danielle M, Jelinek Diane F, Chesi Marta, Slager Susan L, Braggio Esteban

机构信息

Division of Hematology/Oncology, Mayo Clinic, Phoenix, AZ, USA.

Division of Computational Biology, Mayo Clinic, Rochester, MN, USA.

出版信息

Blood Cancer J. 2025 Feb 6;15(1):14. doi: 10.1038/s41408-024-01207-3.

Abstract

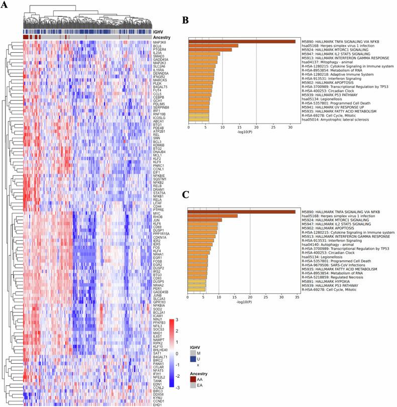
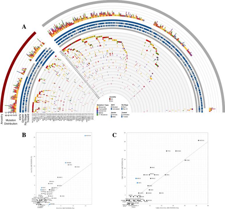
Despite the considerable effort to characterize the genomic landscape of chronic lymphocytic leukemia (CLL), published data have been almost exclusively derived from patients of European Ancestry (EA), with significant underrepresentation of minorities, including patients of African Ancestry (AA). To begin to address this gap, we evaluated whether differences exist in the genetic and transcriptomic features of 157 AA and 440 EA individuals diagnosed with CLL. We sequenced 59 putative driver genes and found an increased frequency of high-impact mutations in AA CLL, including genes of the DNA damage repair (DDR) pathway. Telomere erosion was also increased in AA CLL, amplifying the notion of increased genomic instability in AA CLL. Furthermore, we found transcription enrichment of the Tumor Necrosis Factor-alpha (TNFα) Signaling via NF-κB pathway in AA CLL compared to EA CLL, suggesting that tumor promoting inflammation plays an important role in AA CLL. In summary, these results suggest that genomic instability and NF-kB activation is more prevalent in AA CLL than EA CLL.

摘要

尽管人们为描绘慢性淋巴细胞白血病(CLL)的基因组格局付出了巨大努力,但已发表的数据几乎完全来自欧洲血统(EA)的患者,包括非洲血统(AA)患者在内的少数群体代表性严重不足。为了开始填补这一空白,我们评估了157名被诊断为CLL的AA个体和440名EA个体在遗传和转录组特征上是否存在差异。我们对59个假定的驱动基因进行了测序,发现AA CLL中高影响突变的频率增加,包括DNA损伤修复(DDR)途径的基因。AA CLL中的端粒侵蚀也增加,进一步证明了AA CLL中基因组不稳定性增加的观点。此外,与EA CLL相比,我们发现AA CLL中通过NF-κB途径的肿瘤坏死因子-α(TNFα)信号转导的转录富集,这表明促肿瘤炎症在AA CLL中起重要作用。总之,这些结果表明,基因组不稳定性和NF-κB激活在AA CLL中比在EA CLL中更普遍。

https://cdn.ncbi.nlm.nih.gov/pmc/blobs/1be7/11799526/5da97f424411/41408_2024_1207_Fig1_HTML.jpg

文献AI研究员

20分钟写一篇综述,助力文献阅读效率提升50倍。

立即体验

用中文搜PubMed

大模型驱动的PubMed中文搜索引擎

马上搜索

文档翻译

学术文献翻译模型,支持多种主流文档格式。

立即体验