Suppr超能文献

肝细胞中RelA信号受损与脂质代谢失调:代谢功能障碍相关脂肪性肝病进展的驱动因素

Impaired RelA signaling and lipid metabolism dysregulation in hepatocytes: driving forces in the progression of metabolic dysfunction-associated steatotic liver disease.

作者信息

He Yihuai, Jiang Jinlian, Ou Lili, Chen Yunfen, Abudukeremu Aikedaimu, Chen Guimei, Zhong Weiwei, Jiang Zhigang, Nuermaimaiti Nuerbiye, Guan Yaqun

机构信息

State Key Laboratory of Pathogenesis, Prevention and Treatment of High Incidence Diseases in Central Asia, Xinjiang Key Laboratory of Molecular Biology for Endemic Diseases, Department of Pathology, School of Basic Medical Sciences, Xinjiang Medical University, Urumqi, Xinjiang, China.

Department of Infectious Diseases, Affiliated Hospital of Zunyi Medical University, Zunyi, Guizhou, China.

出版信息

Cell Death Discov. 2025 Feb 5;11(1):49. doi: 10.1038/s41420-025-02312-3.

Abstract

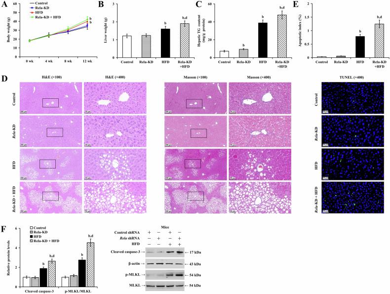
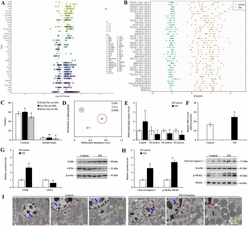
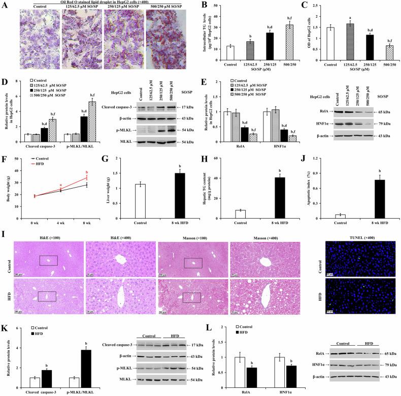
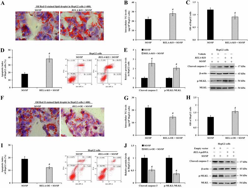
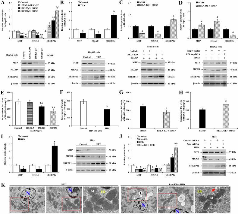
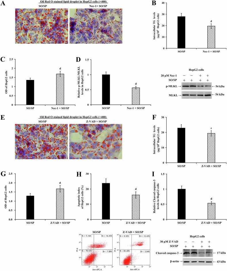
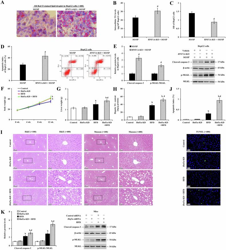
RelA, also known as nuclear factor kappa B p65, plays a crucial role in the pathogenesis of various liver diseases. However, the specific role of RelA in hepatocytes during the progression of metabolic dysfunction-associated steatotic liver disease (MASLD) is not well understood. This study explored the relationship between impaired RelA signaling and lipid metabolism disorders in hepatocytes, and how they synergistically contribute to the advancement of MASLD. We assessed the changes, regulatory relationships, and impacts of RelA signaling and lipid metabolism remodeling on disease progression both in vitro and in vivo. During MASLD, there was a decrease in the expression of RelA and hepatocyte nuclear factor 1 alpha (HNF1α), with both factors showing mutual enhancement of each other's expression under normal conditions. This synergistic effect was absent during hepatocyte steatosis. RelA or HNF1α depletion in hepatocytes intensified MASLD symptoms, whereas overexpression of RELA or treatment with necrostatin-1 (a necroptosis inhibitor) or Z-VAD (a caspase inhibitor) significantly mitigated these effects. Mechanistically, during hepatic steatosis, altered lipid profiles exhibited lipotoxicity, inducing hepatocyte apoptosis and necroptosis, whereas endoplasmic reticulum (ER) stress triggered lipid remodeling processes similar to those observed in MASLD. RelA signaling upregulated the expression of activating transcription factor 4 and glucose-regulated protein 78, thereby alleviating ER stress. Impaired RelA signaling remodeled the ER stress response and lipid metabolism, and enhanced lipid accumulation and lipid toxicity. In conclusion, impaired RelA signaling and disrupted lipid metabolism form a detrimental feedback loop in hepatocytes that promotes MASLD progression. Lipid accumulation suppresses RelA signaling, remodeling the ER stress response and exacerbating lipid metabolism disorder, ultimately leading to hepatocyte apoptosis and necroptosis.

摘要

RelA,也被称为核因子κB p65,在各种肝脏疾病的发病机制中起着关键作用。然而,RelA在代谢功能障碍相关脂肪性肝病(MASLD)进展过程中在肝细胞中的具体作用尚不清楚。本研究探讨了RelA信号受损与肝细胞脂质代谢紊乱之间的关系,以及它们如何协同促进MASLD的进展。我们在体外和体内评估了RelA信号和脂质代谢重塑对疾病进展的变化、调控关系及影响。在MASLD期间,RelA和肝细胞核因子1α(HNF1α)的表达下降,而在正常条件下这两个因子显示出相互增强彼此的表达。在肝细胞脂肪变性期间这种协同效应不存在。肝细胞中RelA或HNF1α的缺失加剧了MASLD症状,而RELA的过表达或用坏死性凋亡抑制剂坏死抑素-1或半胱天冬酶抑制剂Z-VAD处理则显著减轻了这些影响。机制上,在肝脂肪变性期间,改变的脂质谱表现出脂毒性,诱导肝细胞凋亡和坏死性凋亡,而内质网(ER)应激触发了类似于MASLD中观察到的脂质重塑过程。RelA信号上调激活转录因子4和葡萄糖调节蛋白78的表达,从而减轻ER应激。RelA信号受损重塑了ER应激反应和脂质代谢,并增强了脂质积累和脂质毒性。总之,RelA信号受损和脂质代谢紊乱在肝细胞中形成了一个有害的反馈回路,促进了MASLD的进展。脂质积累抑制RelA信号,重塑ER应激反应并加剧脂质代谢紊乱,最终导致肝细胞凋亡和坏死性凋亡。

https://cdn.ncbi.nlm.nih.gov/pmc/blobs/1f1f/11799324/d00443db88a4/41420_2025_2312_Fig1_HTML.jpg

文献AI研究员

20分钟写一篇综述,助力文献阅读效率提升50倍。

立即体验

用中文搜PubMed

大模型驱动的PubMed中文搜索引擎

马上搜索

文档翻译

学术文献翻译模型,支持多种主流文档格式。

立即体验