Suppr超能文献

不同核型的特纳综合征患者中具有促炎特征的中性粒细胞水平升高。

Elevated levels of neutrophils with a pro-inflammatory profile in Turner syndrome across karyotypes.

作者信息

Just Jesper, Ridder Lukas Ochsner Reynaud, Johannsen Emma Bruun, Jensen Jens Magnus Bernth, Petersen Mikkel Steen, Christensen Helene Viborg, Kjærgaard Kenneth, Redder Jacob, Chang Simon, Stochholm Kirstine, Skakkebæk Anne, Gravholt Claus Højbjerg

机构信息

Department of Molecular Medicine, Aarhus University Hospital, Aarhus, Denmark.

Department of Clinical Medicine, Aarhus University, Aarhus, Denmark.

出版信息

NPJ Genom Med. 2025 Feb 6;10(1):9. doi: 10.1038/s41525-025-00467-7.

Abstract

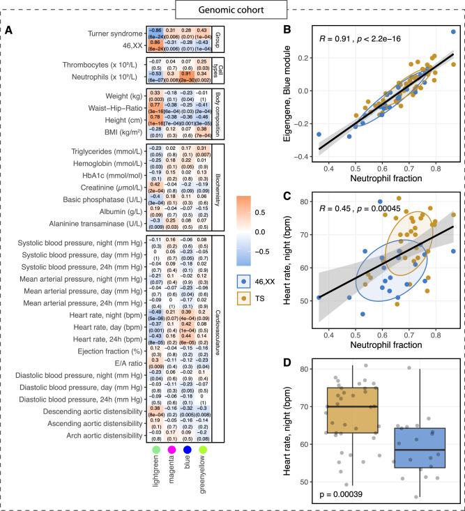
Turner syndrome (TS) presents with multiple karyotypes, including 45,X monosomy and variants such as isochromosomes and mosaicism, and is characterized by several co-morbidities, including metabolic conditions and autoimmunity. Here, we investigated the genomic landscapes across a range of karyotypes. We show that TS have a common autosomal methylome and transcriptome, despite distinct karyotypic variations. All TS individuals lacked the X chromosome p-arm, and XIST expression from the q-arm did not affect the autosomal transcriptome or methylome, highlighting the critical role of the missing p-arm with its pseudoautosomal region 1. Furthermore, we show increased levels of neutrophils and increased neutrophil activation. The increase in neutrophils was linked to TS clinical traits and to increased expression of the X-Y homologous gene TBL1X, suggesting a genetic basis, which may lead to neutrophil-driven inflammatory stress in TS. Identifying TS individuals with increased neutrophil activation could potentially mitigate the progression towards more severe metabolic issues.

摘要

特纳综合征(TS)存在多种核型,包括45,X单体型以及诸如等臂染色体和嵌合体等变体,其特征还包括多种合并症,如代谢状况和自身免疫性疾病。在此,我们研究了一系列核型的基因组图谱。我们发现,尽管存在明显的核型变异,但TS患者具有共同的常染色体甲基化组和转录组。所有TS个体均缺失X染色体的p臂,且来自q臂的XIST表达并不影响常染色体转录组或甲基化组,这突出了缺失的带有假常染色体区域1的p臂的关键作用。此外,我们还发现中性粒细胞水平升高以及中性粒细胞活化增强。中性粒细胞的增加与TS的临床特征以及X-Y同源基因TBL1X的表达增加有关,提示存在遗传基础,这可能导致TS中由中性粒细胞驱动的炎症应激。识别出中性粒细胞活化增强的TS个体可能会潜在地减轻向更严重代谢问题发展的进程。

https://cdn.ncbi.nlm.nih.gov/pmc/blobs/4cfb/11803089/d7d0b32b73e1/41525_2025_467_Fig1_HTML.jpg

文献AI研究员

20分钟写一篇综述,助力文献阅读效率提升50倍。

立即体验

用中文搜PubMed

大模型驱动的PubMed中文搜索引擎

马上搜索

文档翻译

学术文献翻译模型,支持多种主流文档格式。

立即体验