Suppr超能文献

基于转录组学研究溴氰菊酯诱导斑马鱼胚胎或幼体行为变化与乙酰胆碱酯酶活性之间的关系

The relationship between deltamethrin-induced behavioral changes and acetylcholinesterase activity in zebrafish embryos or larvae based on transcriptome.

作者信息

Liu Chunyu, Guo Yantong, Zhang Xue, Chen Hongsong, Han Maomao, Wang Han, Niu Jieyao, He Jinfei, Yang Jingfeng, Dong Wu, Xue Jiangdong

机构信息

College of Animal Science and Technology, Inner Mongolia Minzu University, Tongliao, China.

出版信息

Front Vet Sci. 2025 Jan 23;11:1526705. doi: 10.3389/fvets.2024.1526705. eCollection 2024.

Abstract

BACKGROUND

Deltamethrin (DM) is a broad-spectrum insecticide that is widely used to control agricultural pests. Recently, DM has posed a potential threat to the health of infants and young children, and this is because of the environmental and food pollution that is caused by the extensive use of DM.

METHODS

In this study, zebrafish () embryos were used as experimental animals to quantify the behavioral changes of larvae induced by DM and explore the relationship between DM and acetylcholinesterase activity.

RESULTS

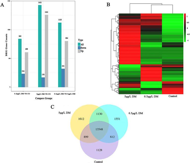
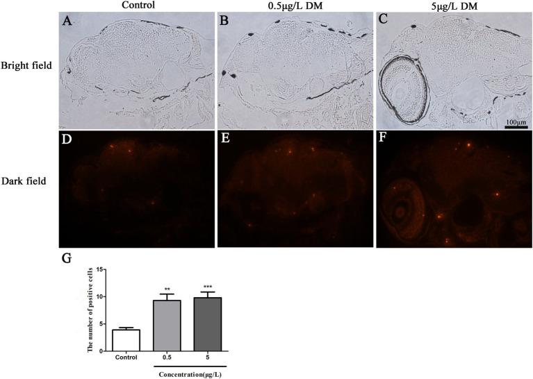
The results showed that DM caused an increase in coiling movement, heart rate, and apoptosis in the brain in early zebrafish embryos or larvae. It also caused a decrease in the expression of acetylcholinesterase-associated genes and the activity of acetylcholinesterase, which also led to an increase in the acetylcholinesterase content. The transcriptome data also showed that low concentration DM induced acetylcholine-related gene signaling pathways. The above results suggest that low doses of DM may induce neurodegeneration because DM exposure inhibits acetylcholinesterase, leading to brain cell apoptosis and behavioral changes in the zebrafish embryos or larvae. Micro-injection of zebrafish embryos at the 2-4 cell stage knocked down or overexpressed the acetylcholinesterase gene showed that the behavior and enzyme activity of zebrafish had some effects.

CONCLUSION

This study explored the relationship between acetylcholinesterase and the change in zebrafish behavior caused by DM exposure to provide a basis for the treatment of DM poisoning in the aquaculture.

摘要

背景

溴氰菊酯(DM)是一种广泛用于控制农业害虫的广谱杀虫剂。近年来,DM对婴幼儿健康构成了潜在威胁,这是由于DM的广泛使用所造成的环境和食品污染。

方法

在本研究中,斑马鱼胚胎被用作实验动物,以量化DM诱导的幼虫行为变化,并探索DM与乙酰胆碱酯酶活性之间的关系。

结果

结果表明,DM导致早期斑马鱼胚胎或幼虫的卷曲运动、心率增加以及大脑中的细胞凋亡。它还导致乙酰胆碱酯酶相关基因的表达和乙酰胆碱酯酶的活性降低,这也导致乙酰胆碱酯酶含量增加。转录组数据还表明,低浓度DM诱导乙酰胆碱相关基因信号通路。上述结果表明,低剂量的DM可能会诱导神经退行性变,因为DM暴露会抑制乙酰胆碱酯酶,导致斑马鱼胚胎或幼虫的脑细胞凋亡和行为变化。在2-4细胞期对斑马鱼胚胎进行显微注射,敲低或过表达乙酰胆碱酯酶基因表明,对斑马鱼的行为和酶活性有一定影响。

结论

本研究探索了乙酰胆碱酯酶与DM暴露引起的斑马鱼行为变化之间的关系,为水产养殖中DM中毒的治疗提供依据。

https://cdn.ncbi.nlm.nih.gov/pmc/blobs/cbdf/11799562/a3a0b6f75b0b/fvets-11-1526705-g001.jpg

文献AI研究员

20分钟写一篇综述,助力文献阅读效率提升50倍。

立即体验

用中文搜PubMed

大模型驱动的PubMed中文搜索引擎

马上搜索

文档翻译

学术文献翻译模型,支持多种主流文档格式。

立即体验