Suppr超能文献

先驱因子GATA6通过三维基因组调控促进结直肠癌。

Pioneer factor GATA6 promotes colorectal cancer through 3D genome regulation.

作者信息

Lyu Huijue, Chen Xintong, Cheng Yang, Zhang Te, Wang Ping, Wong Josiah Hiu-Yuen, Wang Juan, Stasiak Lena, Sun Leyu, Yang Guangyu, Wang Lu, Yue Feng

机构信息

Department of Biochemistry and Molecular Genetics, Northwestern University Feinberg School of Medicine, Chicago, IL, USA.

Department of Pathology, Northwestern University, Feinberg School of Medicine, Chicago, IL, USA.

出版信息

Sci Adv. 2025 Feb 7;11(6):eads4985. doi: 10.1126/sciadv.ads4985.

Abstract

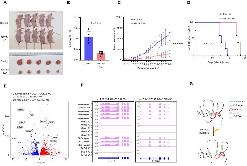
Colorectal cancer (CRC) is one of the most lethal and prevalent malignancies. While the overexpression of pioneer factor GATA6 in CRC has been linked with metastasis, its role in genome-wide gene expression dysregulation remains unclear. Through studies of primary human CRC tissues and analysis of the TCGA data, we found that GATA6 preferentially binds at CRC-specific active enhancers, with enrichment at enhancer-promoter loop anchors. GATA6 protein also physically interacts with CTCF, suggesting its critical role in 3D genome organization. The ablation of GATA6 through AID and CRISPR systems severely impaired cancer cell clonogenicity and proliferation. Mechanistically, GATA6 knockout induced global loss of CRC-specific open chromatins and extensive alterations of critical enhancer-promoter interactions for CRC oncogenes. Last, we showed that GATA6 knockout greatly reduced tumor growth and improved survival in mice. Together, we revealed a previously unidentified mechanism by which GATA6 contributes to the pathogenesis of colorectal cancer.

摘要

结直肠癌(CRC)是最致命且最常见的恶性肿瘤之一。虽然先驱因子GATA6在结直肠癌中的过表达与转移有关,但其在全基因组基因表达失调中的作用仍不清楚。通过对原发性人类结直肠癌组织的研究以及对TCGA数据的分析,我们发现GATA6优先结合于结直肠癌特异性活性增强子,并在增强子-启动子环锚点处富集。GATA6蛋白还与CTCF发生物理相互作用,表明其在三维基因组组织中起关键作用。通过AID和CRISPR系统敲除GATA6严重损害了癌细胞的克隆形成能力和增殖能力。从机制上讲,GATA6基因敲除导致结直肠癌特异性开放染色质整体丢失以及结直肠癌致癌基因关键增强子-启动子相互作用的广泛改变。最后,我们表明GATA6基因敲除极大地降低了小鼠的肿瘤生长并提高了生存率。总之,我们揭示了一种以前未被识别的机制,通过该机制GATA6促成了结直肠癌的发病机制。

https://cdn.ncbi.nlm.nih.gov/pmc/blobs/232c/11804904/3c9df68c4e5e/sciadv.ads4985-f1.jpg

文献AI研究员

20分钟写一篇综述,助力文献阅读效率提升50倍。

立即体验

用中文搜PubMed

大模型驱动的PubMed中文搜索引擎

马上搜索

文档翻译

学术文献翻译模型,支持多种主流文档格式。

立即体验