Suppr超能文献

基因编辑的人类胎盘类器官为血管紧张素转换酶2(ACE2)的作用带来了新的认识。

Genetically edited human placental organoids cast new light on the role of ACE2.

作者信息

Arthurs Anya L, Dietrich Bianca, Knöfler Martin, Lushington Caleb J, Thomas Paul Q, Adikusuma Fatwa, Williamson Jessica M, Babikha Susan, Damhuis Tyla, Jankovic-Karasoulos Tanja, Smith Melanie D, Pringle Kirsty G, Roberts Claire T

机构信息

Flinders University, College of Medicine and Public Health, Flinders Health and Medical Research Institute, Adelaide, SA, Australia.

Placental Development Group, Medical University of Vienna, Vienna, Austria.

出版信息

Cell Death Dis. 2025 Feb 7;16(1):78. doi: 10.1038/s41419-025-07400-x.

Abstract

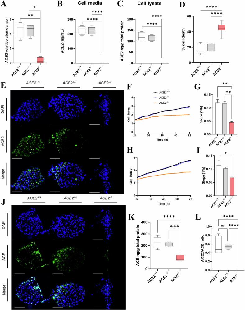
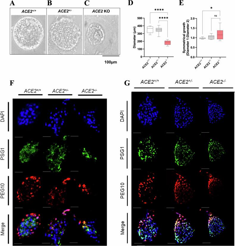
ACE2 expression is altered in pregnancy disorders and ACE2 gene variants are associated with several major pregnancy complications including small-for-gestational-age, fetal growth restriction and preeclampsia. This study utilised gene-editing to generate both ACE2 knockout and ACE2 rs2074192 placental organoids, facilitating mechanistic studies into the role of ACE2 in placental development, and the effect of fetal carriage of ACE2 rs2074192 CC, CT and TT genotypes. Parameters of cell and organoid growth were measured, together with qPCR, Western Blotting, and ELISA assessments, in all groups from both organoid models. Here, we report that ACE2 knockout results in delayed placental cell growth and increased cell death. ACE2 knockout organoids had lower ACE protein expression, reduced organoid diameters and asymmetrical growth. Placental organoids with the ACE2 rs2074192 TT genotype had significantly higher expression of ACE2 mRNA and ACE2 protein with elevated ACE2:ACE expression ratio and no change in ACE protein. Despite increased expression of ACE2 protein, ACE2 enzyme activity was significantly decreased in ACE2 rs2074192 TT placental organoids. TT organoids also had reduced diameters and asymmetrical growth. Our research provides a new molecular understanding of the role of ACE2 in placental development, with potential implications for pregnancy in the carriage of the ACE2 rs2074192 gene variant.

摘要

在妊娠疾病中,血管紧张素转换酶2(ACE2)的表达会发生改变,并且ACE2基因变异与多种主要妊娠并发症相关,包括小于胎龄儿、胎儿生长受限和先兆子痫。本研究利用基因编辑技术构建了ACE2基因敲除和携带ACE2 rs2074192的胎盘类器官,有助于对ACE2在胎盘发育中的作用以及胎儿携带ACE2 rs2074192的CC、CT和TT基因型的影响进行机制研究。在来自两种类器官模型的所有组中,测量了细胞和类器官生长参数,同时进行了定量聚合酶链反应(qPCR)、蛋白质免疫印迹法和酶联免疫吸附测定(ELISA)评估。在此,我们报告ACE2基因敲除导致胎盘细胞生长延迟和细胞死亡增加。ACE2基因敲除的类器官中ACE蛋白表达较低,类器官直径减小且生长不对称。携带ACE2 rs2074192 TT基因型的胎盘类器官中ACE2信使核糖核酸(mRNA)和ACE2蛋白的表达显著更高,ACE2:ACE表达比率升高,而ACE蛋白无变化。尽管ACE2蛋白表达增加,但携带ACE2 rs2074192 TT的胎盘类器官中ACE2酶活性显著降低。携带TT基因型的类器官直径也减小且生长不对称。我们的研究为ACE2在胎盘发育中的作用提供了新的分子认识,对携带ACE2 rs2074192基因变异的妊娠可能具有潜在影响。

https://cdn.ncbi.nlm.nih.gov/pmc/blobs/90e4/11806113/4cd4de8e7ce1/41419_2025_7400_Fig1_HTML.jpg

文献AI研究员

20分钟写一篇综述,助力文献阅读效率提升50倍。

立即体验

用中文搜PubMed

大模型驱动的PubMed中文搜索引擎

马上搜索

文档翻译

学术文献翻译模型,支持多种主流文档格式。

立即体验