Suppr超能文献

河马通路通过抑制MTF1依赖性重金属反应来促进铂类化疗。

The Hippo pathway promotes platinum-based chemotherapy by inhibiting MTF1-dependent heavy metal response.

作者信息

Chen Hui, Xu Yue, Chen Dingshan, Xiao Di, Yang Bing, Wang Wenqi, Han Han

机构信息

Department of Pathophysiology, TaiKang Center for Life and Medical Sciences, TaiKang Medical School (School of Basic Medical Sciences), Wuhan University, Wuhan, 430071, Hubei, China.

Department of Developmental and Cell Biology, University of California, Irvine, CA, 92697, USA.

出版信息

BMC Cancer. 2025 Feb 8;25(1):223. doi: 10.1186/s12885-025-13661-8.

Abstract

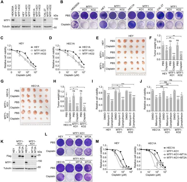
The platinum-based compounds are widely used in treating various types of cancer through their heavy metal component platinum. However, the development of chemoresistance often limits their clinical effectiveness. In this study, we report the roles of heavy metal response and its associated Hippo pathway in regulating platinum-based chemotherapy. Our data show that the MTF1-dependent heavy metal response induces cancer cell resistance to platinum-based compounds both in vitro and in vivo. This resistance is mitigated by Hippo pathway-mediated phosphorylation of MTF1. Moreover, pharmacological activation of the Hippo pathway sensitizes cancer cells to platinum-based compounds. Clinically, lung adenocarcinoma (LUAD) patients with high MTF1 activity exhibit poor overall survival rates, and Hippo pathway inactivation is positively correlated with elevated MTF1 transcriptional activity in platinum-treated LUAD patients. Collectively, our findings not only unveil a critical role of the Hippo-MTF1 pathway in regulating the response to platinum-based chemotherapy, but also suggest new strategies to enhance its efficacy by targeting the heavy metal response.

摘要

铂基化合物通过其重金属成分铂被广泛用于治疗各种类型的癌症。然而,化疗耐药性的产生常常限制了它们的临床疗效。在本研究中,我们报告了重金属反应及其相关的Hippo通路在调节铂基化疗中的作用。我们的数据表明,MTF1依赖的重金属反应在体外和体内均诱导癌细胞对铂基化合物产生抗性。Hippo通路介导的MTF1磷酸化可减轻这种抗性。此外,Hippo通路的药理学激活使癌细胞对铂基化合物敏感。临床上,MTF1活性高的肺腺癌(LUAD)患者总体生存率较差,并且在接受铂治疗的LUAD患者中,Hippo通路失活与MTF1转录活性升高呈正相关。总的来说,我们的研究结果不仅揭示了Hippo-MTF1通路在调节对铂基化疗反应中的关键作用,还提出了通过靶向重金属反应来提高其疗效的新策略。

https://cdn.ncbi.nlm.nih.gov/pmc/blobs/c1ac/11806854/97d1206bb4fa/12885_2025_13661_Fig1_HTML.jpg

文献AI研究员

20分钟写一篇综述,助力文献阅读效率提升50倍。

立即体验

用中文搜PubMed

大模型驱动的PubMed中文搜索引擎

马上搜索

文档翻译

学术文献翻译模型,支持多种主流文档格式。

立即体验