Suppr超能文献

α2,3-唾液酸转移酶作为肾透明细胞癌预后生物标志物和免疫治疗靶点的综合分析

Comprehensive analysis of α2,3-sialyltransferases as prognostic biomarkers and immunotherapy targets in kidney renal clear cell carcinoma.

作者信息

Jian Yuli, Yang Kangkang, Li Jinjing, Tang Ling, Zeng Guang, Sun Xiaoxin, Yu Xiao, Al-Danakh Abdullah, Chen Qiwei, Yang Deyong, Wang Shujing

机构信息

Department of Urology, First Affiliated Hospital of Dalian Medical University, Dalian Medical University, Dalian, 116011, China.

Liaoning Provincial Core Lab of Glycobiology and Glycoengineering, College of Basic Medical Sciences, Dalian Medical University, Dalian, 116044, China.

出版信息

Cancer Cell Int. 2025 Feb 7;25(1):36. doi: 10.1186/s12935-025-03640-1.

Abstract

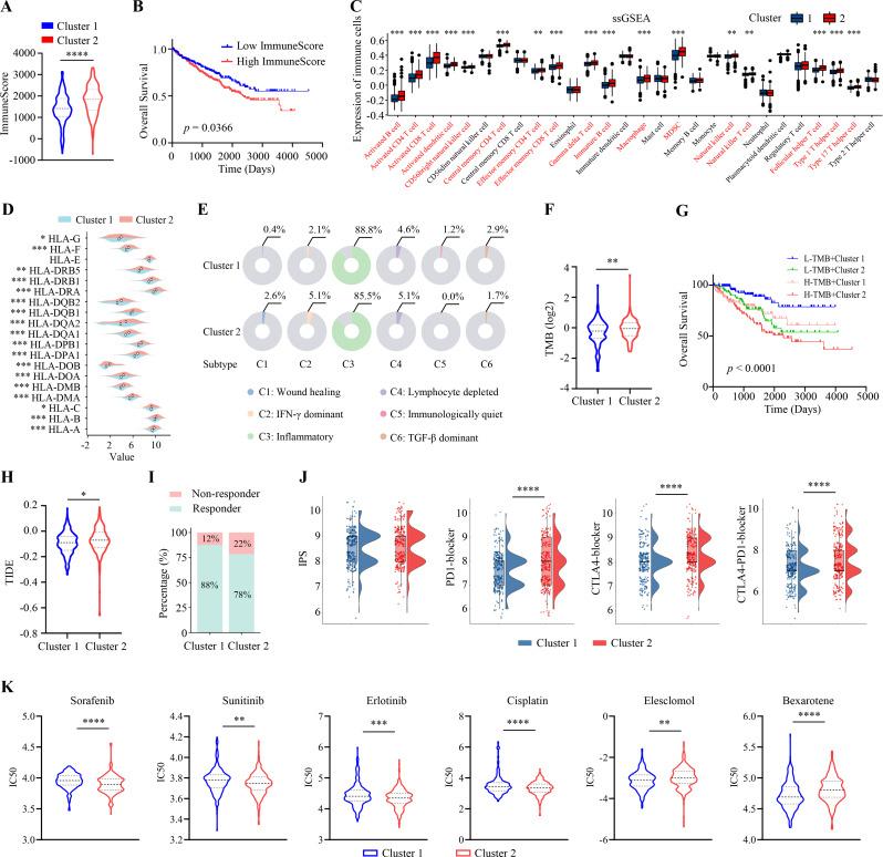
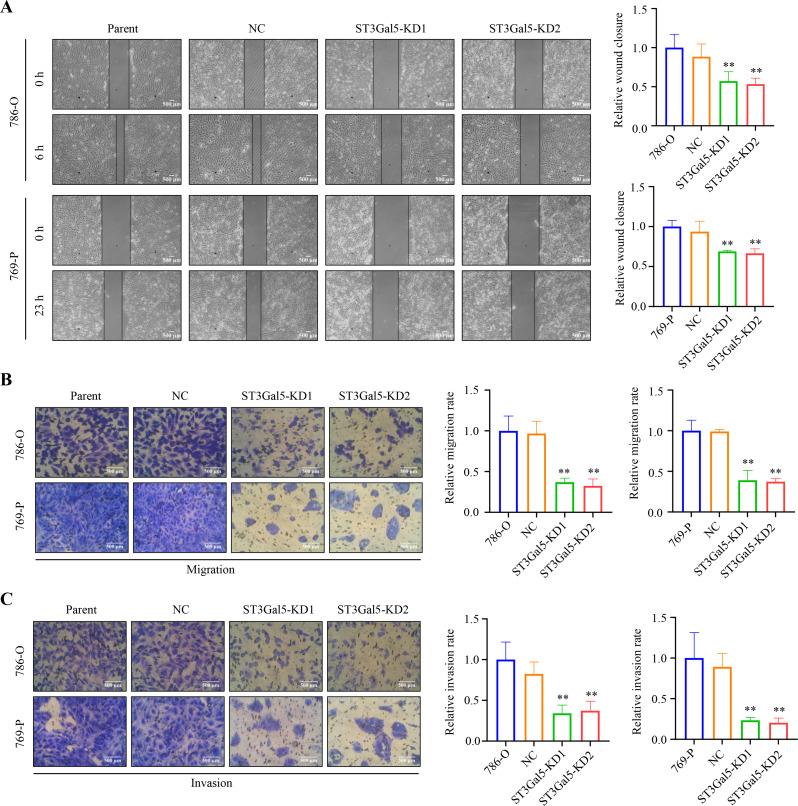
Kidney renal clear cell carcinoma (KIRC), a therapy-resistant aggressive kidney cancer, exhibits resistance to immune checkpoint inhibitors. Altered sialylation is involved in tumor development, affecting immune microenvironment dynamics. In the study, through systematic bioinformatics analysis and experimental verification, we demonstrated that ST3Gal5 expression was elevated in tumor tissues of KIRC patients, correlating with poor prognosis, and ST3Gal1 was downregulated and associated with a better prognosis. Immunohistochemistry analysis confirmed the expression patterns of ST3Gal1 and ST3Gal5 in 30 KIRC patients. Furthermore, KIRC patients were stratified into two clusters based on ST3Gal1 and ST3Gal5 levels using consensus clustering to investigate their roles in KIRC tumorigenesis, immune characteristics and treatment sensitivity. KIRC patients in Cluster 2, characterized by increased ST3Gal5 and downregulated ST3Gal1 expression, exhibited increased expression of immune checkpoints, immune cell infiltration, immune escape scores, and worse prognosis. Knockdown of ST3Gal5 in KIRC cell lines (786-O and 769-P) resulted in reduced tumor proliferation, migration, and invasion in vivo and in vitro. Together, the dysregulation of sialyltransferases (ST3Gal1 and ST3Gal5) in KIRC influences tumorigenesis and immune responses. These findings underscore the potential of ST3Gal1 and ST3Gal5 as prognostic factors and immunotherapy targets for KIRC.

摘要

肾透明细胞癌(KIRC)是一种具有治疗抗性的侵袭性肾癌,对免疫检查点抑制剂表现出抗性。唾液酸化改变参与肿瘤发展,影响免疫微环境动态。在本研究中,通过系统的生物信息学分析和实验验证,我们证明KIRC患者肿瘤组织中ST3Gal5表达升高,与预后不良相关,而ST3Gal1表达下调且与较好的预后相关。免疫组织化学分析证实了30例KIRC患者中ST3Gal1和ST3Gal5的表达模式。此外,利用一致性聚类根据ST3Gal1和ST3Gal5水平将KIRC患者分为两个亚组,以研究它们在KIRC肿瘤发生、免疫特征和治疗敏感性中的作用。第2亚组的KIRC患者以ST3Gal5表达增加和ST3Gal1表达下调为特征,表现出免疫检查点表达增加、免疫细胞浸润、免疫逃逸评分升高和预后较差。在KIRC细胞系(786 - O和769 - P)中敲低ST3Gal5导致体内外肿瘤增殖、迁移和侵袭减少。总之,KIRC中唾液酸转移酶(ST3Gal1和ST3Gal5)的失调影响肿瘤发生和免疫反应。这些发现强调了ST3Gal1和ST3Gal5作为KIRC预后因素和免疫治疗靶点的潜力。

https://cdn.ncbi.nlm.nih.gov/pmc/blobs/f178/11806589/66849cd4b113/12935_2025_3640_Fig1_HTML.jpg

文献AI研究员

20分钟写一篇综述,助力文献阅读效率提升50倍。

立即体验

用中文搜PubMed

大模型驱动的PubMed中文搜索引擎

马上搜索

文档翻译

学术文献翻译模型,支持多种主流文档格式。

立即体验