Suppr超能文献

优化α-突触核蛋白种子扩增检测以区分帕金森病与多系统萎缩。

Refining α-synuclein seed amplification assays to distinguish Parkinson's disease from multiple system atrophy.

作者信息

Wiseman James A, Turner Clinton P, Faull Richard L M, Halliday Glenda M, Dieriks Birger Victor

机构信息

Department of Anatomy and Medical Imaging, University of Auckland, 85 Park Road, Grafton, Auckland, 1142, New Zealand.

Centre for Brain Research, University of Auckland, Auckland, 1023, New Zealand.

出版信息

Transl Neurodegener. 2025 Feb 7;14(1):7. doi: 10.1186/s40035-025-00469-6.

Abstract

BACKGROUND

Parkinson's disease (PD) and multiple system atrophy (MSA) are two distinct α-synucleinopathies traditionally differentiated through clinical symptoms. Early diagnosis of MSA is problematic, and seed amplification assays (SAAs), such as real-time quaking-induced conversion (RT-QuIC), offer the potential to distinguish these diseases through their underlying α-synuclein (α-Syn) pathology and proteoforms. Currently, SAAs provide a binary result, signifying either the presence or absence of α-Syn seeds. To enhance the diagnostic potential and biological relevance of these assays, there is a pressing need to incorporate quantification and stratification of α-Syn proteoform-specific aggregation kinetics into current SAA pipelines.

METHODS

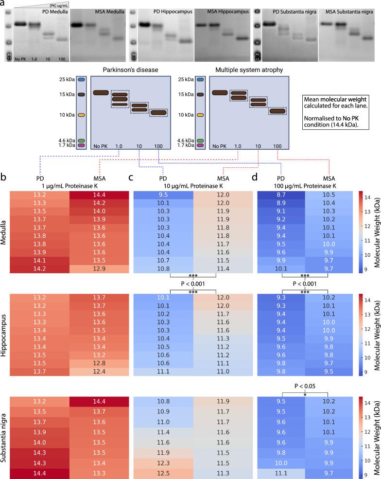
Optimal RT-QuIC assay conditions for α-Syn seeds extracted from PD and MSA patient brains were determined, and assay kinetics were assessed for α-Syn seeds from different pathologically relevant brain regions (medulla, substantia nigra, hippocampus, middle temporal gyrus, and cerebellum). The conformational profiles of disease- and region-specific α-Syn proteoforms were determined by subjecting the amplified reaction products to concentration-dependent proteolytic digestion with proteinase K.

RESULTS

Using our protocol, PD and MSA could be accurately delineated using proteoform-specific aggregation kinetics, including α-Syn aggregation rate, maximum relative fluorescence, the gradient of amplification, and core protofilament size. MSA cases yielded significantly higher values than PD cases across all four kinetic parameters in brain tissues, with the MSA-cerebellar phenotype having higher maximum relative fluorescence than the MSA-Parkinsonian phenotype. Statistical significance was maintained when the data were analysed regionally and when all regions were grouped.

CONCLUSIONS

Our RT-QuIC protocol and analysis pipeline can distinguish between PD and MSA, and between MSA phenotypes. MSA α-Syn seeds induce faster propagation and exhibit higher aggregation kinetics than PD α-Syn, mirroring the biological differences observed in brain tissue. With further validation of these quantitative parameters, we propose that SAAs could advance from a yes/no diagnostic to a theranostic biomarker that could be utilised in developing therapeutics.

摘要

背景

帕金森病(PD)和多系统萎缩(MSA)是两种不同的α-突触核蛋白病,传统上通过临床症状进行区分。MSA的早期诊断存在问题,而种子扩增检测(SAA),如实时震颤诱导转化(RT-QuIC),有可能通过其潜在的α-突触核蛋白(α-Syn)病理学和蛋白异构体来区分这些疾病。目前,SAA提供二元结果,表明α-Syn种子的存在或不存在。为了提高这些检测的诊断潜力和生物学相关性,迫切需要将α-Syn蛋白异构体特异性聚集动力学的量化和分层纳入当前的SAA流程中。

方法

确定了从PD和MSA患者大脑中提取的α-Syn种子的最佳RT-QuIC检测条件,并评估了来自不同病理相关脑区(延髓、黑质、海马、颞中回和小脑)的α-Syn种子的检测动力学。通过用蛋白酶K对扩增反应产物进行浓度依赖性蛋白水解消化,确定疾病和区域特异性α-Syn蛋白异构体的构象谱。

结果

使用我们的方案,可以通过蛋白异构体特异性聚集动力学准确区分PD和MSA,包括α-Syn聚集速率、最大相对荧光、扩增梯度和核心原丝大小。在脑组织的所有四个动力学参数方面,MSA病例的值均显著高于PD病例,MSA-小脑表型的最大相对荧光高于MSA-帕金森表型。对数据进行区域分析以及将所有区域分组时,均保持了统计学显著性。

结论

我们的RT-QuIC方案和分析流程可以区分PD和MSA以及MSA的不同表型。与PD α-Syn相比,MSA α-Syn种子诱导更快的传播并表现出更高的聚集动力学,这反映了在脑组织中观察到的生物学差异。随着这些定量参数的进一步验证,我们提出SAA可以从是/否诊断发展为可用于开发治疗方法的治疗诊断生物标志物。

https://cdn.ncbi.nlm.nih.gov/pmc/blobs/2092/11804046/8164c53b473a/40035_2025_469_Fig1_HTML.jpg

文献AI研究员

20分钟写一篇综述,助力文献阅读效率提升50倍。

立即体验

用中文搜PubMed

大模型驱动的PubMed中文搜索引擎

马上搜索

文档翻译

学术文献翻译模型,支持多种主流文档格式。

立即体验