Suppr超能文献

单细胞转录组分析揭示大疱性类天疱疮的发病机制。

Single cell transcriptome profiling reveals pathogenesis of bullous pemphigoid.

作者信息

Liang Guirong, Zhao Chenjing, Wei Qin, Feng Suying, Wang Yetao

机构信息

Hospital for Skin Diseases, Institute of Dermatology, Chinese Academy of Medical Sciences and Peking Union Medical College, Nanjing, China.

出版信息

Commun Biol. 2025 Feb 8;8(1):203. doi: 10.1038/s42003-025-07629-4.

Abstract

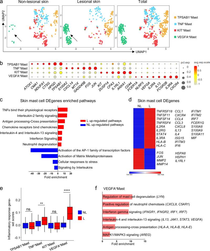
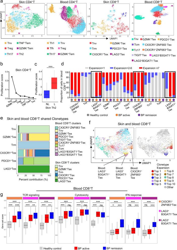
Bullous pemphigoid (BP) triggers profound functional changes in both immune and non-immune cells in the skin and circulation, though the underlying mechanisms remain unclear. In this study, we conduct single-cell transcriptome analysis of lesional and non-lesional skin, as well as blood samples from BP patients. In lesional skin, non-immune cells upregulate pathways related to metabolism, wound healing, immune activation, and cell migration. LAMP3DCs from cDC2 show stronger pro-inflammatory signatures than those from cDC1, and VEGFA mast cells, crucial for BP progression, are predominantly in lesional skin. As BP patients transition from active to remission stages, blood B cell function shifts from differentiation and memory formation to increased type 1 interferon signaling and reduced IL-4 response. Blood CX3CR1 ZNF683 and LAG3 exhausted T cells exhibit the highest TCR expansion among clones shared with skin CD8T cells, suggesting their role in fueling skin CD8T cell clonal expansion. Clinical BP severity correlates positively with blood NK cell IFN-γ production and negatively with amphiregulin (AREG) production. NK cell-derived AREG mitigates IFN-γ-induced keratinocyte apoptosis, suggesting a crucial balance between AREG and IFN-γ in BP progression. These findings highlight functional shifts in BP pathology and suggest potential therapeutic targets.

摘要

大疱性类天疱疮(BP)会引发皮肤和循环系统中免疫细胞和非免疫细胞的深刻功能变化,但其潜在机制仍不清楚。在本研究中,我们对BP患者的皮损和非皮损皮肤以及血液样本进行了单细胞转录组分析。在皮损皮肤中,非免疫细胞上调了与代谢、伤口愈合、免疫激活和细胞迁移相关的通路。来自cDC2的LAMP3⁺ DCs比来自cDC1的显示出更强的促炎特征,而对BP进展至关重要的VEGFA⁺ 肥大细胞主要存在于皮损皮肤中。随着BP患者从活动期过渡到缓解期,血液B细胞功能从分化和记忆形成转变为1型干扰素信号增加和IL-4反应降低。血液中CX3CR1⁺ ZNF683⁺ 和LAG3⁺ 耗竭T细胞在与皮肤CD8⁺ T细胞共有的克隆中表现出最高的TCR扩增,表明它们在促进皮肤CD8⁺ T细胞克隆扩增中发挥作用。临床BP严重程度与血液NK细胞IFN-γ产生呈正相关,与双调蛋白(AREG)产生呈负相关。NK细胞衍生的AREG减轻了IFN-γ诱导的角质形成细胞凋亡,表明AREG和IFN-γ在BP进展中存在关键平衡。这些发现突出了BP病理中的功能转变,并提示了潜在的治疗靶点。

https://cdn.ncbi.nlm.nih.gov/pmc/blobs/ae9d/11807148/b0f34c8d0eb2/42003_2025_7629_Fig1_HTML.jpg

文献AI研究员

20分钟写一篇综述,助力文献阅读效率提升50倍。

立即体验

用中文搜PubMed

大模型驱动的PubMed中文搜索引擎

马上搜索

文档翻译

学术文献翻译模型,支持多种主流文档格式。

立即体验