Suppr超能文献

热休克蛋白家族A成员1A(HSPA1A)通过双特异性磷酸酶1(DUSP1)对丝裂原活化蛋白激酶(MAPK)信号通路的抑制作用,抑制脊髓损伤后的细胞焦亡和神经炎症。

HSPA1A inhibits pyroptosis and neuroinflammation after spinal cord injury via DUSP1 inhibition of the MAPK signaling pathway.

作者信息

He Xuegang, Deng Bo, Zhang Cangyu, Zhang Guangzhi, Yang Fengguang, Zhu Daxue, Yang Yong, Ma Bing, Hu Xuchang, Wang Yonggang, Kang Xuewen

机构信息

Department of Spine Surgery, Honghui Hospital, Xi'an Jiaotong University, Xi'an, 710054, China.

Department of Orthopedics, Lanzhou University Second Hospital, Lanzhou, 730000, Gansu, China.

出版信息

Mol Med. 2025 Feb 9;31(1):53. doi: 10.1186/s10020-025-01086-9.

Abstract

BACKGROUND

Inflammation and proinflammatory programmed cell death, referred to as pyroptosis, are important causes of poor functional recovery after traumatic spinal cord injury (TSCI). Heat shock protein family A member 1A (HSPA1A) is a molecular chaperone protein that is highly expressed after TSCI and is thought to be neuroprotective. However, the mechanisms underlying the protective effects of HSPA1A after TSCI are unclear.

METHODS

The levels of pyroptosis and inflammation after TSCI were determined by enzyme-linked immunosorbent assay (ELISA) and western blotting analysis. The role of HSPA1A in regulating pyroptosis and inflammation in TSCI was verified by in vivo and in vitro experiments. The molecular mechanism of the effects of HSPA1A in TSCI was elucidated by bioinformatics and coimmunoprecipitation analyses.

RESULTS

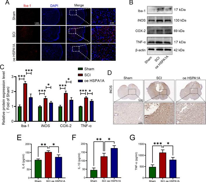
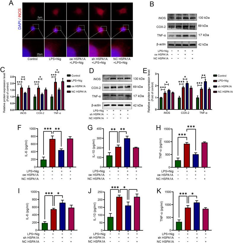
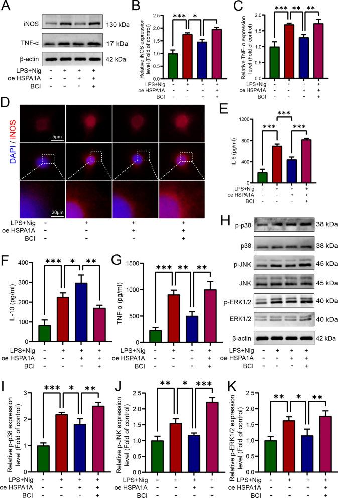
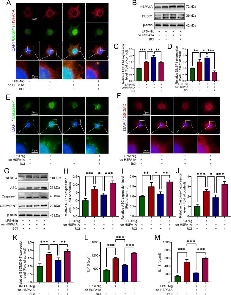
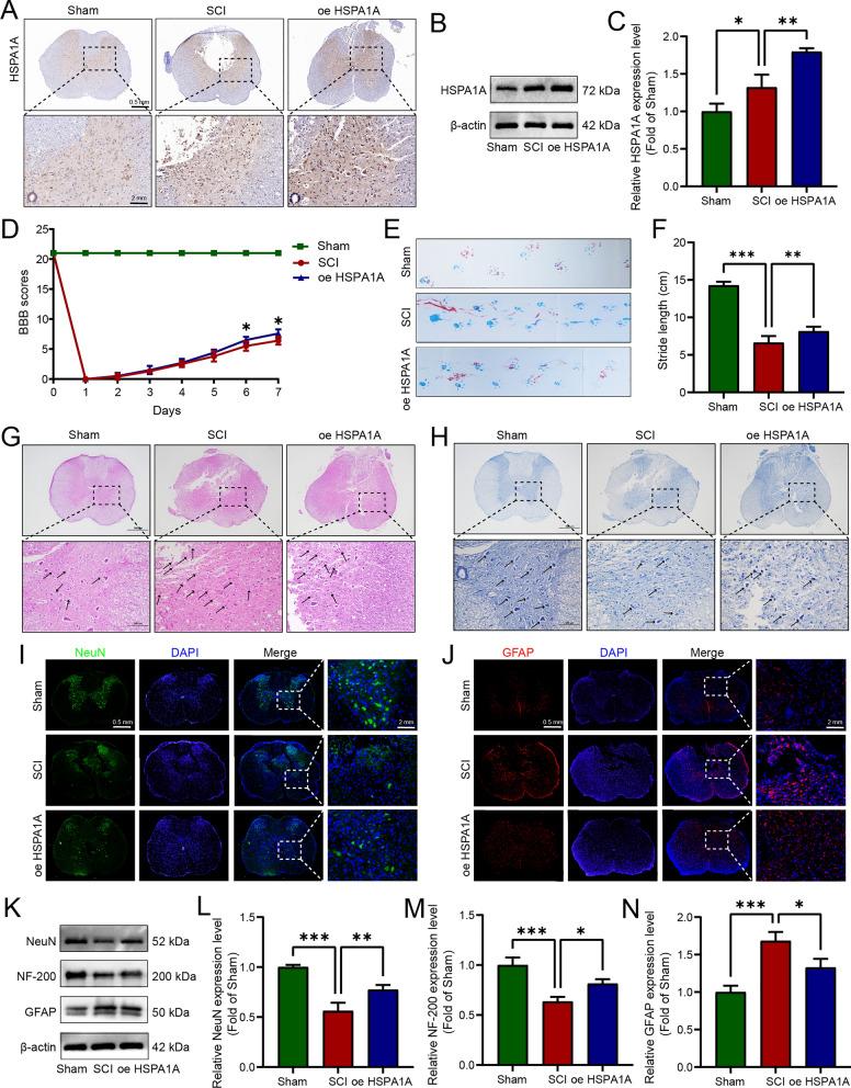
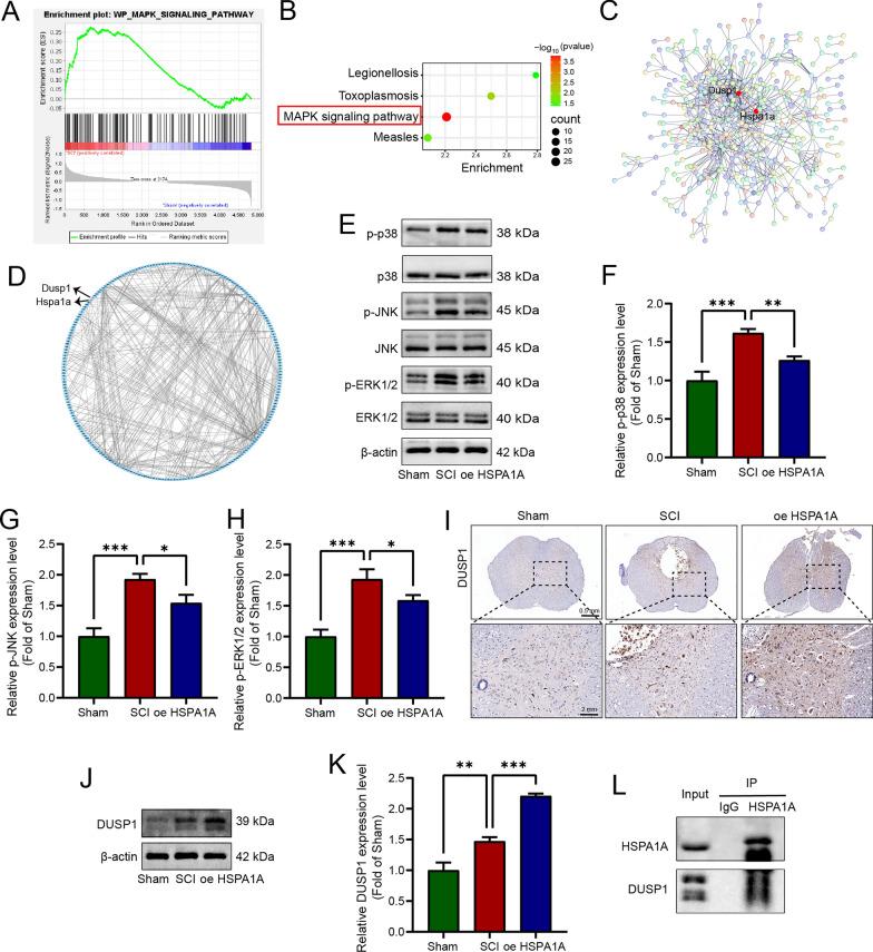
Pyroptosis and inflammation are significantly increased after TSCI. HSPA1A overexpression in microglia attenuated nigericin- and lipopolysaccharide (LPS)-induced pyroptosis and inflammation in vitro, whereas knockdown of HSPA1A aggravated pyroptosis and inflammation. In vivo, overexpression of HSPA1A reduced tissue damage, nerve cell death, pyroptosis, and inflammation in TSCI rats and promoted functional recovery. Mechanistically, we identified that HSPA1A interacts with dual specificity phosphatase 1 (DUSP1) and inhibits activation of the mitogen-activated protein kinase (MAPK) pathway, thereby attenuating pyroptosis and inflammation.

CONCLUSION

HSPA1A reduces pyroptosis and inflammation after TSCI by upregulating DUSP1 and inhibiting MAPK pathway activation. HSPA1A activation has potential as a therapeutic approach to promote functional recovery after TSCI.

摘要

背景

炎症和促炎性程序性细胞死亡(即细胞焦亡)是创伤性脊髓损伤(TSCI)后功能恢复不佳的重要原因。热休克蛋白A家族成员1A(HSPA1A)是一种分子伴侣蛋白,在TSCI后高表达,被认为具有神经保护作用。然而,TSCI后HSPA1A发挥保护作用的机制尚不清楚。

方法

通过酶联免疫吸附测定(ELISA)和蛋白质印迹分析确定TSCI后细胞焦亡和炎症的水平。通过体内和体外实验验证HSPA1A在调节TSCI中细胞焦亡和炎症方面的作用。通过生物信息学和免疫共沉淀分析阐明HSPA1A在TSCI中作用的分子机制。

结果

TSCI后细胞焦亡和炎症显著增加。小胶质细胞中HSPA1A的过表达减弱了尼日利亚菌素和脂多糖(LPS)在体外诱导的细胞焦亡和炎症,而敲低HSPA1A则加重了细胞焦亡和炎症。在体内,HSPA1A的过表达减少了TSCI大鼠的组织损伤、神经细胞死亡、细胞焦亡和炎症,并促进了功能恢复。机制上,我们发现HSPA1A与双特异性磷酸酶1(DUSP1)相互作用并抑制丝裂原活化蛋白激酶(MAPK)途径的激活,从而减轻细胞焦亡和炎症。

结论

HSPA1A通过上调DUSP1并抑制MAPK途径激活来减少TSCI后的细胞焦亡和炎症。激活HSPA1A有潜力成为促进TSCI后功能恢复的治疗方法。

https://cdn.ncbi.nlm.nih.gov/pmc/blobs/12ad/11809008/4ef2c293ea9d/10020_2025_1086_Fig1_HTML.jpg

文献AI研究员

20分钟写一篇综述,助力文献阅读效率提升50倍。

立即体验

用中文搜PubMed

大模型驱动的PubMed中文搜索引擎

马上搜索

文档翻译

学术文献翻译模型,支持多种主流文档格式。

立即体验