Suppr超能文献

评估甘氨酸-苯丙氨酸-赖氨酸连接体以降低[铜]铜标记的多聚体cRGD肽的肾脏放射性。

Evaluation of the Gly-Phe-Lys Linker to Reduce the Renal Radioactivity of a [Cu]Cu-Labeled Multimeric cRGD Peptide.

作者信息

Jin Zhao-Hui, Degardin Mélissa, Furukawa Takako, Uehara Tomoya, Tsuji Atsushi B, Suzuki Hiroyuki, Wakizaka Hidekatsu, Sugyo Aya, Aung Winn, Suzuki Hisashi, Nagatsu Kotaro, Zhang Ming-Rong, Dumy Pascal, Boturyn Didier, Higashi Tatsuya

机构信息

Department of Molecular Imaging and Theranostics, Institute for Quantum Medical Science, National Institutes for Quantum Science and Technology (QST), Chiba 263-8555, Japan.

Département de Chimie Moléculaire, CNRS, Université Grenoble Alpes, cedex 9, Grenoble 38058, France.

出版信息

ACS Omega. 2025 Jan 24;10(4):4102-4120. doi: 10.1021/acsomega.4c10621. eCollection 2025 Feb 4.

Abstract

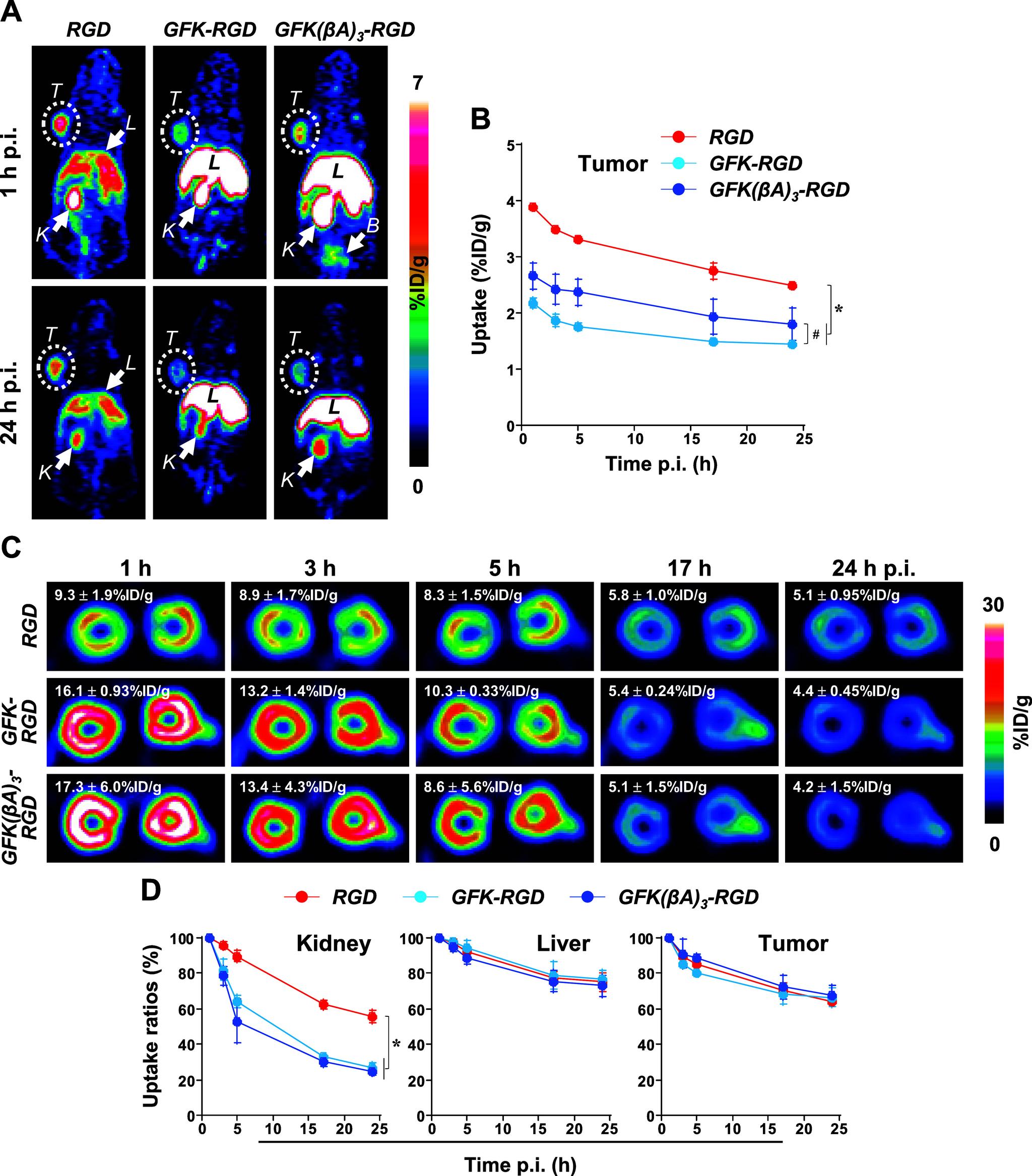
Radiometal-labeled peptide-based radiopharmaceuticals (RLPB-radiopharmaceuticals) are promising for cancer imaging and targeted radiotherapy; however, their effectiveness is often compromised by the high retention of nonspecific radioactivity in the kidneys due to renal excretion pathways. Current strategies to address this issue have limitations, highlighting the need for innovative approaches to improve targeting specificity and therapeutic efficacy. We aimed to evaluate the applicability of the Gly-Phe-Lys (GFK) tripeptide, a renal brush border (RBB) enzyme-cleavable linkage, to reduce renal radioactivity in RLPB-radiopharmaceuticals using the integrin-targeting radiopeptide [Cu]Cu-cyclam-RAFT-c(-RGDfK-) ([Cu]Cu-cyclam-RaftRGD). We designed and synthesized the model compound [Cu]Cu-cyclam-GFK(benzoyl [Bz]), its predictive metabolites, and GFK-incorporated [Cu]Cu-cyclam-RaftRGD derivatives [Cu]Cu-cyclam-GFK-RaftRGD and [Cu]Cu-cyclam-GFK(beta-alanine [βA])-RaftRGD. studies showed that dual radiometabolites, namely, [Cu]Cu-cyclam-G and [Cu]Cu-cyclam-GF, were simultaneously released from [Cu]Cu-cyclam-GFK(Bz) by different RBB enzymes, whereas both RaftRGD derivatives released only [Cu]Cu-cyclam-GF. When injected into mice, [Cu]Cu-cyclam-GFK(Bz) and the two RaftRGD derivatives led to the urinary excretion of [Cu]Cu-cyclam-G and [Cu]Cu-cyclam-GF, respectively. PET imaging and biodistribution studies showed the increased rates of reduction in renal radioactivity levels for the two RaftRGD derivatives compared to the parental [Cu]Cu-cyclam-RaftRGD (e.g., PET: 1 to 24 h postinjection, 73.0 ± 2.3 and 75.6 ± 1.8 vs 43.0 ± 4.5%, < 0.0001; biodistribution: 3 to 24 h, 61.1 and 74.4 vs 22.8%). Taken together, these results indicate that the designed renal cleavage occurred . We also noted the steric interference of the RaftRGD moiety on enzyme access, the spacer effect of the trimeric βA sequence (reduced steric hindrance), and the altered radiopharmacokinetics (e.g., initially increased renal accumulation) of the RaftRGD compounds upon linker incorporation. These findings provide important insights into the chemical design of RLPB-radiopharmaceuticals with reduced renal retention based on the RBB strategy.

摘要

放射性金属标记的基于肽的放射性药物(RLPB - 放射性药物)在癌症成像和靶向放射治疗方面具有广阔前景;然而,由于肾脏排泄途径,其有效性常常因肾脏中非特异性放射性的高保留而受到影响。目前解决这一问题的策略存在局限性,这凸显了需要创新方法来提高靶向特异性和治疗效果。我们旨在评估甘氨酸 - 苯丙氨酸 - 赖氨酸(GFK)三肽(一种可被肾刷状缘(RBB)酶切割的连接基团)在使用整合素靶向放射性肽[铜]Cu - 环胺 - RAFT - c(-RGDfK-)([铜]Cu - 环胺 - RaftRGD)的RLPB - 放射性药物中降低肾脏放射性的适用性。我们设计并合成了模型化合物[铜]Cu - 环胺 - GFK(苯甲酰基[Bz])、其预测代谢产物以及掺入GFK的[铜]Cu - 环胺 - RaftRGD衍生物[铜]Cu - 环胺 - GFK - RaftRGD和[铜]Cu - 环胺 - GFK(β - 丙氨酸[βA]) - RaftRGD。研究表明,两种放射性代谢产物,即[铜]Cu - 环胺 - G和[铜]Cu - 环胺 - GF,可通过不同的RBB酶同时从[铜]Cu - 环胺 - GFK(Bz)中释放出来,而两种RaftRGD衍生物仅释放[铜]Cu - 环胺 - GF。当注射到小鼠体内时,[铜]Cu - 环胺 - GFK(Bz)和两种RaftRGD衍生物分别导致[铜]Cu - 环胺 - G和[铜]Cu - 环胺 - GF经尿液排泄。正电子发射断层扫描(PET)成像和生物分布研究表明,与亲本[铜]Cu - 环胺 - RaftRGD相比,两种RaftRGD衍生物肾脏放射性水平的降低率有所增加(例如,PET:注射后1至24小时,分别为73.0±2.3%和75.6±1.8%,而亲本为43.0±4.5%,<0.0001;生物分布:3至24小时,分别为61.1%和74.4%,而亲本为22.8%)。综上所述,这些结果表明设计的肾脏切割发生了。我们还注意到RaftRGD部分对酶作用的空间干扰、三聚体βA序列的间隔效应(减少空间位阻)以及连接基团掺入后RaftRGD化合物放射性药代动力学的改变(例如,最初肾脏蓄积增加)。这些发现为基于RBB策略降低肾脏保留的RLPB - 放射性药物的化学设计提供了重要见解。

https://cdn.ncbi.nlm.nih.gov/pmc/blobs/58c1/11799997/9dc3694ca807/ao4c10621_0001.jpg

文献AI研究员

20分钟写一篇综述,助力文献阅读效率提升50倍。

立即体验

用中文搜PubMed

大模型驱动的PubMed中文搜索引擎

马上搜索

文档翻译

学术文献翻译模型,支持多种主流文档格式。

立即体验