Suppr超能文献

鉴定炎症相关基因特征以建立O6-甲基鸟嘌呤-DNA甲基转移酶未甲基化胶质母细胞瘤患者的预后模型。

Identification of inflammation-related genes signature to establish a prognostic model in MGMT unmethylated glioblastoma patients.

作者信息

Mo Yunzhao, Fan Dandan, Wang Wei, Wang Shenchuan, Yan Yingyu, Zhao Zhenyu

机构信息

Department of Neurosurgery, General Hospital of Southern Theater Command, Guangzhou, 510010, China.

Department of Pathology, General Hospital of Southern Theater Command, Guangzhou, 510010, China.

出版信息

Discov Oncol. 2025 Feb 11;16(1):154. doi: 10.1007/s12672-025-01894-9.

Abstract

BACKGROUND

Patients with unmethylated O6-methylguanine-DNA methyltransferase promoter (uMGMT) glioblastoma (GBM) have a poor prognosis. Inflammatory response can affect the prognosis, for it may have a significant impact on the tumor microenvironment (TME). This study aims to identify a prognostic signature of inflammation-related genes, which can predict the prognosis of uMGMT GBM patients.

METHODS

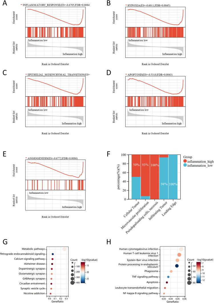
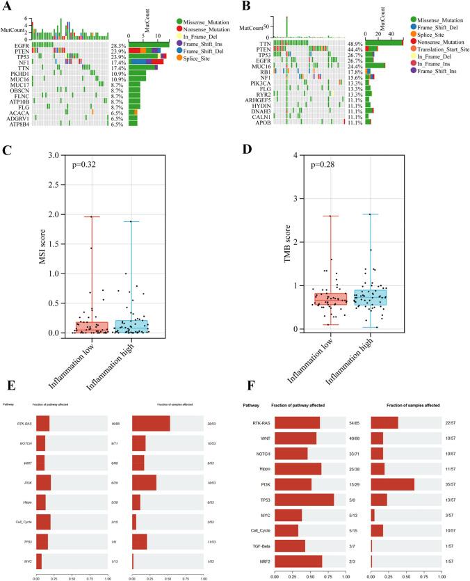
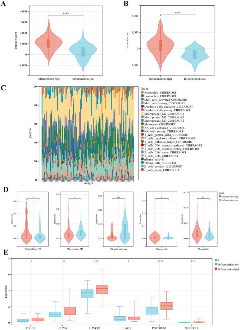
We examined the gene expression, somatic mutations, and overall survival of 159 GBM patients with uMGMT using the TCGA and CGGA databases. We identified molecular subtypes of uMGMT GBM patients based on the expression of inflammation-related genes. Furthermore, we determined principal component analysis (PCA), gene ontology (GO) analysis, pathway analysis and immune infiltration analysis between high and low-inflammation subtypes. We also examined the spatial and longitudinal heterogeneity of these two subtypes. The LASSO-Cox analyses were used to develop an inflammation-related prognostic model.

RESULTS

Our findings indicate that patients with uMGMT GBM can be divided into high-inflammation and low-inflammation subtypes. Patients with high levels of inflammation are more likely to develop an immunosuppressive microenvironment, which stimulates the production of immunosuppressive cytokines, immune checkpoints, and immunosuppressive cells. Nine inflammation-related genes (EREG, BDKRB1, DCBLD2, CD14, AHR, CLEC5A, LTA, SLC4A4, and LY6E) were found to have excellent predictive potential for patient survival in the prognostic model.

CONCLUSIONS

In conclusion, we created a new prognostic model including 9 inflammation-related genes. This model has produced meaningful results in evaluating patient prognosis, which may help with future therapeutic strategies for patients with uMGMT GBM.

摘要

背景

O6-甲基鸟嘌呤-DNA甲基转移酶启动子未甲基化(uMGMT)的胶质母细胞瘤(GBM)患者预后较差。炎症反应会影响预后,因为它可能对肿瘤微环境(TME)产生重大影响。本研究旨在确定一种炎症相关基因的预后特征,以预测uMGMT GBM患者的预后。

方法

我们使用TCGA和CGGA数据库检查了159例uMGMT GBM患者的基因表达、体细胞突变和总生存期。我们根据炎症相关基因的表达确定了uMGMT GBM患者的分子亚型。此外,我们对高炎症和低炎症亚型之间进行了主成分分析(PCA)、基因本体(GO)分析、通路分析和免疫浸润分析。我们还研究了这两种亚型的空间和纵向异质性。使用LASSO-Cox分析建立炎症相关的预后模型。

结果

我们的研究结果表明,uMGMT GBM患者可分为高炎症和低炎症亚型。炎症水平高的患者更有可能形成免疫抑制微环境,从而刺激免疫抑制细胞因子、免疫检查点和免疫抑制细胞的产生。在预后模型中发现九个炎症相关基因(EREG、BDKRB1、DCBLD2、CD14、AHR、CLEC5A、LTA、SLC4A4和LY6E)对患者生存具有优异的预测潜力。

结论

总之,我们创建了一个包含九个炎症相关基因的新预后模型。该模型在评估患者预后方面产生了有意义的结果,这可能有助于未来针对uMGMT GBM患者的治疗策略。

https://cdn.ncbi.nlm.nih.gov/pmc/blobs/d30f/11813837/fe7409632816/12672_2025_1894_Fig1_HTML.jpg

文献AI研究员

20分钟写一篇综述,助力文献阅读效率提升50倍。

立即体验

用中文搜PubMed

大模型驱动的PubMed中文搜索引擎

马上搜索

文档翻译

学术文献翻译模型,支持多种主流文档格式。

立即体验