Suppr超能文献

葡萄糖激酶活性控制着位于外周的β细胞亚群,这些亚群引发胰岛钙振荡。

Glucokinase activity controls peripherally located subpopulations of β-cells that lead islet Ca oscillations.

作者信息

Jin Erli, Briggs Jennifer K, Benninger Richard K P, Merrins Matthew J

机构信息

Department of Medicine, Division of Endocrinology, Diabetes & Metabolism, University of Wisconsin-Madison, Madison, United States.

Department of Bioengineering, University of Colorado Anschutz Medical Campus, Aurora, United States.

出版信息

Elife. 2025 Feb 12;13:RP103068. doi: 10.7554/eLife.103068.

Abstract

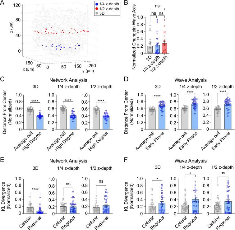
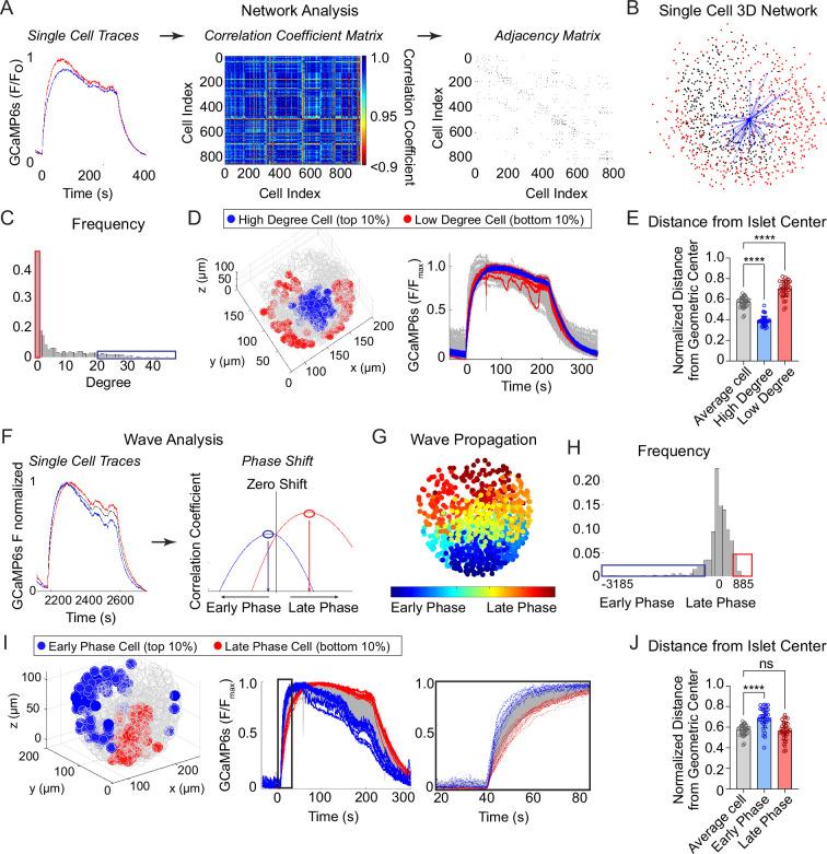
Oscillations in insulin secretion, driven by islet Ca waves, are crucial for glycemic control. Prior studies, performed with single-plane imaging, suggest that subpopulations of electrically coupled β-cells have privileged roles in leading and coordinating the propagation of Ca waves. Here, we used three-dimensional (3D) light-sheet imaging to analyze the location and Ca activity of single β-cells within the entire islet at >2 Hz. In contrast with single-plane studies, 3D network analysis indicates that the most highly synchronized β-cells are located at the islet center, and remain regionally but not cellularly stable between oscillations. This subpopulation, which includes 'hub cells', is insensitive to changes in fuel metabolism induced by glucokinase and pyruvate kinase activation. β-Cells that initiate the Ca wave (leaders) are located at the islet periphery, and strikingly, change their identity over time via rotations in the wave axis. Glucokinase activation, which increased oscillation period, reinforced leader cells and stabilized the wave axis. Pyruvate kinase activation, despite increasing oscillation frequency, had no effect on leader cells, indicating the wave origin is patterned by fuel input. These findings emphasize the stochastic nature of the β-cell subpopulations that control Ca oscillations and identify a role for glucokinase in spatially patterning 'leader' β-cells.

摘要

由胰岛钙波驱动的胰岛素分泌振荡对于血糖控制至关重要。先前使用单平面成像进行的研究表明,电耦合β细胞亚群在引导和协调钙波传播中具有特殊作用。在此,我们使用三维(3D)光片成像以>2Hz的频率分析整个胰岛内单个β细胞的位置和钙活性。与单平面研究不同,3D网络分析表明,同步性最高的β细胞位于胰岛中心,并且在振荡之间在区域上保持稳定,但细胞水平不稳定。这个亚群包括“枢纽细胞”,对由葡萄糖激酶和丙酮酸激酶激活引起的燃料代谢变化不敏感。引发钙波的β细胞(引导细胞)位于胰岛外周,并且引人注目的是,它们会随着时间通过波轴旋转而改变其身份。葡萄糖激酶激活增加了振荡周期,增强了引导细胞并稳定了波轴。丙酮酸激酶激活尽管增加了振荡频率,但对引导细胞没有影响,表明波的起源由燃料输入模式化。这些发现强调了控制钙振荡的β细胞亚群的随机性,并确定了葡萄糖激酶在空间模式化“引导”β细胞中的作用。

https://cdn.ncbi.nlm.nih.gov/pmc/blobs/ff58/11820133/2381ac0ca7d8/elife-103068-fig1.jpg

文献AI研究员

20分钟写一篇综述,助力文献阅读效率提升50倍。

立即体验

用中文搜PubMed

大模型驱动的PubMed中文搜索引擎

马上搜索

文档翻译

学术文献翻译模型,支持多种主流文档格式。

立即体验