Suppr超能文献

使用双变量分割实现具有人类水平性能的自动细胞计量门控。

Automated cytometric gating with human-level performance using bivariate segmentation.

作者信息

Chen Jiong, Ionita Matei, Feng Yanbo, Lu Yinfeng, Orzechowski Patryk, Garai Sumita, Hassinger Kenneth, Bao Jingxuan, Wen Junhao, Duong-Tran Duy, Wagenaar Joost, McKeague Michelle L, Painter Mark M, Mathew Divij, Pattekar Ajinkya, Meyer Nuala J, Wherry E John, Greenplate Allison R, Shen Li

机构信息

Department of Bioengineering, University of Pennsylvania School of Engineering and Applied Science, Philadelphia, PA, USA.

Department of Biostatistics, Epidemiology and Informatics, University of Pennsylvania Perelman School of Medicine, Philadelphia, PA, USA.

出版信息

Nat Commun. 2025 Feb 12;16(1):1576. doi: 10.1038/s41467-025-56622-2.

Abstract

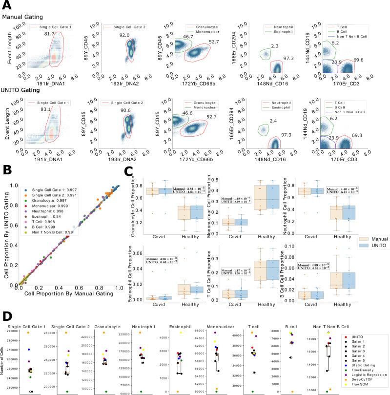
Recent advances in cytometry have enabled high-throughput data collection with multiple single-cell protein expression measurements. The significant biological and technical variance in cytometry has posed a formidable challenge during the gating process, especially for the initial pre-gates which deal with unpredictable events, such as debris and technical artifacts. To mitigate the labor-intensive manual gating process, we propose UNITO, a framework to rigorously identify the hierarchical cytometric subpopulations. UNITO transforms a cell-level classification task into an image-based segmentation problem. The framework is validated on three independent cohorts (two mass cytometry and one flow cytometry datasets). We compare its results with previous automated methods using the consensus of at least four experienced immunologists. UNITO outperforms existing methods and deviates from human consensus by no more than any individual does. UNITO can reproduce a similar contour compared to manual gating for post-hoc inspection, and it also allows parallelization of samples for faster processing.

摘要

细胞计数技术的最新进展使得能够通过多种单细胞蛋白表达测量进行高通量数据收集。细胞计数中显著的生物学和技术差异在设门过程中构成了巨大挑战,尤其是对于处理诸如碎片和技术假象等不可预测事件的初始预门。为了减轻劳动密集型的手动设门过程,我们提出了UNITO,这是一个严格识别分层细胞计数亚群的框架。UNITO将细胞水平的分类任务转化为基于图像的分割问题。该框架在三个独立队列(两个质谱细胞计数和一个流式细胞术数据集)上得到验证。我们使用至少四位经验丰富的免疫学家的共识将其结果与以前的自动化方法进行比较。UNITO优于现有方法,与人类共识的偏差不超过任何个体。与手动设门相比,UNITO可以重现相似的轮廓用于事后检查,并且它还允许样本并行化以加快处理速度。

https://cdn.ncbi.nlm.nih.gov/pmc/blobs/7467/11821879/89118c2d1c51/41467_2025_56622_Fig1_HTML.jpg

文献AI研究员

20分钟写一篇综述,助力文献阅读效率提升50倍。

立即体验

用中文搜PubMed

大模型驱动的PubMed中文搜索引擎

马上搜索

文档翻译

学术文献翻译模型,支持多种主流文档格式。

立即体验