Suppr超能文献

基于细胞c-Fos表达的全脑成像对迷幻剂和精神活性药物进行分类。

Classification of psychedelics and psychoactive drugs based on brain-wide imaging of cellular c-Fos expression.

作者信息

Aboharb Farid, Davoudian Pasha A, Shao Ling-Xiao, Liao Clara, Rzepka Gillian N, Wojtasiewicz Cassandra, Indajang Jonathan, Dibbs Mark, Rondeau Jocelyne, Sherwood Alexander M, Kaye Alfred P, Kwan Alex C

机构信息

Meinig School of Biomedical Engineering, Cornell University, Ithaca, NY, USA.

Weill Cornell Medicine/Rockefeller/Sloan-Kettering Tri-Institutional MD/PhD Program, New York, NY, USA.

出版信息

Nat Commun. 2025 Feb 12;16(1):1590. doi: 10.1038/s41467-025-56850-6.

Abstract

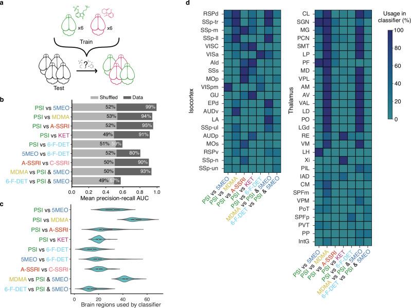
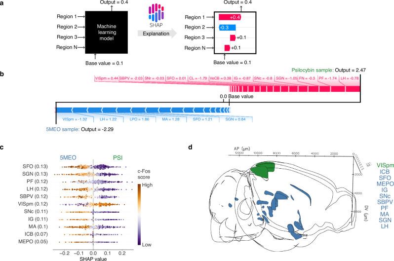
Psilocybin, ketamine, and MDMA are psychoactive compounds that exert behavioral effects with distinguishable but also overlapping features. The growing interest in using these compounds as therapeutics necessitates preclinical assays that can accurately screen psychedelics and related analogs. We posit that a promising approach may be to measure drug action on markers of neural plasticity in native brain tissues. We therefore developed a pipeline for drug classification using light sheet fluorescence microscopy of immediate early gene expression at cellular resolution followed by machine learning. We tested male and female mice with a panel of drugs, including psilocybin, ketamine, 5-MeO-DMT, 6-fluoro-DET, MDMA, acute fluoxetine, chronic fluoxetine, and vehicle. In one-versus-rest classification, the exact drug was identified with 67% accuracy, significantly above the chance level of 12.5%. In one-versus-one classifications, psilocybin was discriminated from 5-MeO-DMT, ketamine, MDMA, or acute fluoxetine with >95% accuracy. We used Shapley additive explanation to pinpoint the brain regions driving the machine learning predictions. Our results suggest a unique approach for characterizing and validating psychoactive drugs with psychedelic properties.

摘要

裸盖菇素、氯胺酮和摇头丸都是具有精神活性的化合物,它们产生的行为效应既有可区分的特征,也有重叠的特征。越来越多的人对使用这些化合物进行治疗感兴趣,这就需要能够准确筛选迷幻剂及相关类似物的临床前检测方法。我们认为,一种有前景的方法可能是测量药物对天然脑组织中神经可塑性标志物的作用。因此,我们开发了一种药物分类流程,利用光片荧光显微镜在细胞分辨率下检测即刻早期基因表达,然后进行机器学习。我们用一组药物对雄性和雌性小鼠进行了测试,这些药物包括裸盖菇素、氯胺酮、5-甲氧基二甲基色胺、6-氟-二乙麦角酰胺、摇头丸、急性氟西汀、慢性氟西汀和赋形剂。在一对其余分类中,准确识别出确切药物的准确率为67%,显著高于12.5%的随机水平。在一对一分类中,裸盖菇素与5-甲氧基二甲基色胺、氯胺酮、摇头丸或急性氟西汀的区分准确率>95%。我们使用夏普利加法解释来确定驱动机器学习预测的脑区。我们的结果表明了一种独特的方法来表征和验证具有迷幻特性的精神活性药物。

https://cdn.ncbi.nlm.nih.gov/pmc/blobs/21d1/11822132/b26165c2cbef/41467_2025_56850_Fig1_HTML.jpg

文献AI研究员

20分钟写一篇综述,助力文献阅读效率提升50倍。

立即体验

用中文搜PubMed

大模型驱动的PubMed中文搜索引擎

马上搜索

文档翻译

学术文献翻译模型,支持多种主流文档格式。

立即体验