Suppr超能文献

实体瘤基质中X型胶原蛋白的异常表达与上皮-间质转化、免疫抑制和促转移途径、骨髓基质细胞特征以及不良生存预后相关。

Aberrant expression of collagen type X in solid tumor stroma is associated with EMT, immunosuppressive and pro-metastatic pathways, bone marrow stromal cell signatures, and poor survival prognosis.

作者信息

Famili-Youth Elliot H H, Famili-Youth Aryana, Yang Dongfang, Siddique Ayesha, Wu Elizabeth Y, Liu Wenguang, Resnick Murray B, Chen Qian, Brodsky Alexander S

机构信息

Medical Scientist Training Program, Northwestern University Feinberg School of Medicine, Chicago, IL, USA.

Department of Pathology and Laboratory Medicine, Rhode Island Hospital and Lifespan Medical Center, Warren Alpert Medical School of Brown University, Providence, RI, USA.

出版信息

BMC Cancer. 2025 Feb 12;25(1):247. doi: 10.1186/s12885-025-13641-y.

Abstract

BACKGROUND

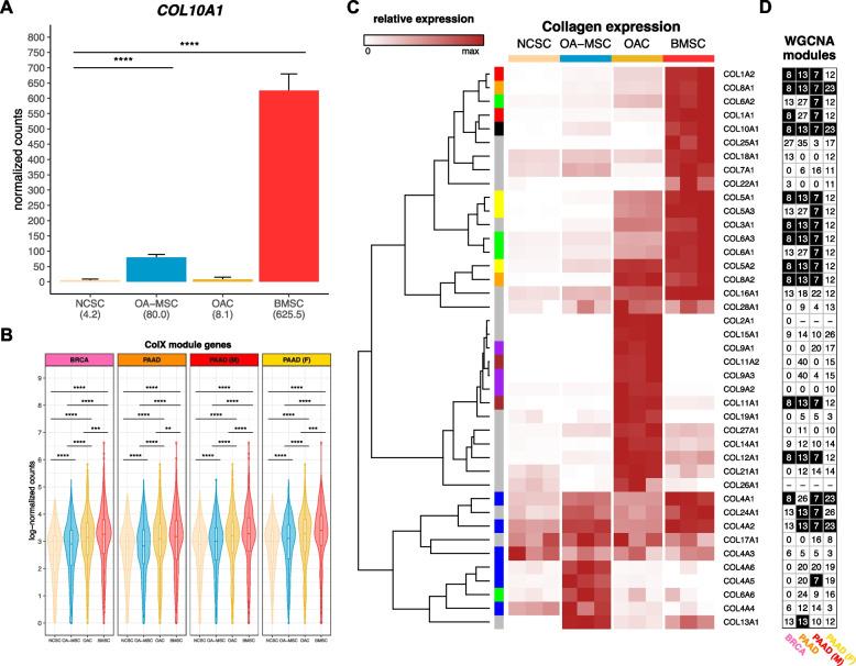
Collagen type X (ColXα1, encoded by COL10A1) is expressed specifically in the cartilage-to-bone transition, in bone marrow cells, and in osteoarthritic (OA) cartilage. We have previously shown that ColXα1 is expressed in breast tumor stroma, correlates with tumor-infiltrating lymphocytes, and predicts poor adjuvant therapy outcomes in ER/HER2 breast cancer. However, the underlying molecular mechanisms for these effects are unknown. In this study, we performed bioinformatic analysis of COL10A1-associated gene modules in breast and pancreatic cancer as well as in cells from bone marrow and OA cartilage. These findings provide important insights into the mechanisms of transcriptional and extracellular matrix changes which impact the local stromal microenvironment and tumor progression.

METHODS

Immunohistochemistry was performed to examine collagen type X expression in solid tumors. WGCNA was used to generate COL10A1-associated gene networks in breast and pancreatic tumor cohorts using RNA-Seq data from The Cancer Genome Atlas. Computational analysis was employed to assess the impact of these gene networks on development and progression of cancer and OA. Data processing and statistical analysis was performed using R and various publicly-available computational tools.

RESULTS

Expression of COL10A1 and its associated gene networks highlights inflammatory and immunosuppressive microenvironments, which identify aggressive breast and pancreatic tumors and contribute to metastatic potential in a sex-dependent manner. Both cancer types are enriched in stroma, and COL10A1 implicates bone marrow-derived fibroblasts as contributors to the epithelial-to-mesenchymal transition (EMT) in these tumors. Heightened expression of COL10A1 and its associated gene networks is correlated with poorer patient outcomes in both breast and pancreatic cancer. Common transcriptional changes and chondrogenic activity are shared between cancer and OA cartilage, suggesting that similar microenvironmental alterations may underlie both diseases.

CONCLUSIONS

COL10A1-associated gene networks may hold substantial value as regulators and biomarkers of aggressive tumor phenotypes with implications for therapy development and clinical outcomes. Identification of tumors which exhibit high expression of COL10A1 and its associated genes may reveal the presence of bone marrow-derived stromal microenvironments with heightened EMT capacity and metastatic potential. Our analysis may enable more effective risk assessment and more precise treatment of patients with breast and pancreatic cancer.

摘要

背景

X型胶原蛋白(由COL10A1编码的ColXα1)在软骨向骨的转变过程中、骨髓细胞以及骨关节炎(OA)软骨中特异性表达。我们之前已经表明,ColXα1在乳腺肿瘤基质中表达,与肿瘤浸润淋巴细胞相关,并预测雌激素受体/人表皮生长因子受体2(ER/HER2)阳性乳腺癌辅助治疗效果不佳。然而,这些作用的潜在分子机制尚不清楚。在本研究中,我们对乳腺癌和胰腺癌以及骨髓和OA软骨细胞中与COL10A1相关的基因模块进行了生物信息学分析。这些发现为影响局部基质微环境和肿瘤进展的转录和细胞外基质变化机制提供了重要见解。

方法

采用免疫组织化学法检测实体瘤中X型胶原蛋白的表达。利用来自癌症基因组图谱的RNA测序数据,通过加权基因共表达网络分析(WGCNA)在乳腺癌和胰腺癌队列中生成与COL10A1相关的基因网络。采用计算分析评估这些基因网络对癌症和OA发生发展的影响。使用R和各种公开可用的计算工具进行数据处理和统计分析。

结果

COL10A1及其相关基因网络的表达突出了炎症和免疫抑制微环境,这些微环境可识别侵袭性乳腺癌和胰腺癌,并以性别依赖的方式促进转移潜能。两种癌症类型在基质中均富集,COL10A1表明骨髓来源的成纤维细胞是这些肿瘤上皮-间质转化(EMT)的促成因素。COL10A1及其相关基因网络的高表达与乳腺癌和胰腺癌患者较差的预后相关。癌症和OA软骨之间存在共同的转录变化和软骨生成活性,表明相似的微环境改变可能是这两种疾病的共同基础。

结论

COL10A1相关基因网络作为侵袭性肿瘤表型的调节因子和生物标志物可能具有重要价值,对治疗开发和临床结果具有重要意义。鉴定出COL10A1及其相关基因高表达的肿瘤可能揭示存在具有增强EMT能力和转移潜能的骨髓来源基质微环境。我们的分析可能有助于对乳腺癌和胰腺癌患者进行更有效的风险评估和更精确的治疗。

https://cdn.ncbi.nlm.nih.gov/pmc/blobs/a5c8/11823173/8b6f7804a076/12885_2025_13641_Fig1_HTML.jpg

文献AI研究员

20分钟写一篇综述,助力文献阅读效率提升50倍。

立即体验

用中文搜PubMed

大模型驱动的PubMed中文搜索引擎

马上搜索

文档翻译

学术文献翻译模型,支持多种主流文档格式。

立即体验