Suppr超能文献

优化重组全肿瘤细胞-多价肿瘤相关抗原疫苗配方、给药方案和冷冻保存技术以增强抗转移免疫疗法。

Optimizing rWTC-MBTA Vaccine Formulations, Dosing Regimens, and Cryopreservation Techniques to Enhance Anti-Metastatic Immunotherapy.

作者信息

Ye Juan, Wang Herui, Chakraborty Samik, Sang Xueyu, Xue Qingfeng, Sun Mitchell, Zhang Yaping, Uher Ondrej, Pacak Karel, Zhuang Zhengping

机构信息

Neuro-Oncology Branch, Center for Cancer Research, National Cancer Institute, National Institutes of Health, Bethesda, MD 20892, USA.

NE1 Inc., New York, NY 10022, USA.

出版信息

Int J Mol Sci. 2025 Feb 5;26(3):1340. doi: 10.3390/ijms26031340.

Abstract

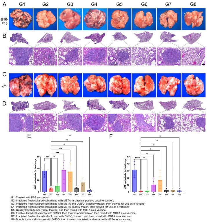
Metastatic cancer poses significant clinical challenges, necessitating effective immunotherapies with minimal systemic toxicity. Building on prior research demonstrating the rWTC-MBTA vaccine's ability to inhibit tumor metastasis and growth, this study focuses on its clinical translation by optimizing vaccine composition, dosing regimens, and freezing techniques. The vaccine formula components included three TLR ligands (LTA, Poly I:C, and Resiquimod) and an anti-CD40 antibody, which were tested in melanoma and triple-negative breast cancer (TNBC) models. The formulations were categorized as rWTC-MBT (Mannan-BAM with LTA, Poly I:C, Resiquimod), rWTC-MBL (LTA), rWTC-MBP (Mannan-BAM with Poly I:C), and rWTC-MBR (Resiquimod). In the melanoma models, all the formulations exhibited efficacy that was comparable to that of the full vaccine, while in the "colder" TNBC models, the formulations with multiple TLR ligands or Resiquimod alone performed the best. Vaccine-induced activation of dendritic cell (DC) subsets, including conventional DCs (cDCs), myeloid DCs (mDCs), and plasmacytoid DCs (pDCs), was accompanied by significant CD80+CD86+ population induction, suggesting robust innate immune stimulation. An initial three-dose schedule followed by booster doses (3-1-1-1 or 3-3-3-3) reduced the metastatic burden effectively. Gradual freezing (DMSO-based preservation) maintained vaccine efficacy, underscoring the importance of intact cell structure. These findings highlight the potential of simplified formulations, optimized dosing, and freezing techniques in developing practical, scalable immunotherapies for metastatic cancers.

摘要

转移性癌症带来了重大的临床挑战,因此需要开发具有最小全身毒性的有效免疫疗法。基于先前的研究表明重组鞭毛蛋白-甘露聚糖佐剂(rWTC-MBTA)疫苗具有抑制肿瘤转移和生长的能力,本研究通过优化疫苗组成、给药方案和冷冻技术,专注于其临床转化。疫苗配方成分包括三种Toll样受体(TLR)配体(脂磷壁酸、聚肌胞苷酸和瑞喹莫德)和一种抗CD40抗体,这些成分在黑色素瘤和三阴性乳腺癌(TNBC)模型中进行了测试。这些配方被分类为rWTC-MBT(含脂磷壁酸、聚肌胞苷酸、瑞喹莫德的甘露聚糖-芽孢杆菌黏附素)、rWTC-MBL(脂磷壁酸)、rWTC-MBP(含聚肌胞苷酸的甘露聚糖-芽孢杆菌黏附素)和rWTC-MBR(瑞喹莫德)。在黑色素瘤模型中,所有配方均表现出与完整疫苗相当的疗效,而在“更冷”的TNBC模型中,含有多种TLR配体或单独使用瑞喹莫德的配方表现最佳。疫苗诱导的树突状细胞(DC)亚群激活,包括传统DC(cDC)、髓样DC(mDC)和浆细胞样DC(pDC),伴随着显著的CD80+CD86+群体诱导,表明强大的固有免疫刺激。最初的三剂方案随后进行加强剂量(3-1-1-1或3-3-3-3)有效地减轻了转移负担。逐步冷冻(基于二甲基亚砜的保存)维持了疫苗效力,强调了完整细胞结构的重要性。这些发现突出了简化配方、优化给药和冷冻技术在开发针对转移性癌症的实用、可扩展免疫疗法方面的潜力。

https://cdn.ncbi.nlm.nih.gov/pmc/blobs/80a9/11818183/d3b8d34522c4/ijms-26-01340-g001.jpg

文献AI研究员

20分钟写一篇综述,助力文献阅读效率提升50倍。

立即体验

用中文搜PubMed

大模型驱动的PubMed中文搜索引擎

马上搜索

文档翻译

学术文献翻译模型,支持多种主流文档格式。

立即体验