Suppr超能文献

弥漫性大B细胞淋巴瘤细胞中的代谢异质性揭示了一种创新的抗代谢联合策略。

Metabolic Heterogeneity in Diffuse Large B-Cell Lymphoma Cells Reveals an Innovative Antimetabolic Combination Strategy.

作者信息

Lordello Leonardo, Nuan-Aliman Stéphanie, Kielbassa-Elkadi Karoline, Montagne Aurélie, Kotta Konstantina, Martins Isabelle, Pinto Jurado Eva, Caradeuc Cédric, Lehmann-Che Jacqueline, Martínez-Climent José Ángel, Meignin Véronique, Giraud Nicolas, Kroemer Guido, Bertho Gildas, Thieblemont Catherine, Baud Véronique

机构信息

NF-κB, Differentiation and Cancer, Université Paris Cité, 75006 Paris, France.

INSERM U1138, Equipe Labellisée Ligue Contre le Cancer, Cordeliers Research Center, Université Paris Cité, Sorbonne Université, 75006 Paris, France.

出版信息

Cancers (Basel). 2025 Jan 24;17(3):394. doi: 10.3390/cancers17030394.

Abstract

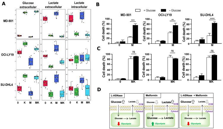
Diffuse large B-cell lymphoma (DLBCL) is the most common type of non-Hodgkin lymphoma, characterized by aggressive and heterogeneous tumors originating from B-cells. Especially in patients with relapsed or refractory (R/R) disease, DLBCL remains a challenging cancer to treat. Metabolic reprogramming is a hallmark of malignant cells. Our research focuses on developing strategies to enhance clinical outcomes for R/R DLBCL patients by targeting metabolic vulnerabilities. We investigated the effects of combining metformin and L-asparaginase, two FDA-approved antimetabolic drugs, on DLBCL cell metabolism and survival. Nuclear magnetic resonance (NMR) spectroscopy was employed to assess metabolic disturbances induced by the drug combination. The impact on lipid metabolism, glycolysis, glutaminolysis, the tricarboxylic acid (TCA) cycle, and antioxidant responses was examined. Induction of apoptosis was evaluated by FACS analysis. The combination of metformin and L-asparaginase strongly sensitized DLBCL cells to apoptosis, independently of their oxidative phosphorylation (OxPhos) or BCR/glycolytic status. NMR spectroscopy revealed that this combination induces broader metabolic disturbances than either drug alone. It disrupts lipid metabolism by altering levels of phospholipids, cholesterol, and fatty acids. Additionally, it counteracts the pro-glycolytic effect of metformin, decreases glycolysis, and reduces glutaminolysis. It also affects the TCA cycle and antioxidant responses, critical for cellular energy production and redox balance. Furthermore, this combination interferes with two key cancer survival pathways, mTORC1 and MAPK signaling. Importantly, proof of principle for its beneficial effect was demonstrated in DLBCL patients. Combining metformin and L-asparaginase affects DLBCL cell survival by targeting multiple metabolic pathways and may represent a novel therapeutic approach for R/R DLBCL patients.

摘要

弥漫性大B细胞淋巴瘤(DLBCL)是最常见的非霍奇金淋巴瘤类型,其特征是起源于B细胞的侵袭性和异质性肿瘤。特别是在复发或难治性(R/R)疾病患者中,DLBCL仍然是一种具有挑战性的癌症。代谢重编程是恶性细胞的一个标志。我们的研究重点是通过针对代谢脆弱性来制定策略,以提高R/R DLBCL患者的临床疗效。我们研究了两种美国食品药品监督管理局(FDA)批准的抗代谢药物二甲双胍和L-天冬酰胺酶联合使用对DLBCL细胞代谢和存活的影响。采用核磁共振(NMR)光谱法评估药物联合诱导的代谢紊乱。检测了对脂质代谢、糖酵解、谷氨酰胺分解、三羧酸(TCA)循环和抗氧化反应的影响。通过流式细胞术(FACS)分析评估细胞凋亡的诱导情况。二甲双胍和L-天冬酰胺酶联合使用使DLBCL细胞对凋亡高度敏感,与它们的氧化磷酸化(OxPhos)或BCR/糖酵解状态无关。NMR光谱显示,这种联合诱导的代谢紊乱比单独使用任何一种药物都更广泛。它通过改变磷脂、胆固醇和脂肪酸的水平来破坏脂质代谢。此外,它抵消了二甲双胍的促糖酵解作用,降低了糖酵解并减少了谷氨酰胺分解。它还影响TCA循环和抗氧化反应,这对细胞能量产生和氧化还原平衡至关重要。此外,这种联合干扰了两条关键的癌症存活途径,即mTORC1和MAPK信号传导。重要的是,在DLBCL患者中证明了其有益效果的原理验证。二甲双胍和L-天冬酰胺酶联合使用通过靶向多种代谢途径影响DLBCL细胞存活,可能代表了一种针对R/R DLBCL患者的新型治疗方法。

https://cdn.ncbi.nlm.nih.gov/pmc/blobs/db77/11816127/3d1b6cc3521b/cancers-17-00394-g001.jpg

文献AI研究员

20分钟写一篇综述,助力文献阅读效率提升50倍。

立即体验

用中文搜PubMed

大模型驱动的PubMed中文搜索引擎

马上搜索

文档翻译

学术文献翻译模型,支持多种主流文档格式。

立即体验