Suppr超能文献

工程化外泌体对骨髓间充质干细胞铁死亡的靶向抑制减轻吸烟相关性骨质疏松症的骨质流失

Targeted inhibition of ferroptosis in bone marrow mesenchymal stem cells by engineered exosomes alleviates bone loss in smoking-related osteoporosis.

作者信息

Wang Yao, Sun Lin, Dong Zhenglin, Zhang Tianyu, Wang Leining, Cao Yihui, Xu Hui, Liu Chenglei, Chen Bo

机构信息

Department of Hand and Foot Surgery, Beilun Branch of the First Affliated Hospital, College of Medicine. Zhejiang University, Ningbo, China.

Department of Orthopedic Surgery, Shanghai Ninth People's Hospital, Shanghai Jiao Tong University School of Medicine, Shanghai, China.

出版信息

Mater Today Bio. 2025 Jan 21;31:101501. doi: 10.1016/j.mtbio.2025.101501. eCollection 2025 Apr.

Abstract

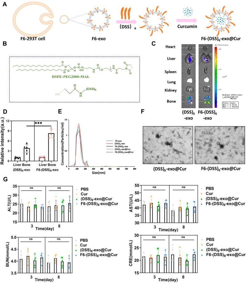
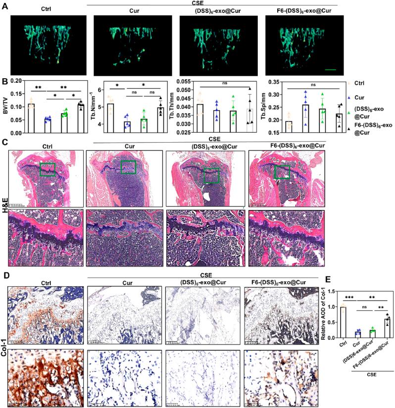
Smoking-related osteoporosis (SROP) is characterized by reduced bone mass, primarily due to the accumulation of tobacco-derived toxins. This study demonstrates the activation of ferroptosis and reactive oxygen species (ROS)-related pathways in the bone marrow mesenchymal stem cells (BMSCs) of SROP mice. Here, we integrated genetic engineering and bone-targeting peptide modification to develop innovative bone-targeting engineered exosomes. Using genetic engineering techniques, we introduced α-1,3-fucosyltransferase 6 (Fut6), a key protein involved in prostate cancer bone metastasis, and identified exosomes expressing Fut6 (F6-exo) with bone-targeting capabilities. Additionally, we modified these exosomes with a bone-targeting peptide, (AspSerSer)6, to synthesize F6-(DSS)-exo. F6-(DSS)6-exo enabled the targeted delivery of curcumin, restoring the osteogenic differentiation potential of BMSCs and mitigating bone loss in SROP mouse models. In summary, this study highlights the combination of genetic engineering and hydrophobic diacylglycerol insertion as a novel targeted therapeutic approach for SROP.

摘要

吸烟相关的骨质疏松症(SROP)的特征是骨量减少,主要是由于烟草衍生毒素的积累。本研究证明了SROP小鼠骨髓间充质干细胞(BMSC)中 ferroptosis 和活性氧(ROS)相关途径的激活。在此,我们整合了基因工程和骨靶向肽修饰,以开发创新的骨靶向工程外泌体。利用基因工程技术,我们引入了参与前列腺癌骨转移的关键蛋白α-1,3-岩藻糖基转移酶6(Fut6),并鉴定出具有骨靶向能力的表达Fut6的外泌体(F6-exo)。此外,我们用骨靶向肽(AspSerSer)6修饰这些外泌体,以合成F6-(DSS)-exo。F6-(DSS)6-exo能够实现姜黄素的靶向递送,恢复BMSC的成骨分化潜能,并减轻SROP小鼠模型中的骨质流失。总之,本研究强调了基因工程与疏水性二酰甘油插入相结合作为一种针对SROP的新型靶向治疗方法。

https://cdn.ncbi.nlm.nih.gov/pmc/blobs/d0fd/11815285/cee8dc8529d1/ga1.jpg

文献AI研究员

20分钟写一篇综述,助力文献阅读效率提升50倍。

立即体验

用中文搜PubMed

大模型驱动的PubMed中文搜索引擎

马上搜索

文档翻译

学术文献翻译模型,支持多种主流文档格式。

立即体验