Suppr超能文献

酵母发酵大蒜与精胺/亚精胺平衡通过EGR1转录因子激活自噬。

The Yeast-Fermented Garlic and a Balance of Spermine/Spermidine Activates Autophagy via EGR1 Transcriptional Factor.

作者信息

Xie Kun, Yano Satoshi, Wang Jinyun, Yamakoshi Shota, Ohta Tomoe, Uto Takuhiro, Sakai Maiko, He Xi, Yoshizaki Kaichi, Kubota Takumi, Ohnishi Kohta, Hara Taichi

机构信息

Laboratory of Food and Life Science, Faculty of Human Sciences, Waseda University, Tokorozawa, Japan.

College of Animal Science and Technology, Hunan Agricultural University, Changsha, Hunan, China.

出版信息

Mol Nutr Food Res. 2025 Mar;69(5):e202400606. doi: 10.1002/mnfr.202400606. Epub 2025 Feb 13.

Abstract

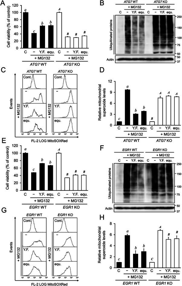
Spermine (SPM) and spermidine (SPD) are polyamines found in all organisms, and their concentrations can be regulated by ingestion. We demonstrated that yeast-fermented garlic (YF) extract significantly increased autophag flux in OUMS-36T-1 and HeLa cells expressing the fluorescent probe (GFP-LC3-RFP-LC3ΔG). YF-induced increase of autophagy occurred independently of mTORC1 signaling, and RNA-sequencing analysis revealed that EGR1 was the most significantly altered gene in YF-treated OUMS-36T-1 cells. YF-treated EGR1-deficient HAP1 cells displayed reduced autophagic flux (p < 0.05). YF-induced increasing of autophagic flux occurred via a specific SPM/SPD ratio. HAP1 cells treated with equivalent amounts of SPD or SPM as that found in YF did not increase autophagic flux (p > 0.05); however, treatment with SPD and SPM in the same ratio as that found in YF increased autophagic flux (p < 0.05). This specific SPM/SPD ratio reduced MG132-induced proteostress via EGR1-dependent pathways (p < 0.05). Thus, the SPM/SPD balance may regulate autophagy via EGR1-dependent pathways, and controlling this balance may provide a strategy to maintain cellular homeostasis.

摘要

精胺(SPM)和亚精胺(SPD)是存在于所有生物体中的多胺,其浓度可通过摄入进行调节。我们证明,酵母发酵大蒜(YF)提取物可显著增加表达荧光探针(GFP-LC3-RFP-LC3ΔG)的OUMS-36T-1和HeLa细胞中的自噬通量。YF诱导的自噬增加独立于mTORC1信号传导,RNA测序分析显示EGR1是YF处理的OUMS-36T-1细胞中变化最显著的基因。YF处理的EGR1缺陷型HAP1细胞显示出自噬通量降低(p < 0.05)。YF诱导的自噬通量增加通过特定的SPM/SPD比值发生。用与YF中发现的等量的SPD或SPM处理的HAP1细胞并未增加自噬通量(p > 0.05);然而,以与YF中发现的相同比例用SPD和SPM处理可增加自噬通量(p < 0.05)。这种特定的SPM/SPD比值通过EGR1依赖性途径降低了MG132诱导的蛋白质应激(p < 0.05)。因此,SPM/SPD平衡可能通过EGR1依赖性途径调节自噬,控制这种平衡可能提供一种维持细胞稳态的策略。

https://cdn.ncbi.nlm.nih.gov/pmc/blobs/ec7f/11874185/19d745b43ca7/MNFR-69-e202400606-g006.jpg

文献AI研究员

20分钟写一篇综述,助力文献阅读效率提升50倍。

立即体验

用中文搜PubMed

大模型驱动的PubMed中文搜索引擎

马上搜索

文档翻译

学术文献翻译模型,支持多种主流文档格式。

立即体验