Suppr超能文献

α-细辛醚通过miR-499-5p/PDCD4/ATG5信号通路促进自噬来减轻缺血性脑卒中的神经元损伤。

αAsarone alleviates neuronal injury by facilitating autophagy via miR-499-5p/PDCD4/ATG5 signaling pathway in ischemia stroke.

作者信息

Yan Yonghuan, Wu Linfang, Wang Lu, Wang Dandan, Huang Mengting, Peng Jinyong, Huang Yingying

机构信息

School of Pharmacy, Anhui University of Chinese Medicine, Hefei, China.

College of Pharmacy, Dalian Medical University, Dalian, China.

出版信息

Front Pharmacol. 2025 Jan 23;16:1504683. doi: 10.3389/fphar.2025.1504683. eCollection 2025.

Abstract

INTRODUCTION

αAsarone, an essential oil derived from Aiton, which has been successfully used to treat epilepsy in traditional chinese medicine, and has also been reported to confer neuroprotective effects on stroke. However, its mechanism of action remains poorly understood.

METHODS

The effects of αAsarone on autophagy were examined by WB, RT-qPCR, immunofluorescence colocalization, transmission electron microscope, and autophagic flux activity was measured by infecting HT22 cells with mRFP-GFP-LC3 adenovirus. And then, cells were transfected with both mimic-miR-499-5p and inhibit-miR-499-5p to investigate the role of miR-499-5p in regulating the effects of αAsarone on stroke. To further clarify the protective effect of αAsarone , TTC staining, neurological function score, H&E staining, Nissl staining, Laser speckle contrast imaging, transmission electron microscopy, immunofluorescence colocalization, WB and RT-qPCR were performed in the MCAO mice.

RESULTS

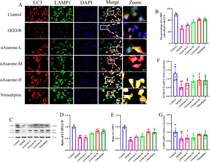
αAsarone was observed to inhibit the apoptosis of neuronal cells, and enhance autophagy. In addition, αAsarone promoted the expression of miR-499-5p. Targeting miR-499-5p can negatively regulate PDCD4 expression and the results from the dual-luciferase reporter assay demonstrate the direct targeting of PDCD4 by miR-499-5p. Promoting miR-499-5p can decrease the expression of PDCD4, increase ATG5, and enhance the protective effect of αAsarone on OGD/R injury while inhibiting miR-499-5p can weaken the effect of αAsarone. experiments further confirmed that αAsarone improved mice MCAO as evidenced by the amelioration of the neurological deficits and facilitated neuronal autophagy. Furthermore, we found that αAsarone reversed the effect of chloroquine, an autophagy inhibitor, and enhanced neuronal autophagy via miR-499-5p/PDCD4/ATG5 signaling pathway.

DISCUSSION

Our data suggest that αAsarone alleviates neuronal injury of stroke by facilitating neuronal autophagy through the miR-499-5p/PDCD4/ATG5 signaling pathway.

摘要

引言

α-细辛醚是一种从艾顿属植物中提取的挥发油,在传统中医中已成功用于治疗癫痫,并且也有报道称其对中风具有神经保护作用。然而,其作用机制仍知之甚少。

方法

通过蛋白质免疫印迹法(WB)、逆转录定量聚合酶链反应(RT-qPCR)、免疫荧光共定位、透射电子显微镜检测α-细辛醚对自噬的影响,并用mRFP-GFP-LC3腺病毒感染HT22细胞来测量自噬流活性。然后,用模拟物-miR-499-5p和抑制物-miR-499-5p转染细胞,以研究miR-499-5p在调节α-细辛醚对中风的作用中的作用。为进一步阐明α-细辛醚的保护作用,对大脑中动脉闭塞(MCAO)小鼠进行了TTC染色、神经功能评分、苏木精-伊红(H&E)染色、尼氏染色、激光散斑对比成像、透射电子显微镜、免疫荧光共定位、WB和RT-qPCR。

结果

观察到α-细辛醚可抑制神经元细胞凋亡,并增强自噬。此外,α-细辛醚可促进miR-499-5p的表达。靶向miR-499-5p可负向调节程序性细胞死亡蛋白4(PDCD4)的表达,双荧光素酶报告基因检测结果表明miR-499-5p可直接靶向PDCD4。促进miR-499-5p可降低PDCD4的表达,增加自噬相关蛋白5(ATG5)的表达,并增强α-细辛醚对氧糖剥夺/复氧(OGD/R)损伤的保护作用,而抑制miR-499-5p则可削弱α-细辛醚的作用。实验进一步证实,α-细辛醚改善了小鼠的MCAO,表现为神经功能缺损的改善和神经元自噬的促进。此外,我们发现α-细辛醚可逆转自噬抑制剂氯喹的作用,并通过miR-499-5p/PDCD4/ATG5信号通路增强神经元自噬。

讨论

我们的数据表明,α-细辛醚通过miR-499-5p/PDCD4/ATG5信号通路促进神经元自噬,从而减轻中风的神经元损伤。

https://cdn.ncbi.nlm.nih.gov/pmc/blobs/d957/11822255/83b6fdb31761/FPHAR_fphar-2025-1504683_wc_abs.jpg

文献AI研究员

20分钟写一篇综述,助力文献阅读效率提升50倍。

立即体验

用中文搜PubMed

大模型驱动的PubMed中文搜索引擎

马上搜索

文档翻译

学术文献翻译模型,支持多种主流文档格式。

立即体验