Suppr超能文献

不同的输入特异性机制促成突触前稳态可塑性。

Distinct input-specific mechanisms enable presynaptic homeostatic plasticity.

作者信息

Chien Chun, He Kaikai, Perry Sarah, Tchitchkan Elizabeth, Han Yifu, Li Xiling, Dickman Dion

机构信息

Department of Neurobiology, University of Southern California, Los Angeles, CA, USA.

USC Neuroscience Graduate Program, University of Southern California, Los Angeles, CA, USA.

出版信息

Sci Adv. 2025 Feb 14;11(7):eadr0262. doi: 10.1126/sciadv.adr0262.

Abstract

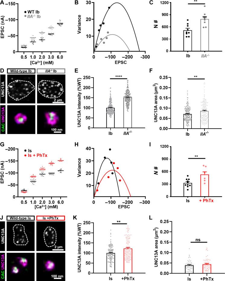
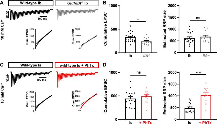
Synapses are endowed with the flexibility to change through experience, but must be sufficiently stable to last a lifetime. This tension is illustrated at the neuromuscular junction (NMJ), where two motor inputs that differ in structural and functional properties coinnervate most muscles to coordinate locomotion. To stabilize NMJ activity, motor neurons augment neurotransmitter release following diminished postsynaptic glutamate receptor functionality, termed presynaptic homeostatic potentiation (PHP). How these distinct inputs contribute to PHP plasticity remains enigmatic. We have used a botulinum neurotoxin to selectively silence each input and resolve their roles in PHP, demonstrating that PHP is input specific: Chronic (genetic) PHP selectively targets the tonic MN-Ib, where active zone remodeling enhances Ca influx to promote increased glutamate release. In contrast, acute (pharmacological) PHP selectively increases vesicle pools to potentiate phasic MN-Is. Thus, distinct homeostatic modulations in active zone nanoarchitecture, vesicle pools, and Ca influx collaborate to enable input-specific PHP expression.

摘要

突触具有通过经验改变的灵活性,但必须足够稳定以持续一生。这种张力在神经肌肉接头(NMJ)中得到体现,在那里,两个在结构和功能特性上不同的运动输入共同支配大多数肌肉以协调运动。为了稳定NMJ活动,运动神经元在突触后谷氨酸受体功能减弱后增强神经递质释放,这被称为突触前稳态增强(PHP)。这些不同的输入如何促成PHP可塑性仍然是个谜。我们使用肉毒杆菌神经毒素选择性地沉默每个输入并解析它们在PHP中的作用,证明PHP是输入特异性的:慢性(遗传性)PHP选择性地靶向紧张性MN-Ib,其中活性区重塑增强钙内流以促进谷氨酸释放增加。相比之下,急性(药理学)PHP选择性地增加囊泡池以增强相位性MN-Is。因此,活性区纳米结构、囊泡池和钙内流中不同的稳态调节共同作用,以实现输入特异性的PHP表达。

https://cdn.ncbi.nlm.nih.gov/pmc/blobs/dc87/11827636/13e799631490/sciadv.adr0262-f1.jpg

文献AI研究员

20分钟写一篇综述,助力文献阅读效率提升50倍。

立即体验

用中文搜PubMed

大模型驱动的PubMed中文搜索引擎

马上搜索

文档翻译

学术文献翻译模型,支持多种主流文档格式。

立即体验