Suppr超能文献

小儿型弥漫性高级别胶质瘤三种最常见亚类的异种移植瘤建立及肿瘤负荷评估方法

Establishment of xenografts and methods to evaluate tumor burden for the three most frequent subclasses of pediatric-type diffuse high grade gliomas.

作者信息

Balaguer-Lluna Leire, Olaciregui Nagore G, Aschero Rosario, Resa-Pares Claudia, Paco Sonia, Cuadrado-Vilanova Maria, Burgueño Victor, Baulenas-Farres Merce, Monterrubio Carles, Manzanares Alejandro, Rodríguez Eva, Lavarino Cinzia, Mora Jaume, Carcaboso Angel M

机构信息

Pediatric Cancer Program, Institut de Recerca Sant Joan de Deu (IRSJD), Barcelona, 08950, Spain.

SJD Pediatric Cancer Center Barcelona, Hospital Sant Joan de Deu, Santa Rosa 39-57, Esplugues de Llobregat, Barcelona, 08950, Spain.

出版信息

J Neurooncol. 2025 May;172(3):599-611. doi: 10.1007/s11060-025-04954-w. Epub 2025 Feb 17.

Abstract

PURPOSE

We aimed to expand and refine the experimental models for pediatric-type diffuse high grade gliomas (pHGG) and the methods to follow up disease progression in mouse pHGG xenografts.

METHODS

Using whole exome sequencing and immunoassays we characterized pHGG primary cultures and xenografts established at hospital SJD Barcelona. We obtained tumor samples and serial CSF samples from mouse xenografts. To assess tumor progression, we evaluated: (1) mouse weight, (2) human cell counts in brain paraffin sections, and (3) tumor DNA amount, quantified through droplet digital polymerase chain reaction (ddPCR) in paraffin sections and cerebrospinal fluid (CSF).

RESULTS

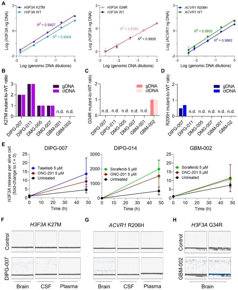
We established 15 experimental models of three pHGG subclasses, four of which engrafted in mice. Xenografts HSJD-DIPG-007 and HSJD-DMG-005 are diffuse midline glioma (DMG) H3 K27-altered, HSJD-GBM-002 is an H3 G34-mutant diffuse hemispheric glioma, and HSJD-GBM-001 is an H3-wildtype and IDH-wildtype pHGG. ddPCR quantification of human H3F3A K27M, H3F3A G34R, and ACVR1 R206H in paraffin samples is linear and sufficiently sensitive. We required a preamplification step to detect H3F3A K27M in CSF. In HSJD-DIPG-007 xenografts, human cell counts correlated with H3F3A amounts in paraffin for the whole engraftment period. Weight loss correlated with human cell counts and H3F3A amounts in paraffin. Serial collection of CSF was feasible, but H3F3A amounts in the CSF correlated only with weight loss.

CONCLUSION

The developed methods contribute to the preclinical field of pHGG and introduce for the first time the concept of liquid biopsy in mice, which still needs improvement regarding its use as a preclinical biomarker.

摘要

目的

我们旨在扩展和完善儿童型弥漫性高级别胶质瘤(pHGG)的实验模型以及监测小鼠pHGG异种移植瘤疾病进展的方法。

方法

我们使用全外显子组测序和免疫测定法对在巴塞罗那SJD医院建立的pHGG原代培养物和异种移植瘤进行了特征分析。我们从小鼠异种移植瘤中获取肿瘤样本和连续的脑脊液样本。为了评估肿瘤进展,我们进行了以下评估:(1)小鼠体重,(2)脑石蜡切片中的人类细胞计数,以及(3)通过液滴数字聚合酶链反应(ddPCR)在石蜡切片和脑脊液(CSF)中定量的肿瘤DNA量。

结果

我们建立了三个pHGG亚类的15个实验模型,其中四个在小鼠中成功移植。异种移植瘤HSJD-DIPG-007和HSJD-DMG-005是H3 K27改变的弥漫性中线胶质瘤(DMG),HSJD-GBM-002是H3 G34突变的弥漫性半球胶质瘤,HSJD-GBM-001是H3野生型和IDH野生型的pHGG。石蜡样本中人类H3F3A K27M、H3F3A G34R和ACVR1 R206H的ddPCR定量呈线性且灵敏度足够。我们需要一个预扩增步骤来检测脑脊液中的H3F3A K27M。在HSJD-DIPG-007异种移植瘤中,在整个移植期内,人类细胞计数与石蜡中的H3F3A量相关。体重减轻与人类细胞计数和石蜡中的H3F3A量相关。连续收集脑脊液是可行的,但脑脊液中的H3F3A量仅与体重减轻相关。

结论

所开发的方法有助于pHGG的临床前研究领域,并首次引入了小鼠液体活检的概念,但其作为临床前生物标志物的应用仍需改进。

https://cdn.ncbi.nlm.nih.gov/pmc/blobs/df71/11968510/9d6b9d553a8c/11060_2025_4954_Fig1_HTML.jpg

文献AI研究员

20分钟写一篇综述,助力文献阅读效率提升50倍。

立即体验

用中文搜PubMed

大模型驱动的PubMed中文搜索引擎

马上搜索

文档翻译

学术文献翻译模型,支持多种主流文档格式。

立即体验