Suppr超能文献

增强型通量潜力分析将酶表达的变化与代谢通量联系起来。

Enhanced flux potential analysis links changes in enzyme expression to metabolic flux.

作者信息

Li Xuhang, Walhout Albertha J M, Yilmaz L Safak

机构信息

Department of Systems Biology, University of Massachusetts Chan Medical School, Worcester, MA, USA.

出版信息

Mol Syst Biol. 2025 Apr;21(4):413-445. doi: 10.1038/s44320-025-00090-9. Epub 2025 Feb 17.

Abstract

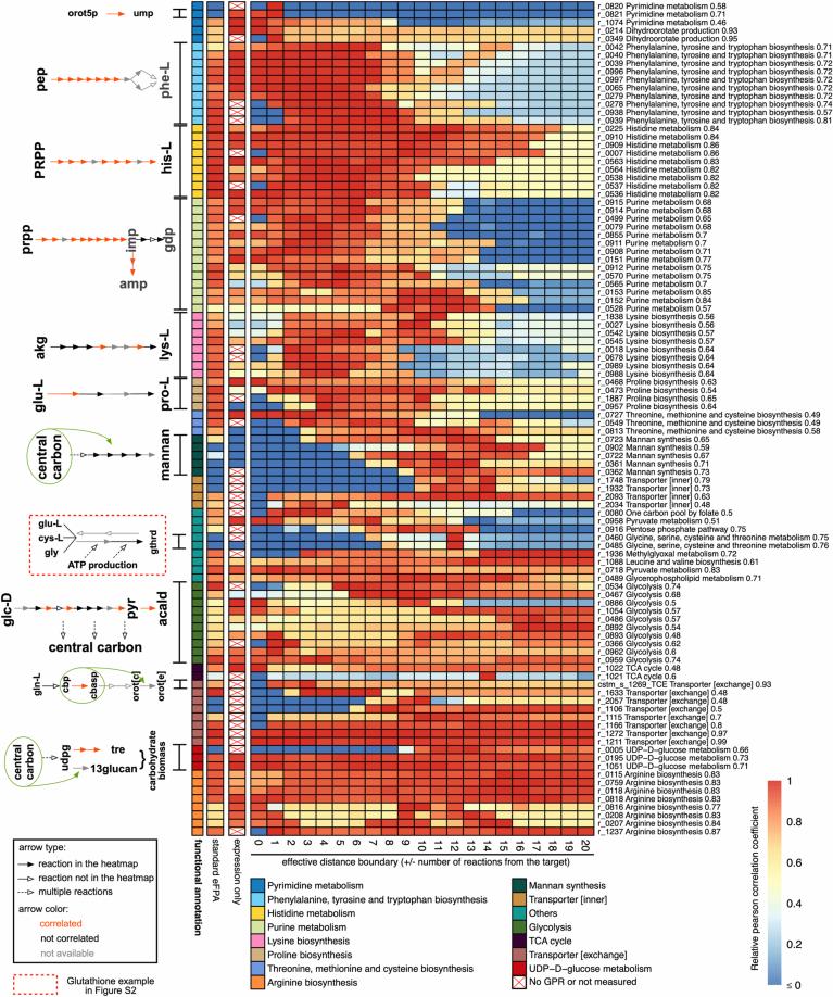
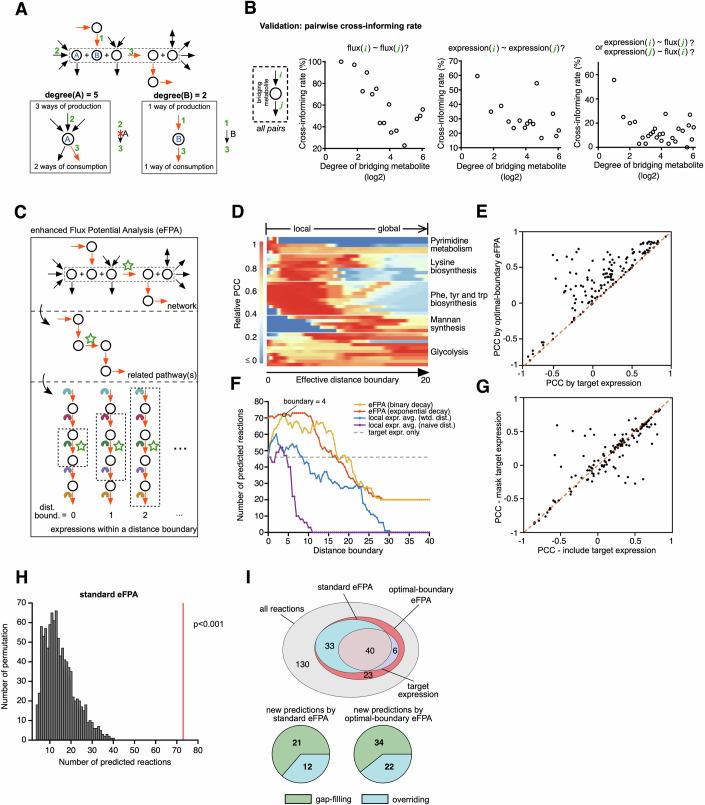
Algorithms that constrain metabolic network models with enzyme levels to predict metabolic activity assume that changes in enzyme levels are indicative of flux variations. However, metabolic flux can also be regulated by other mechanisms such as allostery and mass action. To systematically explore the relationship between fluctuations in enzyme expression and flux, we combine available yeast proteomic and fluxomic data to reveal that flux changes can be best predicted from changes in enzyme levels of pathways, rather than the whole network or only cognate reactions. We implement this principle in an 'enhanced flux potential analysis' (eFPA) algorithm that integrates enzyme expression data with metabolic network architecture to predict relative flux levels of reactions including those regulated by other mechanisms. Applied to human data, eFPA consistently predicts tissue metabolic function using either proteomic or transcriptomic data. Additionally, eFPA efficiently handles data sparsity and noisiness, generating robust flux predictions with single-cell gene expression data. Our approach outperforms alternatives by striking an optimal balance, evaluating enzyme expression at pathway level, rather than either single-reaction or whole-network levels.

摘要

通过酶水平来约束代谢网络模型以预测代谢活性的算法假定酶水平的变化表明通量变化。然而,代谢通量也可由其他机制调控,如变构调节和质量作用。为了系统地探究酶表达波动与通量之间的关系,我们结合了现有的酵母蛋白质组学和通量组学数据,以揭示通量变化能够通过途径中酶水平的变化得到最佳预测,而非整个网络或仅同源反应。我们在一种“增强通量势分析”(eFPA)算法中贯彻这一原则,该算法将酶表达数据与代谢网络架构相结合,以预测反应的相对通量水平,包括那些由其他机制调控的反应。应用于人类数据时,eFPA使用蛋白质组学或转录组学数据均可一致地预测组织代谢功能。此外,eFPA能有效处理数据稀疏性和噪声问题,利用单细胞基因表达数据生成可靠的通量预测。我们的方法通过在途径水平而非单反应或全网络水平评估酶表达,达到了最佳平衡,从而优于其他方法。

https://cdn.ncbi.nlm.nih.gov/pmc/blobs/56de/11965317/86b7f7f4c7ba/44320_2025_90_Fig1_HTML.jpg

文献AI研究员

20分钟写一篇综述,助力文献阅读效率提升50倍。

立即体验

用中文搜PubMed

大模型驱动的PubMed中文搜索引擎

马上搜索

文档翻译

学术文献翻译模型,支持多种主流文档格式。

立即体验