Suppr超能文献

表达初级微小RNA的祖先腺相关病毒载体对乙型肝炎病毒基因表达的长期抑制作用

Long-term inhibition of Hepatitis B virus gene expression by a primary microrna expressing ancestral adeno-associated viral vector.

作者信息

Mnyandu Njabulo Ziphezinhle, Limani Shonisani Wendy, Ely Abdullah, Wadee Reubina, Arbuthnot Patrick, Maepa Mohube Betty

机构信息

Wits/SAMRC Antiviral Gene Therapy Research Unit, Infectious Diseases and Oncology Research Institute (IDORI), Faculty of Health Sciences, University of the Witwatersrand, Private Bag X3, Johannesburg, Wits 2050, South Africa.

Department of Anatomical Pathology, School of Pathology, Faculty of Health Sciences, University of the Witwatersrand and National Health Laboratory Services, Johannesburg, South Africa.

出版信息

Virol J. 2025 Feb 17;22(1):41. doi: 10.1186/s12985-025-02662-5.

Abstract

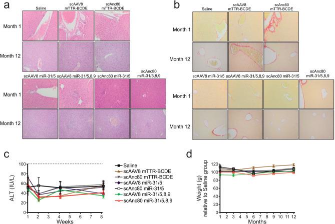
Current treatments for chronic infection with the hepatitis B virus (HBV) rarely cure carriers from the disease. Previously reported use of serotype 8 adeno-associated viral (AAV8) vectors to deliver expression cassettes encoding anti-HBV artificial primary microRNAs (apri-miRs) has shown promise in preclinical studies. A recently designed synthetic ancestral AAV (Anc80L65) with high liver transduction efficiency is a promising new addition to the anti-HBV vector toolbox. This study engineered Anc80L65 to express HBx-targeting apri-miRs. Single dose administration of the vectors to cultured cells and HBV transgenic mice effected reductions of secreted HBV surface antigen (HBsAg). Circulating HBV particles and HBV core antigen (HBcAg) were also significantly diminished in mice receiving the anti-HBV apri-miR-expressing ancestral AAVs. Downregulation of HBV biomarkers occurred over a period of 12 months. Absence of inflammatory responses or liver toxicity indicated that the vectors had a good safety profile. These data suggest that a single dose of apri-miR-expressing Anc80L65 is safe and capable of mediating durable suppression of HBV gene expression. Targeting HBx, which is required for transcriptional activity of covalently closed circular DNA of HBV, makes this Anc80L65-derived vector a promising candidate for functional cure from chronic HBV infection.

摘要

目前针对乙型肝炎病毒(HBV)慢性感染的治疗方法很少能使携带者治愈该疾病。先前报道使用血清型8腺相关病毒(AAV8)载体递送编码抗HBV人工初级微小RNA(apri-miR)的表达盒,在临床前研究中已显示出前景。最近设计的具有高肝脏转导效率的合成祖先AAV(Anc80L65)是抗HBV载体工具箱中有前景的新成员。本研究对Anc80L65进行工程改造以表达靶向HBx的apri-miR。将载体单剂量施用于培养细胞和HBV转基因小鼠可使分泌的HBV表面抗原(HBsAg)减少。在接受表达抗HBV apri-miR的祖先AAV的小鼠中,循环中的HBV颗粒和HBV核心抗原(HBcAg)也显著减少。HBV生物标志物的下调在12个月内出现。无炎症反应或肝毒性表明这些载体具有良好的安全性。这些数据表明,单剂量表达apri-miR的Anc80L65是安全的,并且能够介导对HBV基因表达的持久抑制。靶向HBx(HBV共价闭合环状DNA转录活性所必需)使这种源自Anc80L65的载体成为慢性HBV感染功能性治愈的有前景的候选者。

https://cdn.ncbi.nlm.nih.gov/pmc/blobs/44c0/11834259/bc488f46b7df/12985_2025_2662_Fig1_HTML.jpg

文献AI研究员

20分钟写一篇综述,助力文献阅读效率提升50倍。

立即体验

用中文搜PubMed

大模型驱动的PubMed中文搜索引擎

马上搜索

文档翻译

学术文献翻译模型,支持多种主流文档格式。

立即体验