Suppr超能文献

T细胞介导的肿瘤杀伤相关基因的综合分析揭示KIF11是食管鳞状细胞癌的一个新治疗靶点。

Integrative analysis of T cell-mediated tumor killing-related genes reveals KIF11 as a novel therapeutic target in esophageal squamous cell carcinoma.

作者信息

Cheng Xinxin, Zhao Huihui, Li Zhangwang, Yan Liping, Min Qingjie, Wu Qingnan, Zhan Qimin

机构信息

Key Laboratory of Carcinogenesis and Translational Research (Ministry of Education/Beijing), Laboratory of Molecular Oncology, Peking University Cancer Hospital & Institute, Beijing, 100142, China.

Department of Medical Oncology and Department of Talent Highland, The First Affiliated Hospital of Xi'an Jiaotong University, Xi'an, 710061, China.

出版信息

J Transl Med. 2025 Feb 18;23(1):197. doi: 10.1186/s12967-025-06178-y.

Abstract

BACKGROUND

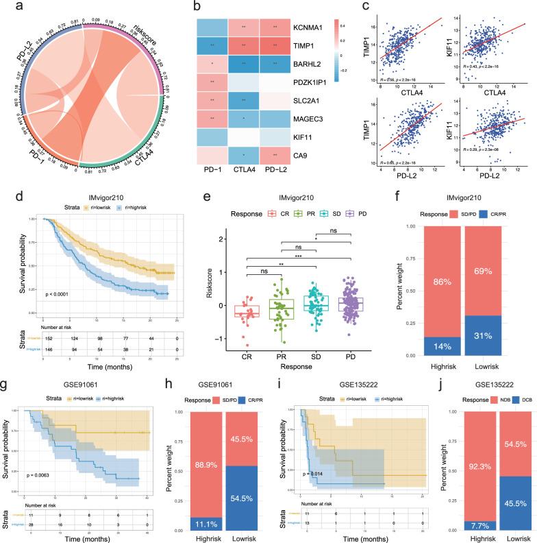
Immune checkpoint inhibitors (ICIs) are emerging promising agents for the treatment of patients with esophageal squamous cell carcinoma (ESCC), however, there are only a small proportion respond to ICI therapy. Therefore, selecting candidate patients who will benefit the most from these drugs is critical. However, validated biomarkers for predicting immunotherapy response and overall survival are lacking. As the fundamental principle of ICI therapy is T cell-mediated tumor killing (TTK), we aimed to develop a unique TTK-related gene prognostic index (TTKPI) for predicting survival outcomes and responses to immune-based therapy in ESCC patients.

METHODS

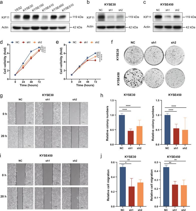
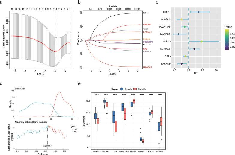
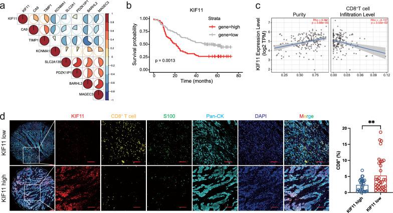
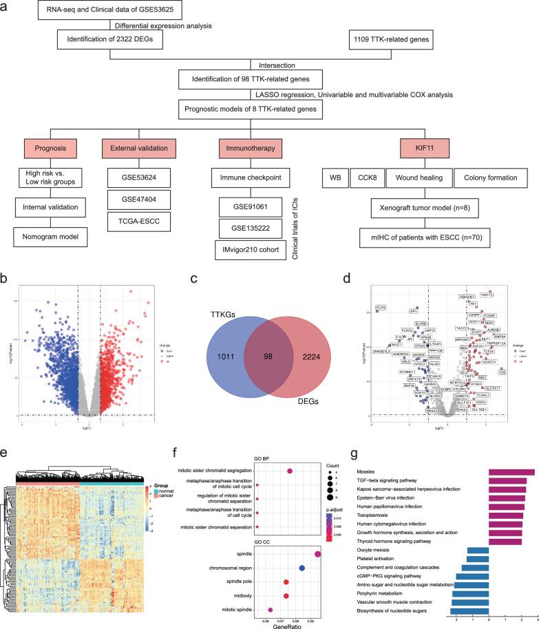
Transcriptomic and clinical information of ESCC patients were from the GSE53625, GSE53624, GSE47404 and TCGA datasets. TTK-related genes were from the TISIDB database. The LASSO Cox regression model was employed to create the TTKPI. The prediction potential of the TTKPI was evaluated using the KM curve and time-dependent ROC curve analysis. Finally, the relationship between TTKPI and immunotherapy efficacy was investigated in clinical trials of ICIs (GSE91061, GSE135222, IMvigor210 cohort). The role of KIF11 in accelerating tumor progression was validated via a variety of functional experiments, including western blot, CCK-8, colony formation, wound healing scratch, and xenograft tumor model. The KIF11 expression was detected by multiplex fluorescent immunohistochemistry on tissue microarray from ESCC patients.

RESULTS

We constructed the TTKPI based on 8 TTK-related genes. The TTKPI low-risk patients exhibited better overall survival. TTKPI was significantly and positively correlated with the main immune checkpoint molecules levels. Furthermore, the low-risk patients were more prone to reap the benefits of immunotherapy in the cohort undergoing anti-PD-L1 therapy. Moreover, we performed functional experiments on KIF11, which ranked as the most significant prognostic risk gene among the 8 TTK-related genes. Our findings identified that KIF11 knockdown significantly hindered cell proliferation and mobility in ESCC cells. The KIF11 expression was negatively related with CD8 T cell infiltration in ESCC patient samples.

CONCLUSIONS

The TTKPI is a promising biomarker for accurately determining survival and predicting the effectiveness of immunotherapy in ESCC patients. This risk indicator can help patients receive timely and precise early intervention, thereby advancing personalized medicine and facilitating precise immuno-oncology research. KIF11 plays a crucial role in driving tumor proliferation and migration and may act as a potential tumor biomarker of ESCC.

摘要

背景

免疫检查点抑制剂(ICI)是治疗食管鳞状细胞癌(ESCC)患者的新兴且有前景的药物,然而,只有一小部分患者对ICI治疗有反应。因此,选择能从这些药物中获益最大的候选患者至关重要。然而,目前缺乏经过验证的预测免疫治疗反应和总生存期的生物标志物。由于ICI治疗的基本原理是T细胞介导的肿瘤杀伤(TTK),我们旨在开发一种独特的与TTK相关的基因预后指数(TTKPI),用于预测ESCC患者的生存结局和对免疫治疗的反应。

方法

ESCC患者的转录组和临床信息来自GSE53625、GSE53624、GSE47404和TCGA数据集。与TTK相关的基因来自TISIDB数据库。采用LASSO Cox回归模型创建TTKPI。使用KM曲线和时间依赖性ROC曲线分析评估TTKPI的预测潜力。最后,在ICI的临床试验(GSE91061、GSE135222、IMvigor210队列)中研究TTKPI与免疫治疗疗效之间的关系。通过多种功能实验,包括蛋白质免疫印迹、CCK-8、集落形成、伤口愈合划痕和异种移植肿瘤模型,验证KIF11在加速肿瘤进展中的作用。通过对ESCC患者组织芯片进行多重荧光免疫组化检测KIF11的表达。

结果

我们基于8个与TTK相关的基因构建了TTKPI。TTKPI低风险患者表现出更好的总生存期。TTKPI与主要免疫检查点分子水平呈显著正相关。此外,在接受抗PD-L1治疗的队列中,低风险患者更易从免疫治疗中获益。此外,我们对KIF11进行了功能实验,KIF11在8个与TTK相关的基因中是最显著的预后风险基因。我们的研究发现,KIF11基因敲低显著阻碍了ESCC细胞的增殖和迁移。在ESCC患者样本中,KIF11的表达与CD8 T细胞浸润呈负相关。

结论

TTKPI是一种有前景的生物标志物,可准确确定ESCC患者的生存情况并预测免疫治疗的有效性。这种风险指标有助于患者获得及时、精确的早期干预,从而推动个性化医疗并促进精准免疫肿瘤学研究。KIF11在驱动肿瘤增殖和迁移中起关键作用,可能是ESCC的潜在肿瘤生物标志物。

https://cdn.ncbi.nlm.nih.gov/pmc/blobs/8d38/11834232/82be1efd8a46/12967_2025_6178_Fig1_HTML.jpg

文献AI研究员

20分钟写一篇综述,助力文献阅读效率提升50倍。

立即体验

用中文搜PubMed

大模型驱动的PubMed中文搜索引擎

马上搜索

文档翻译

学术文献翻译模型,支持多种主流文档格式。

立即体验