Suppr超能文献

从光固化支架中可控释放巨噬细胞移动抑制因子小干扰RNA和胶质细胞源性神经营养因子蛋白可有效修复脊髓损伤。

Controlled release of MIF siRNA and GDNF protein from a photocurable scaffold efficiently repairs spinal cord injury.

作者信息

Gao Yan, Wang Kaiyu, Wu Yi, Wu Shan, Ma Pingchuan, Zhang Jin, Li Jingmei, Shen Guobo, Men Ke

机构信息

Department of Biotherapy Cancer Center and State Key Laboratory of Biotherapy West China Hospital Sichuan University Chengdu P.R. China.

State Key Laboratory of Oral Diseases & National Center for Stomatology & National Clinical Research Center for Oral Diseases & Department of Head and Neck Oncology West China Hospital of Stomatology Sichuan University Chengdu P.R. China.

出版信息

MedComm (2020). 2025 Feb 17;6(3):e70099. doi: 10.1002/mco2.70099. eCollection 2025 Mar.

Abstract

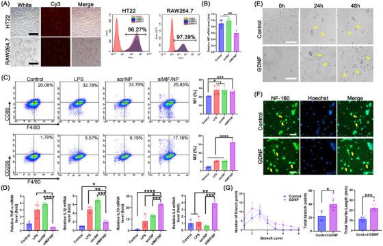
Compared with traditional treatment strategies, siRNA-based gene therapy combines with protein therapy to offer a new strategy for spinal cord injury (SCI). The siRNA and protein therapy are limited by the large and deep lesion site and local co-delivery vectors. However, the photocurable scaffold has the properties of injectable, flexible, and biodegradable, which provide a potential formulation for siRNA and protein combined therapy. Here, a photocurable lipid nanoparticle gel (PLNG) scaffold is designed for efficiently sustained and controlled release of the macrophage migration-inhibitory factor (MIF) targeted siRNA and co-delivery of GDNF protein for SCI. The GDNF is chemically modified in the scaffold and the prepared GDNF-PLNG/siRNA scaffold is injectable with easily photocured. This formulation can inhibit inflammation by promoting macrophage M2 polarization and effectively promote primary neuron axon growth. After locally administered with GDNF-PLNG/siMIF scaffold to SCI mice, the scaffold promoted neuron regeneration by upregulation of neuron cytokine production and inhibited inflammation through the downregulation immune pathway. With the interaction mechanism of GDNF and MIF siRNA, GDNF-PLNG/siMIF scaffold increases the collagen and integrin expression to promote spinal cord repairing and significantly improve motor function, so that scaffold is a potential candidate gene formulation applied to clinical SCI treatment.

摘要

与传统治疗策略相比,基于小干扰RNA(siRNA)的基因治疗与蛋白质治疗相结合,为脊髓损伤(SCI)提供了一种新策略。siRNA和蛋白质治疗受到损伤部位大且深以及局部共递送载体的限制。然而,光固化支架具有可注射、灵活和可生物降解的特性,这为siRNA和蛋白质联合治疗提供了一种潜在的制剂。在此,设计了一种光固化脂质纳米颗粒凝胶(PLNG)支架,用于脊髓损伤后巨噬细胞迁移抑制因子(MIF)靶向siRNA的高效持续和控释以及胶质细胞源性神经营养因子(GDNF)蛋白的共递送。GDNF在支架中进行化学修饰,制备的GDNF-PLNG/siRNA支架可注射且易于光固化。该制剂可通过促进巨噬细胞M2极化来抑制炎症,并有效促进原代神经元轴突生长。将GDNF-PLNG/siMIF支架局部施用于脊髓损伤小鼠后,该支架通过上调神经元细胞因子产生促进神经元再生,并通过下调免疫途径抑制炎症。通过GDNF与MIF siRNA的相互作用机制,GDNF-PLNG/siMIF支架增加胶原蛋白和整合素表达以促进脊髓修复并显著改善运动功能,因此该支架是应用于临床脊髓损伤治疗的潜在候选基因制剂。

https://cdn.ncbi.nlm.nih.gov/pmc/blobs/aaf8/11831192/d2284c25e46e/MCO2-6-e70099-g001.jpg

文献AI研究员

20分钟写一篇综述,助力文献阅读效率提升50倍。

立即体验

用中文搜PubMed

大模型驱动的PubMed中文搜索引擎

马上搜索

文档翻译

学术文献翻译模型,支持多种主流文档格式。

立即体验