Suppr超能文献

非综合征性进行性视网膜萎缩犬模型中的GTPBP2框内缺失

GTPBP2 in-frame deletion in canine model with non-syndromic progressive retinal atrophy.

作者信息

Murgiano Leonardo, Niggel Jessica K, Akyürek Eylem Emek, Sacchetto Roberta, Aguirre Gustavo D

机构信息

Department of Clinical Sciences, School of Veterinary Medicine, University of Pennsylvania, Philadelphia, PA, 19104, USA.

Sylvia M. Van Sloun Laboratory for Canine Genomic Analysis, School of Veterinary Medicine, University of Pennsylvania, Philadelphia, PA, 19104, USA.

出版信息

Sci Rep. 2025 Feb 19;15(1):6079. doi: 10.1038/s41598-025-89446-7.

Abstract

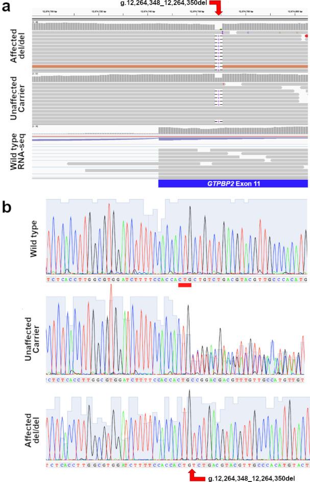
Progressive retinal atrophy (PRA), caused by aberrant functioning of rod/cone photoreceptors, leads to blindness affecting mammals, including dogs. We identified a litter of three Labrador retrievers affected by non-syndromic PRA; the parents and three other siblings were unaffected. Homozygosity mapping and whole-genome sequencing detected a homozygous 3-bp deletion in the coding region of GTPBP2, located in CFA12 (NC_049233.1:12,264,348_12,264,350del, c.1606_1608del, p.Ala536del). The variant was absent from the online European Variation Archive (EVA) database, the Dog Biomedical Variants Database Consortium, and the Dog10k database. We tested 91 non-affected dogs from the same kennel and found 75 wild-type (WT) and 16 carriers, all clinically normal, and 569 Labradors from the general population (USA), all WT. GTPBP2 is associated with Jaberi-Elahi syndrome (JES) in Homo sapiens, and splice variants in Mus musculus are associated with neurodegeneration; in both cases photoreceptor degeneration may be included in its manifestation. Heterologous cellular systems were transfected with cDNA encoding WT or A536del mutant GTPBP2 protein and immunoblot analysis of total cell lysate with anti-GTPBP2 antibodies showed that the expression level of the GTPBP2 mutant protein A536del is slightly but not significantly reduced compared to WT. Immunofluorescent methods and confocal analysis of cells transfected with WT or A536del GTPBP2 protein revealed that the WT form is diffuse throughout the cytosol, while the mutant form resulted in the formation of cytoplasmic aggregates in ~70-80% of cells. The deleted amino acid falls within a conserved interval outside the GTP domain of GTPBP2, suggesting a potentially novel role of the sequence on cellular localization of the protein.

摘要

进行性视网膜萎缩(PRA)是由视杆/视锥光感受器功能异常引起的,可导致包括狗在内的哺乳动物失明。我们鉴定出一窝三只患有非综合征性PRA的拉布拉多寻回犬;其父母和另外三个兄弟姐妹未受影响。纯合性定位和全基因组测序在位于CFA12(NC_049233.1:12,264,348_12,264,350del,c.1606_1608del,p.Ala536del)的GTPBP2编码区检测到一个纯合的3碱基缺失。该变异在在线欧洲变异存档(EVA)数据库、犬生物医学变异数据库联盟和Dog10k数据库中均不存在。我们对来自同一犬舍的91只未受影响的狗进行了检测,发现75只为野生型(WT),16只为携带者,所有犬只临床均正常,并且对来自普通犬群(美国)的569只拉布拉多犬进行检测,结果均为WT。GTPBP2在人类中与贾贝里 - 埃拉希综合征(JES)相关,在小家鼠中的剪接变体与神经退行性变相关;在这两种情况下,光感受器变性都可能包含在其表现中。用编码WT或A536del突变体GTPBP2蛋白的cDNA转染异源细胞系统,并用抗GTPBP2抗体对总细胞裂解物进行免疫印迹分析,结果表明,与WT相比,GTPBP2突变蛋白A536del的表达水平略有降低,但不显著。用WT或A536del GTPBP2蛋白转染细胞的免疫荧光方法和共聚焦分析显示,WT形式弥漫于整个细胞质中,而突变形式在约70 - 80%的细胞中导致细胞质聚集体的形成。缺失的氨基酸位于GTPBP2的GTP结构域之外的一个保守区间内,这表明该序列在蛋白质的细胞定位上可能具有新的作用。

https://cdn.ncbi.nlm.nih.gov/pmc/blobs/9cf4/11840026/897133a30cf3/41598_2025_89446_Fig1_HTML.jpg

文献AI研究员

20分钟写一篇综述,助力文献阅读效率提升50倍。

立即体验

用中文搜PubMed

大模型驱动的PubMed中文搜索引擎

马上搜索

文档翻译

学术文献翻译模型,支持多种主流文档格式。

立即体验