Suppr超能文献

KAT8催化SEPP1赖氨酸247/249位点的乙酰化,并通过LRP8调节CD8 T细胞的活性,以促进胰腺癌的抗肿瘤免疫。

KAT8 catalyzes the acetylation of SEPP1 at lysine 247/249 and modulates the activity of CD8 T cells via LRP8 to promote anti-tumor immunity in pancreatic cancer.

作者信息

Zhu Zhongfei, Nie Gang, Peng Xiaobo, Zhan Xianbao, Ding Dan

机构信息

Department of Hepatobiliary, Pancreatic and Spleen Surgery, The First Affiliated Hospital of Naval Medical University, Shanghai, 200433, China.

Department of Oncology, The First Affiliated Hospital of Naval Medical University, No. 168, Changhai Road, Yangpu District, Shanghai, 200433, China.

出版信息

Cell Biosci. 2025 Feb 19;15(1):24. doi: 10.1186/s13578-025-01356-3.

Abstract

BACKGROUND

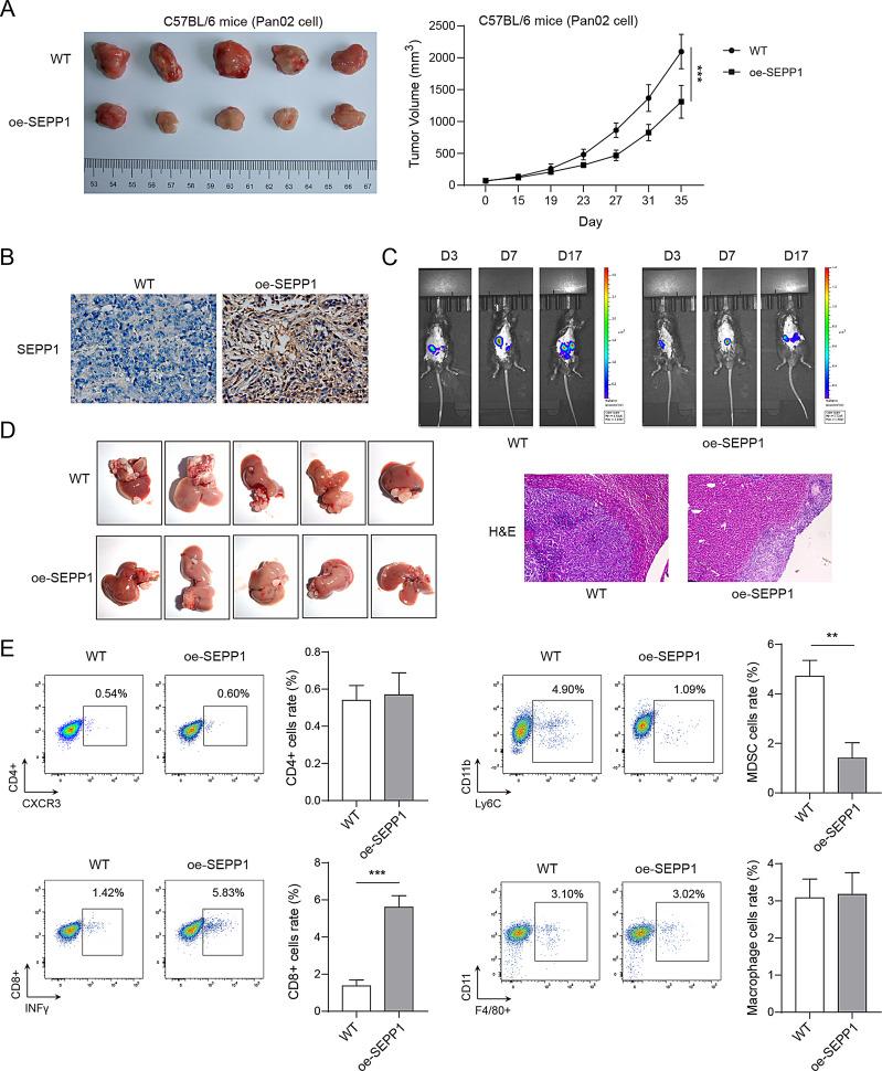
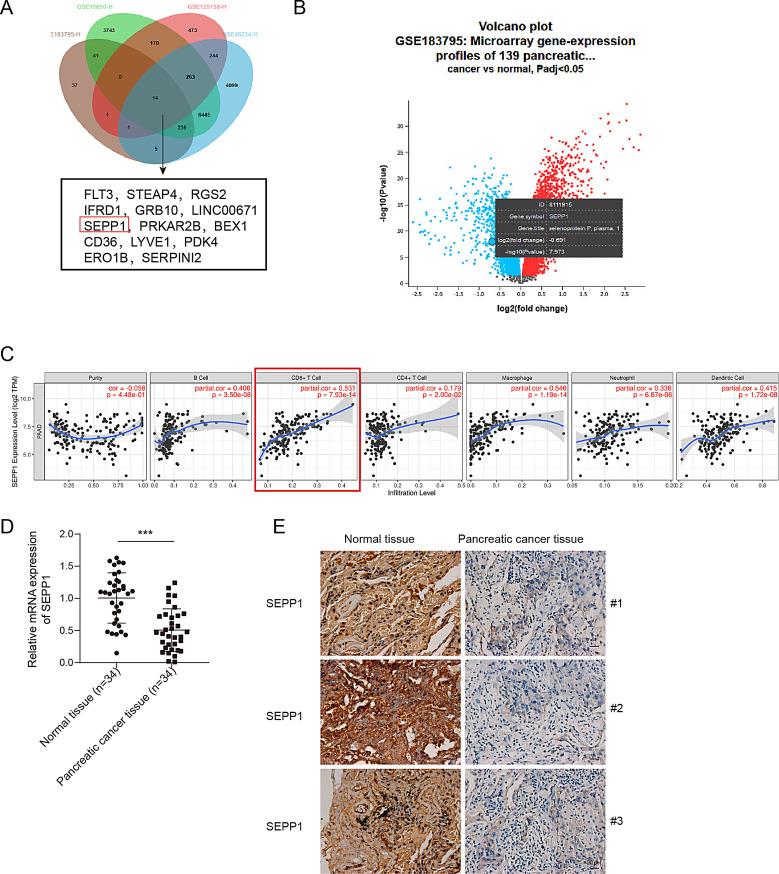
Pancreatic cancer (PC) remains one of the most lethal malignancies with unfavorable prognosis globally. Bioinformatics analysis predicted that SEPP1 was low expressed in PC and related to tumor immune microenvironment, but its biological function was still unclear.

METHODS

PC xenograft and liver metastasis mouse models, as well as PC cell-MDSCs co-culture system, were established for in vivo and in vitro studies, respectively. The expression and localization of key molecules were detected by qRT-PCR, western blot, immunohistochemistry and immunofluorescence. Flow cytometry was employed to assess the abundance of immune cells and cell apoptosis. The interactions among KAT8, SEPP1 and LRP8 were detected by co-IP. Cell viability, migration and invasion were monitored by CCK-8 and transwell assays.

RESULTS

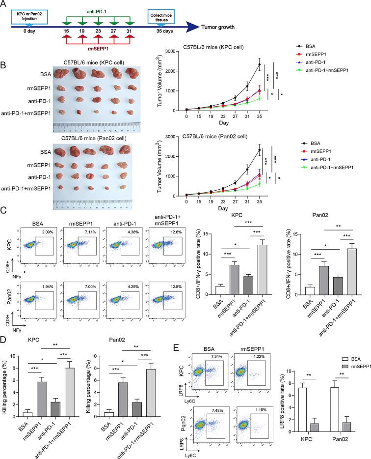
SEPP1 was downregulated in pancreatic tumors, and it was positively correlated with the abundance of CD8 T cells. In vivo overexpression of SEPP1 impaired PC tumor growth and liver metastasis via modulating the abundance of CD8 T cell and MDSCs. KAT8 upregulated SEPP1 transcription and protein level via catalyzing the acetylation at K247/249 on SEPP1, and SEPP1 impaired MDSCs survival via its receptor LRP8, thus regulating CD8 T cell-mediated immune responses in PC. In vivo studies further revealed that SEPP1 recombinant protein enhanced the efficacy of anti-PD-1 therapy in PC xenograft mouse model.

CONCLUSION

KAT8 catalyzed the acetylation of SEPP1 at K247/249 and modulated the activity of CD8 T cells via LRP8 to promote anti-tumor immunity in PC.

摘要

背景

胰腺癌(PC)仍然是全球预后不良的最致命恶性肿瘤之一。生物信息学分析预测,硒蛋白P(SEPP1)在胰腺癌中低表达且与肿瘤免疫微环境相关,但其生物学功能仍不清楚。

方法

分别建立胰腺癌异种移植和肝转移小鼠模型以及胰腺癌细胞与骨髓来源的抑制性细胞(MDSCs)共培养系统,用于体内和体外研究。通过实时定量聚合酶链反应(qRT-PCR)、蛋白质免疫印迹法、免疫组织化学和免疫荧光检测关键分子的表达和定位。采用流式细胞术评估免疫细胞丰度和细胞凋亡情况。通过免疫共沉淀检测赖氨酸乙酰转移酶8(KAT8)、SEPP1和低密度脂蛋白受体相关蛋白8(LRP8)之间的相互作用。通过细胞计数试剂盒-8(CCK-8)和Transwell实验监测细胞活力、迁移和侵袭能力。

结果

SEPP1在胰腺肿瘤中表达下调,且与CD8+T细胞丰度呈正相关。SEPP1在体内的过表达通过调节CD8+T细胞和MDSCs的丰度抑制胰腺癌肿瘤生长和肝转移。KAT8通过催化SEPP1上第247/249位赖氨酸的乙酰化上调SEPP1的转录和蛋白水平,且SEPP1通过其受体LRP8损害MDSCs的存活,从而调节胰腺癌中CD8+T细胞介导的免疫反应。体内研究进一步表明,SEPP1重组蛋白增强了抗程序性死亡蛋白1(PD-1)疗法在胰腺癌异种移植小鼠模型中的疗效。

结论

KAT8催化SEPP1在第247/249位赖氨酸的乙酰化,并通过LRP8调节CD8+T细胞的活性,以促进胰腺癌的抗肿瘤免疫。

https://cdn.ncbi.nlm.nih.gov/pmc/blobs/8415/11841300/8a0dc2957935/13578_2025_1356_Fig1_HTML.jpg

文献AI研究员

20分钟写一篇综述,助力文献阅读效率提升50倍。

立即体验

用中文搜PubMed

大模型驱动的PubMed中文搜索引擎

马上搜索

文档翻译

学术文献翻译模型,支持多种主流文档格式。

立即体验