Suppr超能文献

纤维狭窄型克罗恩病中的新型转录组特征:失调的通路、有前景的生物标志物及潜在治疗靶点

Novel Transcriptomic Signatures in Fibrostenotic Crohn's Disease: Dysregulated Pathways, Promising Biomarkers, and Putative Therapeutic Targets.

作者信息

Acharjee Animesh, Shivaji Uday, Santacroce Giovanni, Akiror Sarah, Jeffery Louisa, Varnai Csilla, Reynolds Gary, Zardo Davide, Majumder Snehali, Amamou Asma, Gkoutos Georgios V, Iacucci Marietta, Ghosh Subrata

机构信息

Institute of Cancer and Genomic Sciences, University of Birmingham, Birmingham, UK.

Centre for Health Data Research, University of Birmingham, Birmingham, UK.

出版信息

Inflamm Bowel Dis. 2025 Jun 13;31(6):1502-1513. doi: 10.1093/ibd/izaf021.

Abstract

BACKGROUND

Fibrosis is a common complication in Crohn's disease (CD), often leading to intestinal strictures. This study aims to explore the transcriptomic signature of fibrostenotic ileal CD for a comprehensive characterization of biological and cellular mechanisms underlying intestinal fibrosis.

METHODS

Nine CD patients undergoing surgery for fibrotic ileal strictures were prospectively recruited. RNA was extracted from fresh resected samples for bulk transcriptomics. Differentially expressed genes (DEGs) were identified (adj. P value < .05), and machine learning analyses were employed to compare gene expression patterns between strictures and non-strictured margins. Pathway enrichment analysis pinpointed relevant pathways. Furthermore, a random forest model was constructed to evaluate the significance of targeted genes. Relevant genes were subsequently validated through qPCR and further analyzed using a publicly available bulk RNA-seq dataset (GSE192786). Single-cell RNA sequencing (scRNA-seq) analysis was performed using the 10× Chromium Controller platform.

RESULTS

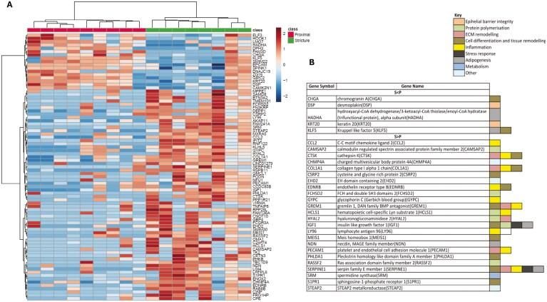
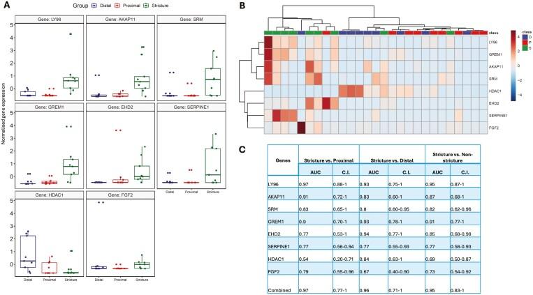
Bulk transcriptomics revealed unique transcriptomes with 81 DEGs, 64 significantly up-regulated, and 17 down-regulated in strictures compared to non-strictured margins. Up-regulated genes were mainly associated with inflammation, matrix and tissue remodeling, adipogenesis and cellular stress, while down-regulated genes were linked to epithelial barrier integrity. LY96, AKAP11, SRM, GREM1, EHD2, SERPINE1, HDAC1, and FGF2 showed high specificity for strictures. scRNA-seq linked up-regulated GREM1 exclusively to fibroblasts, while EHD2 and FGF2 showed upregulation in both fibroblasts and endothelial cells. LY96 and SRM were expressed by immune cells, whereas HDAC1, AKAP11, and SERPINE1 showed low expression across all cellular subsets.

CONCLUSIONS

This study comprehensively characterizes resected CD ileal strictures, elucidating main dysregulated pathways and identifying promising biomarkers and putative therapeutic targets.

摘要

背景

纤维化是克罗恩病(CD)的常见并发症,常导致肠道狭窄。本研究旨在探索纤维狭窄性回肠CD的转录组特征,以全面表征肠道纤维化潜在的生物学和细胞机制。

方法

前瞻性招募了9例因纤维化回肠狭窄接受手术的CD患者。从新鲜切除的样本中提取RNA用于批量转录组学分析。鉴定差异表达基因(DEG,校正P值<0.05),并采用机器学习分析比较狭窄部位和非狭窄边缘的基因表达模式。通路富集分析确定相关通路。此外,构建随机森林模型评估靶向基因的重要性。随后通过qPCR验证相关基因,并使用公开的批量RNA测序数据集(GSE192786)进行进一步分析。使用10× Chromium Controller平台进行单细胞RNA测序(scRNA-seq)分析。

结果

批量转录组学揭示了独特的转录组,与非狭窄边缘相比,狭窄部位有81个DEG,其中64个显著上调,17个下调。上调基因主要与炎症、基质和组织重塑、脂肪生成及细胞应激相关,而下调基因与上皮屏障完整性有关。LY96、AKAP11、SRM、GREM1、EHD2、SERPINE1、HDAC1和FGF2对狭窄表现出高特异性。scRNA-seq显示上调的GREM1仅与成纤维细胞相关,而EHD2和FGF2在成纤维细胞和内皮细胞中均上调。LY96和SRM由免疫细胞表达,而HDAC1、AKAP11和SERPINE1在所有细胞亚群中均低表达。

结论

本研究全面表征了切除的CD回肠狭窄,阐明了主要失调通路,鉴定了有前景的生物标志物和潜在治疗靶点。

https://cdn.ncbi.nlm.nih.gov/pmc/blobs/f15b/12166298/8703ce5cbbfd/izaf021_fig7.jpg

文献AI研究员

20分钟写一篇综述,助力文献阅读效率提升50倍。

立即体验

用中文搜PubMed

大模型驱动的PubMed中文搜索引擎

马上搜索

文档翻译

学术文献翻译模型,支持多种主流文档格式。

立即体验