Suppr超能文献

线粒体裂变通过对脯氨酰羟化酶结构域2的氧化抑制产生瓦伯格效应。

Mitochondrial fission produces a Warburg effect via the oxidative inhibition of prolyl hydroxylase domain-2.

作者信息

Sun Xutong, Yegambaram Manivannan, Lu Qing, Garcia Flores Alejandro E, Pokharel Marissa D, Soto Jamie, Aggarwal Saurabh, Wang Ting, Fineman Jeffrey R, Black Stephen M

机构信息

Florida International University, Center for Translational Science, Port Saint Lucie, FL, 34987, USA.

Florida International University, Center for Translational Science, Port Saint Lucie, FL, 34987, USA; The Departments of Cellular & Molecular Medicine, Herbert Wertheim College of Medicine, Florida International University, Miami, FL, 33199, USA.

出版信息

Redox Biol. 2025 Apr;81:103529. doi: 10.1016/j.redox.2025.103529. Epub 2025 Feb 4.

Abstract

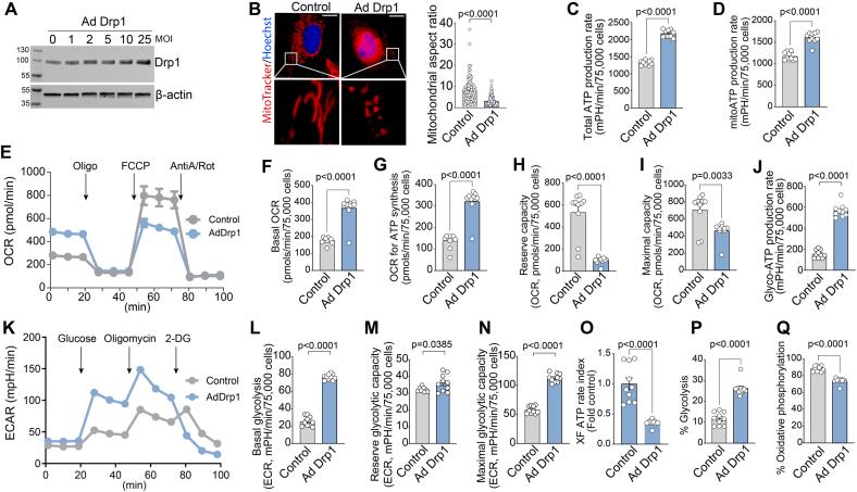
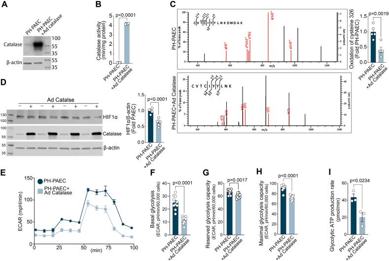
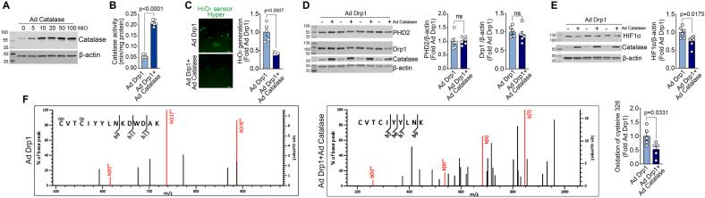
Excessive mitochondrial fission and a shift to a Warburg phenotype are hallmarks of pulmonary hypertension (PH), although the mechanistic link between these processes remains unclear. We show that in pulmonary arterial endothelial cells (PAEC), Drp1 overexpression induces mitochondrial fission and increases glycolytic ATP production and glycolysis. This is due to mitochondrial reactive oxygen species (mito-ROS)-mediated activation of hypoxia-inducible factor-1α (HIF-1α) signaling, and this is linked to hydrogen peroxide (HO)-mediated inhibition of prolyl hydroxylase domain-2 (PHD2) due to its cysteine 326 oxidation and dimerization. Furthermore, these findings are validated in PAEC isolated from a lamb model of PH, which are glycolytic (Shunt PAEC), exhibit increases in both HO and PHD2 dimer levels. The overexpression of catalase reversed the PHD2 dimerization, decreased HIF-1α levels, and attenuated glycolysis in Shunt PAEC. Our data suggest that reducing PHD2 dimerization could be a potential therapeutic target for PH.

摘要

线粒体过度分裂和向瓦伯格表型转变是肺动脉高压(PH)的特征,尽管这些过程之间的机制联系尚不清楚。我们发现,在肺动脉内皮细胞(PAEC)中,动力相关蛋白1(Drp1)的过表达会诱导线粒体分裂,并增加糖酵解ATP的产生和糖酵解。这是由于线粒体活性氧(mito-ROS)介导的缺氧诱导因子-1α(HIF-1α)信号激活,并且这与过氧化氢(HO)介导的脯氨酰羟化酶结构域2(PHD2)抑制有关,因为其半胱氨酸326氧化和二聚化。此外,这些发现已在从PH羔羊模型分离的PAEC中得到验证,这些细胞是糖酵解型的(分流PAEC),HO和PHD2二聚体水平均升高。过氧化氢酶的过表达逆转了PHD2二聚化,降低了HIF-1α水平,并减弱了分流PAEC中的糖酵解。我们的数据表明,减少PHD2二聚化可能是PH的一个潜在治疗靶点。

https://cdn.ncbi.nlm.nih.gov/pmc/blobs/e374/11889635/61175c06442c/ga1.jpg

文献AI研究员

20分钟写一篇综述,助力文献阅读效率提升50倍。

立即体验

用中文搜PubMed

大模型驱动的PubMed中文搜索引擎

马上搜索

文档翻译

学术文献翻译模型,支持多种主流文档格式。

立即体验