Suppr超能文献

缺乏铁载体生物合成的裂殖酵母细胞在依赖铁色素生长时需要Str2。

Fission yeast cells deficient in siderophore biosynthesis require Str2 for ferrichrome-dependent growth.

作者信息

Mbuya Berthy, Plante Samuel, Vahsen Tobias, Brault Ariane, Labbé Simon

机构信息

Département de Biochimie et de Génomique Fonctionnelle, Faculté de médecine et des Sciences de la santé, Université de Sherbrooke, Sherbrooke, QC, Canada.

出版信息

Front Microbiol. 2025 Feb 6;16:1527727. doi: 10.3389/fmicb.2025.1527727. eCollection 2025.

Abstract

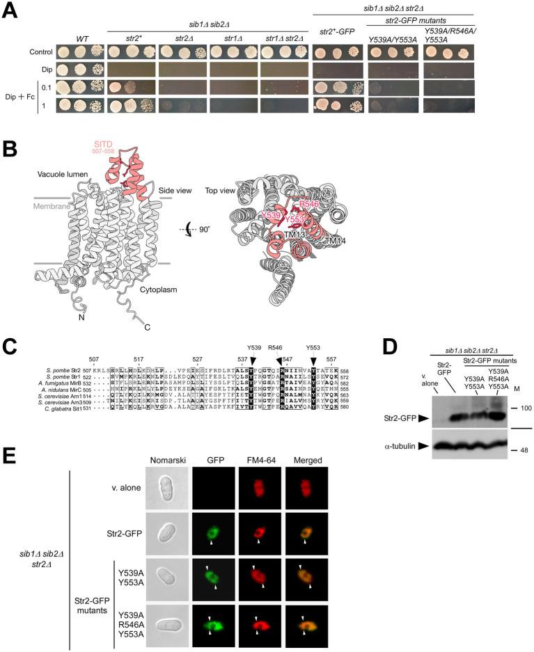
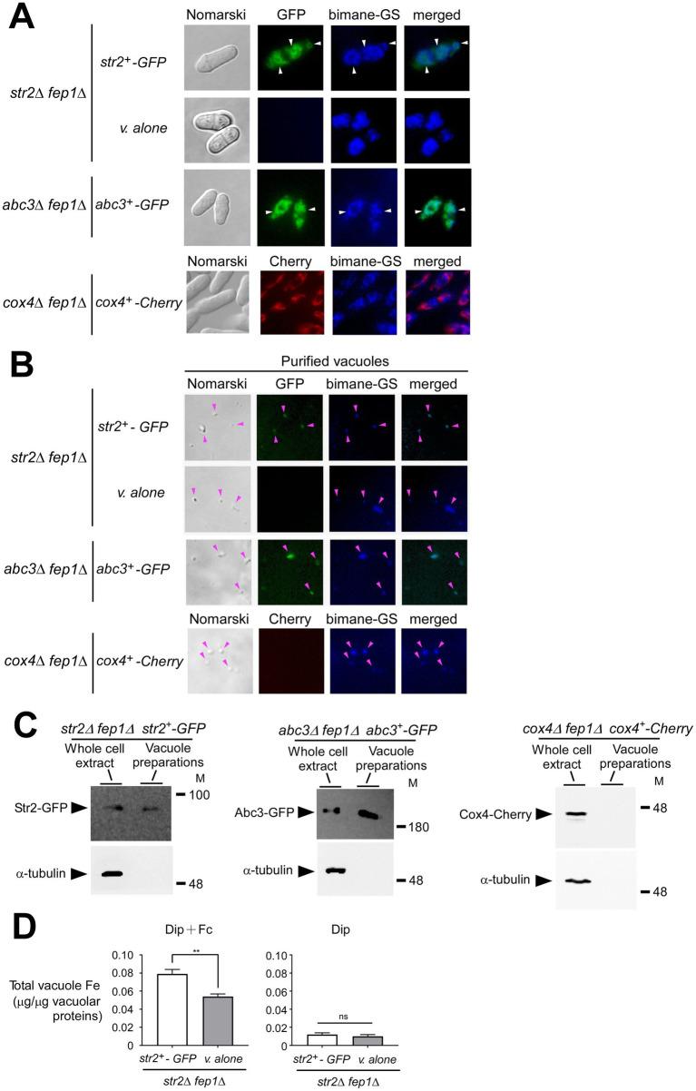
Ferrichrome (Fc) acquisition in is mediated by the cell-surface siderophore-iron transporter Str1. Here, we report that Str2, a protein homologous to Str1, localizes to the vacuolar membrane. Like Str1, Str2 expression is transcriptionally regulated in response to changes in iron concentrations. Both the and genes are induced under low-iron conditions and are repressed by the iron-responsive GATA-type transcription factor Fep1 when iron is abundant. Under high-iron conditions, chromatin immunoprecipitation (ChIP) assays reveal that TAP-Fep1 occupies the and promoters. Isolated vacuoles from cells expressing GFP-tagged Str2 exhibit iron accumulation in vacuoles upon exposure to exogenous holo-Fc. cells deficient in Fc biosynthesis and lacking the gene () are unable to grow in the presence of exogenous Fc as a sole source of iron. Further analysis identified that conserved amino acids Tyr and Tyr in the last predicted loop of Str2 are required for supporting Fc-dependent growth of a mutant strain. Collectively, these findings indicate that the vacuolar Str2 protein plays a role in the consumption of Fc as an iron source, while also revealing the involvement of the vacuole in iron release from exogenous Fc after its assimilation.

摘要

在[具体生物名称]中,高铁色素(Fc)的摄取由细胞表面铁载体 - 铁转运蛋白Str1介导。在此,我们报道与Str1同源的蛋白质Str2定位于液泡膜。与Str1一样,Str2的表达受铁浓度变化的转录调控。在低铁条件下,[具体生物名称]和[具体生物名称]的基因均被诱导,而在铁充足时,受铁响应的GATA型转录因子Fep1抑制。在高铁条件下,染色质免疫沉淀(ChIP)分析表明TAP - Fep1占据[具体生物名称]和[具体生物名称]的启动子。从表达绿色荧光蛋白标记的Str2的[具体生物名称]细胞中分离出的液泡,在暴露于外源性全铁高铁色素后,液泡中会积累铁。缺乏Fc生物合成且缺失[具体生物名称]基因([具体基因名称])的[具体生物名称]细胞,在以外部Fc作为唯一铁源的情况下无法生长。进一步分析发现,Str2最后一个预测环中的保守氨基酸Tyr和Tyr对于支持[具体生物名称]突变株的Fc依赖性生长是必需的。总体而言,这些发现表明液泡中的Str2蛋白在将Fc作为铁源的利用中发挥作用,同时也揭示了液泡在外源性Fc同化后铁释放过程中的参与情况。

https://cdn.ncbi.nlm.nih.gov/pmc/blobs/34e3/11840675/589b92d841c2/fmicb-16-1527727-g001.jpg

文献AI研究员

20分钟写一篇综述,助力文献阅读效率提升50倍。

立即体验

用中文搜PubMed

大模型驱动的PubMed中文搜索引擎

马上搜索

文档翻译

学术文献翻译模型,支持多种主流文档格式。

立即体验