Suppr超能文献

CPEB4通过翻译调控铁调素表达和对铁死亡的敏感性来调节肝癌进展。

CPEB4 modulates liver cancer progression by translationally regulating hepcidin expression and sensitivity to ferroptosis.

作者信息

Delgado M Eugenia, Naranjo-Suarez Salvador, Ramírez-Pedraza Marta, Cárdenas Beatriz I, Gallardo-Martínez Carmen, Balvey Alexandra, Belloc Eulalia, Martín Judit, Boyle Mark, Méndez Raúl, Fernandez Mercedes

机构信息

FRCB-IDIBAPS Biomedical Research Institute; Barcelona, Spain.

Institute for Research in Biomedicine (IRB), The Barcelona Institute of Science and Technology, Barcelona, Spain.

出版信息

JHEP Rep. 2024 Dec 12;7(3):101296. doi: 10.1016/j.jhepr.2024.101296. eCollection 2025 Mar.

Abstract

BACKGROUND & AIMS: Liver cancer is a significant global health issue, with its incidence rising in parallel with the obesity epidemic. The limited therapeutic options available emphasize the need for a better understanding of the molecular pathways involved in its pathogenesis. While much of the previous research has focused on transcriptional changes, this study examines translational alterations, specifically the role of cytoplasmic polyadenylation element binding protein 4 (CPEB4), a key regulator of translation.

METHODS

We analyzed publicly available patient databases and conducted studies using human and mouse liver cancer cells, xenograft and allograft models, mouse models of high-fat diet-related liver cancer, and CPEB4 knockout and knockdown mice and cell lines.

RESULTS

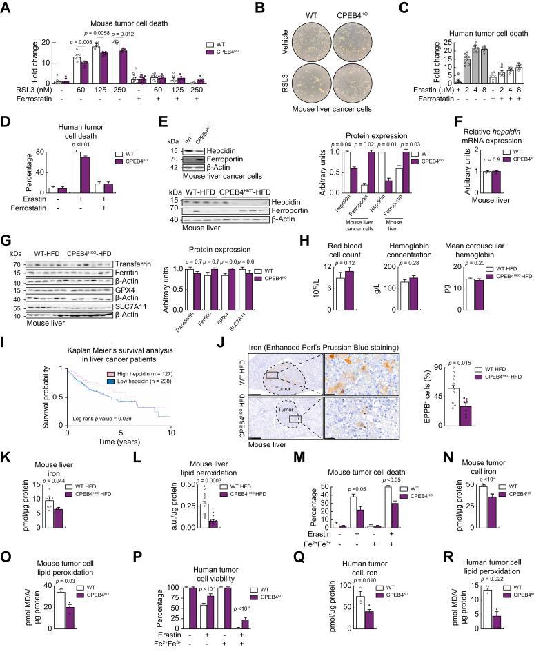
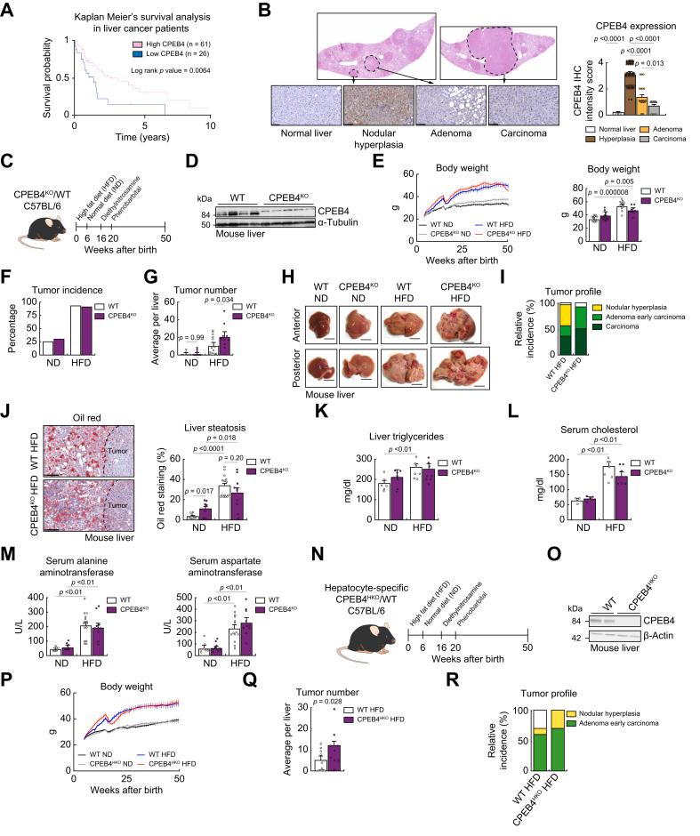
Patient data analysis (n = 87) showed a strong correlation between low CPEB4 levels and reduced survival rates ( <0.001). In mouse models of diet-induced liver cancer (n = 10-15 per group), both systemic and hepatocyte-specific CPEB4 knockout mice exhibited significantly increased tumor burden compared with wild-type controls ( <0.05). studies using human and murine liver cancer cells (n = 3 biological replicates) demonstrated reduced sensitivity to ferroptosis upon CPEB4 depletion when induced by erastin or RSL3 ( <0.01). Mechanistically, CPEB4 deficiency suppressed hepcidin expression, leading to elevated ferroportin levels, decreased intracellular iron accumulation, and reduced lipid peroxidation ( <0.05).

CONCLUSIONS

This study uncovers a novel CPEB4-dependent mechanism linking translational control to liver cancer progression and ferroptosis regulation. Therapeutic strategies targeting CPEB4-mediated pathways hold promise for advancing treatment options in liver cancer.

IMPACT AND IMPLICATIONS

This study addresses the pressing need for improved therapies in liver cancer, particularly given its increasing prevalence linked to obesity and metabolic-associated fatty liver disease. By uncovering the role of the RNA-binding protein cytoplasmic polyadenylation element binding protein 4 (CPEB4) in modulating iron regulation and cancer cell sensitivity to ferroptosis, our research highlights a new translational mechanism with potential therapeutic relevance. These findings are particularly significant for clinicians, researchers, and policymakers focused on advancing targeted treatments for hepatocellular carcinoma. If further validated in human clinical studies, targeting CPEB4-mediated pathways could help develop treatments that enhance cancer cell susceptibility to ferroptosis, offering a promising strategy for improving outcomes in patients with advanced liver cancer. Limitations of the study include the need for further clinical validation to confirm these preclinical findings in human disease contexts.

摘要

背景与目的

肝癌是一个重大的全球健康问题,其发病率随着肥胖流行而上升。现有的治疗选择有限,这凸显了更好地了解其发病机制中所涉及分子途径的必要性。尽管先前的许多研究都集中在转录变化上,但本研究考察翻译改变,特别是细胞质聚腺苷酸化元件结合蛋白4(CPEB4)的作用,它是翻译的关键调节因子。

方法

我们分析了公开可用的患者数据库,并使用人及小鼠肝癌细胞、异种移植和同种异体移植模型、高脂饮食相关肝癌的小鼠模型以及CPEB4基因敲除和敲低的小鼠及细胞系进行研究。

结果

患者数据分析(n = 87)显示CPEB4水平低与生存率降低之间存在强相关性(<0.001)。在饮食诱导的肝癌小鼠模型中(每组n = 10 - 15),与野生型对照相比,全身和肝细胞特异性CPEB4基因敲除小鼠的肿瘤负担均显著增加(<0.05)。使用人及小鼠肝癌细胞进行的研究(n = 3个生物学重复)表明,当由埃拉斯汀或RSL3诱导时,CPEB4缺失会导致对铁死亡的敏感性降低(<0.01)。从机制上讲,CPEB4缺乏会抑制铁调素表达,导致铁转运蛋白水平升高、细胞内铁积累减少以及脂质过氧化降低(<0.05)。

结论

本研究揭示了一种新的依赖CPEB4的机制,将翻译控制与肝癌进展和铁死亡调节联系起来。针对CPEB4介导途径的治疗策略有望推进肝癌的治疗选择。

影响与意义

本研究满足了肝癌改善治疗的迫切需求,特别是考虑到其与肥胖和代谢相关脂肪性肝病相关的患病率不断上升。通过揭示RNA结合蛋白细胞质聚腺苷酸化元件结合蛋白4(CPEB4)在调节铁代谢和癌细胞对铁死亡敏感性中的作用,我们的研究突出了一种具有潜在治疗相关性的新翻译机制。这些发现对于专注于推进肝细胞癌靶向治疗的临床医生、研究人员和政策制定者尤为重要。如果在人类临床研究中得到进一步验证,靶向CPEB4介导的途径可能有助于开发增强癌细胞对铁死亡敏感性的治疗方法,为改善晚期肝癌患者的预后提供一种有前景的策略。本研究的局限性包括需要进一步的临床验证,以在人类疾病背景下确认这些临床前研究结果。

https://cdn.ncbi.nlm.nih.gov/pmc/blobs/fbb3/11840500/59db4d818d22/ga1.jpg

文献AI研究员

20分钟写一篇综述,助力文献阅读效率提升50倍。

立即体验

用中文搜PubMed

大模型驱动的PubMed中文搜索引擎

马上搜索

文档翻译

学术文献翻译模型,支持多种主流文档格式。

立即体验