Suppr超能文献

导致非病毒相关性肝细胞癌发生的肝脏分子失调的多组学分析

Multiomics Analysis of Liver Molecular Dysregulation Leading to Nonviral-Related Hepatocellular Carcinoma Development.

作者信息

Nakahara Hikaru, Ono Atsushi, Hayes C Nelson, Shirane Yuki, Miura Ryoichi, Fujii Yasutoshi, Tamura Yosuke, Uchikawa Shinsuke, Fujino Hatsue, Nakahara Takashi, Murakami Eisuke, Yamauchi Masami, Kawaoka Tomokazu, Miki Daiki, Tsuge Masataka, Kobayashi Tsuyoshi, Ohdan Hideki, Arihiro Koji, Oka Shiro

机构信息

Department of Gastroenterology, Graduate School of Biomedical & Health Sciences, Hiroshima University, Hiroshima 734-8551, Japan.

Department of Clinical and Molecular Genetics, Hiroshima University, Hiroshima 734-8551, Japan.

出版信息

J Proteome Res. 2025 Mar 7;24(3):1102-1117. doi: 10.1021/acs.jproteome.4c00729. Epub 2025 Feb 21.

Abstract

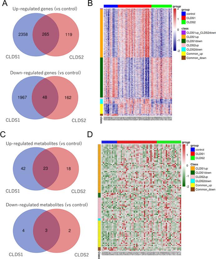
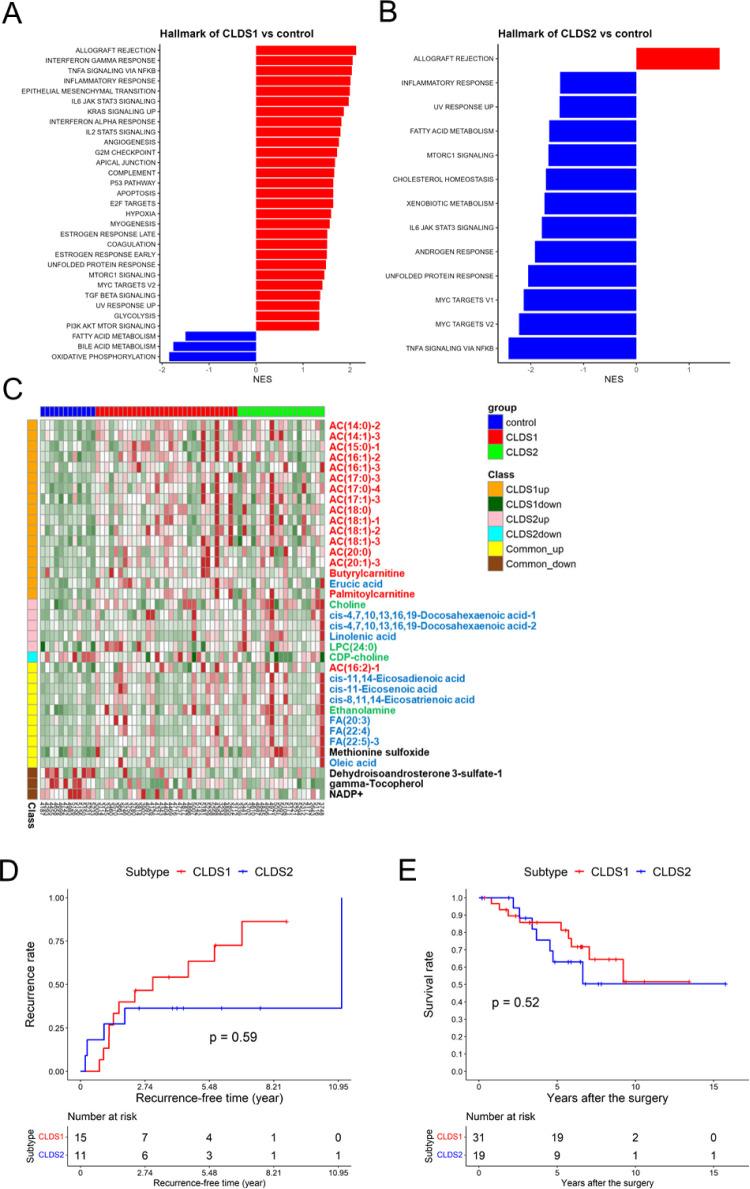
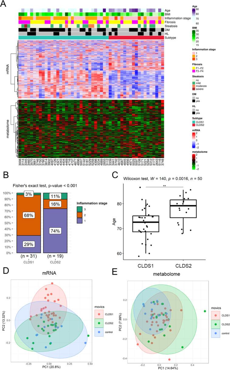
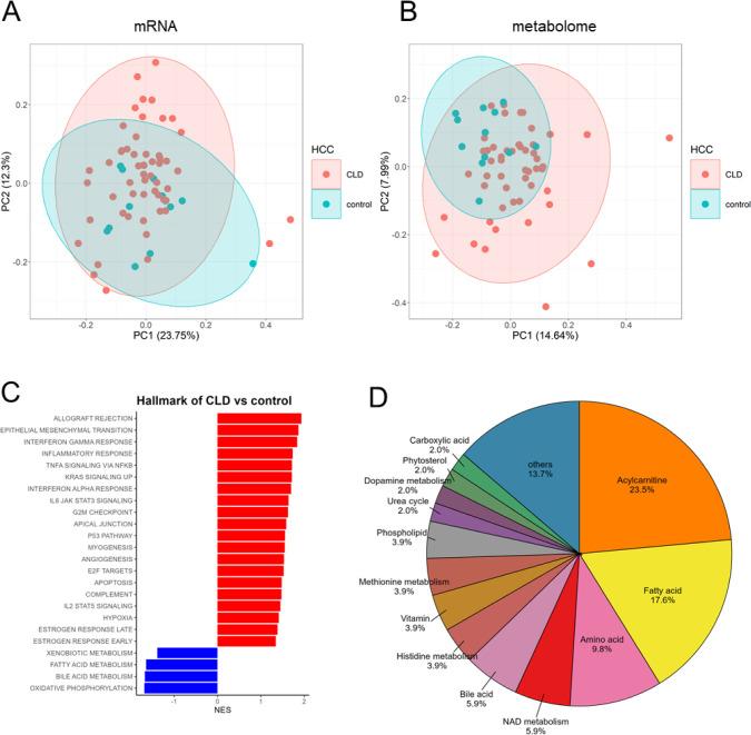
Chronic liver diseases exhibit diverse backgrounds, and it is believed that numerous factors contribute to progression to cancer. To achieve effective prevention of nonviral hepatocellular carcinoma, it is imperative to identify fundamental molecular abnormalities at the patient level. Utilizing cancer-adjacent liver tissues obtained from hepatocellular carcinoma patients (chronic liver disease), we conducted RNA-Seq and metabolome analyses. In the chronic liver disease cohort, upregulation of inflammation-associated signals was observed, concomitant with accumulation of acylcarnitine and fatty acid and depletion of NADP+, gamma-tocopherol, and dehydroisoandrosterone-3-sulfate-1 (DHEAS). To minimize heterogeneity, we performed multiomics clustering, successfully categorizing the chronic liver disease cases into two distinct subtypes. Subtype 1 demonstrated elevated inflammatory levels, whereas Subtype 2 included a disproportionately high proportion of elderly cases. Furthermore, RNA-Seq analysis revealed upregulation of inflammatory signals in Subtype 1, while both subtypes exhibited downregulation of fatty acid metabolism. Metabolome analysis indicated a tendency of increased acylcarnitine levels in Subtype 1 and augmented fatty acid accumulation in Subtype 2. Validation of differentially expressed genes using the Gene Expression Omnibus (GEO) data set revealed the potential for amelioration through supplementation with antioxidants such as epigallocatechin gallate (EGCG).

摘要

慢性肝病具有多种背景,并且人们认为众多因素促成了其向癌症的进展。为了有效预防非病毒性肝细胞癌,在患者层面识别基本的分子异常情况势在必行。我们利用从肝细胞癌患者(慢性肝病患者)获取的癌旁肝组织进行了RNA测序和代谢组分析。在慢性肝病队列中,观察到炎症相关信号上调,同时伴随着酰基肉碱和脂肪酸的积累以及烟酰胺腺嘌呤二核苷酸磷酸(NADP⁺)、γ-生育酚和硫酸脱氢表雄酮-3-硫酸盐-1(DHEAS)的消耗。为了尽量减少异质性,我们进行了多组学聚类,成功地将慢性肝病病例分为两个不同的亚型。亚型1表现出较高的炎症水平,而亚型2中老年病例的比例过高。此外,RNA测序分析显示亚型1中炎症信号上调,而两个亚型均表现出脂肪酸代谢下调。利用基因表达综合数据库(GEO)数据集对差异表达基因进行验证,结果显示通过补充表没食子儿茶素没食子酸酯(EGCG)等抗氧化剂有可能改善病情。

https://cdn.ncbi.nlm.nih.gov/pmc/blobs/6daf/11894656/bfc56a8127ca/pr4c00729_0001.jpg

文献AI研究员

20分钟写一篇综述,助力文献阅读效率提升50倍。

立即体验

用中文搜PubMed

大模型驱动的PubMed中文搜索引擎

马上搜索

文档翻译

学术文献翻译模型,支持多种主流文档格式。

立即体验